Suppr超能文献

一种专门的代谢途径将柠檬酸分配到羟磷灰石中,从而影响骨骼和牙齿的矿化。

A specialized metabolic pathway partitions citrate in hydroxyapatite to impact mineralization of bones and teeth.

机构信息

Department of Orthopaedic Surgery, Johns Hopkins University School of Medicine, Baltimore, MD 21205.

Department of Orthopaedics, University of Maryland School of Medicine, Baltimore, MD 21201.

出版信息

Proc Natl Acad Sci U S A. 2022 Nov 8;119(45):e2212178119. doi: 10.1073/pnas.2212178119. Epub 2022 Nov 2.

Abstract

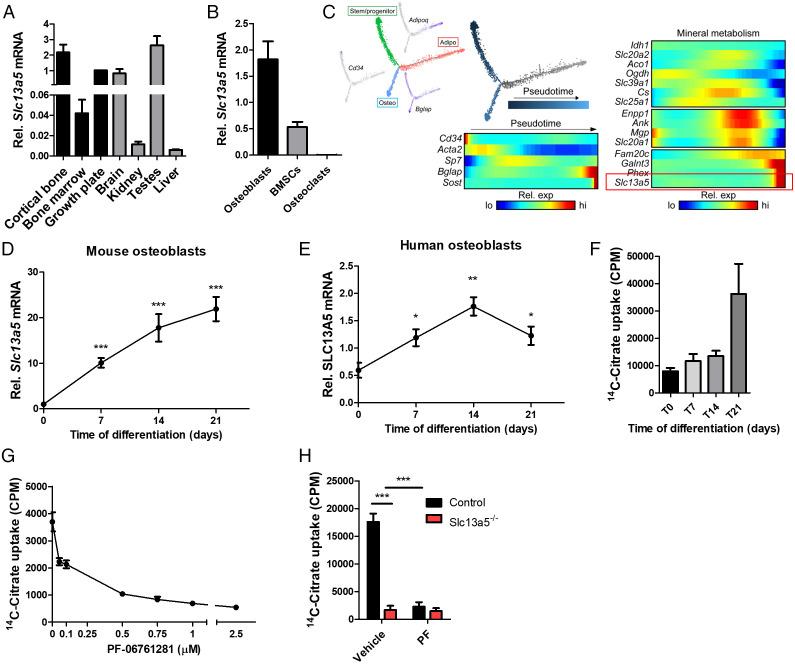
Citrate is a critical metabolic substrate and key regulator of energy metabolism in mammalian cells. It has been known for decades that the skeleton contains most (>85%) of the body's citrate, but the question of why and how this metabolite should be partitioned in bone has received singularly little attention. Here, we show that osteoblasts use a specialized metabolic pathway to regulate uptake, endogenous production, and the deposition of citrate into bone. Osteoblasts express high levels of the membranous Na-dependent citrate transporter () gene. Inhibition or genetic disruption of reduced osteogenic citrate uptake and disrupted mineral nodule formation. Bones from mice lacking globally, or selectively in osteoblasts, showed equivalent reductions in cortical thickness, with similarly compromised mechanical strength. Surprisingly, citrate content in mineral from osteoblasts was increased fourfold relative to controls, suggesting the engagement of compensatory mechanisms to augment endogenous citrate production. Indeed, through the coordinated functioning of the apical membrane citrate transporter SLC13A5 and a mitochondrial zinc transporter protein (ZIP1; encoded by ), a mediator of citrate efflux from the tricarboxylic acid cycle, SLC13A5 mediates citrate entry from blood and its activity exerts homeostatic control of cytoplasmic citrate. Intriguingly, -deficient mice also exhibited defective tooth enamel and dentin formation, a clinical feature, which we show is recapitulated in primary teeth from children with mutations. Together, our results reveal the components of an osteoblast metabolic pathway, which affects bone strength by regulating citrate deposition into mineral hydroxyapatite.

摘要

柠檬酸是哺乳动物细胞中重要的代谢底物和能量代谢的关键调节剂。几十年来,人们一直知道骨骼中含有身体中大部分(>85%)的柠檬酸,但关于这种代谢物为什么以及如何在骨骼中分配的问题却很少受到关注。在这里,我们表明成骨细胞使用一种专门的代谢途径来调节柠檬酸的摄取、内源性产生和在骨骼中的沉积。成骨细胞表达高水平的膜 Na 依赖性柠檬酸转运蛋白 ()基因。抑制或基因敲除 减少了成骨细胞的成骨性柠檬酸摄取,并破坏了矿化结节的形成。缺乏 全局或选择性在成骨细胞中的小鼠的骨骼显示出皮质厚度相等的减少,机械强度同样受损。令人惊讶的是,来自缺乏 成骨细胞的骨骼中的柠檬酸含量增加了四倍,这表明了参与补偿机制以增加内源性柠檬酸产生。事实上,通过顶膜柠檬酸转运蛋白 SLC13A5 和线粒体锌转运蛋白蛋白(ZIP1;由 编码)的协调作用,柠檬酸从三羧酸循环中的流出的调节剂,SLC13A5 介导来自血液的柠檬酸进入,其活性对细胞质柠檬酸发挥稳态控制作用。有趣的是,-缺乏的小鼠还表现出牙齿釉质和牙本质形成的缺陷,这是一种临床特征,我们表明这在儿童 突变的乳牙中得到了再现。总之,我们的结果揭示了成骨细胞代谢途径的组成部分,该途径通过调节柠檬酸在矿物羟基磷灰石中的沉积来影响骨强度。

https://cdn.ncbi.nlm.nih.gov/pmc/blobs/70fb/9659386/cd20627470bf/pnas.2212178119fig01.jpg

文献AI研究员

20分钟写一篇综述,助力文献阅读效率提升50倍。

立即体验

用中文搜PubMed

大模型驱动的PubMed中文搜索引擎

马上搜索

文档翻译

学术文献翻译模型,支持多种主流文档格式。

立即体验