Suppr超能文献

转录因子Nrf1的选择性翻译后加工产生了不同的亚型,这些亚型决定了其对基因表达进行差异调控的能力。

The selective post-translational processing of transcription factor Nrf1 yields distinct isoforms that dictate its ability to differentially regulate gene expression.

作者信息

Zhang Yiguo, Li Shaojun, Xiang Yuancai, Qiu Lu, Zhao Huakan, Hayes John D

机构信息

1] The NSFC-funded Laboratory of Cell Biochemistry and Gene Regulation, College of Medical Bioengineering and Faculty of Life Sciences, Chongqing University, No. 174 Shazheng Street, Shapingba District, Chongqing 400044, China [2] Jacqui Wood Cancer Centre, James Arrott Drive, Division of Cancer Research, Medical Research Institute, Ninewells Hospital &Medical School, University of Dundee, DD1 9SY, Scotland, UK.

The NSFC-funded Laboratory of Cell Biochemistry and Gene Regulation, College of Medical Bioengineering and Faculty of Life Sciences, Chongqing University, No. 174 Shazheng Street, Shapingba District, Chongqing 400044, China.

出版信息

Sci Rep. 2015 Aug 13;5:12983. doi: 10.1038/srep12983.

Abstract

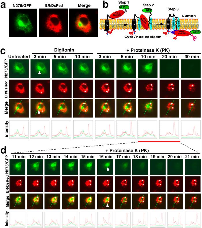
Upon translation, the N-terminal homology box 1 (NHB1) signal anchor sequence of Nrf1 integrates it within the endoplasmic reticulum (ER) whilst its transactivation domains [TADs, including acidic domain 1 (AD1), the flanking Asn/Ser/Thr-rich (NST) domain and AD2] are transiently translocated into the ER lumen, whereupon the NST domain is glycosylated to yield an inactive 120-kDa glycoprotein. Subsequently, these TADs are retrotranslocated into extra-luminal subcellular compartments, where Nrf1 is deglycosylated to yield an active 95-kDa isoform. Herein, we report that AD1 and AD2 are required for the stability of the 120-kDa Nrf1 glycoprotein, but not that of the non-glycosylated/de-glycosylated 95-kDa isoform. Degrons within AD1 do not promote proteolytic degradation of the 120-kDa Nrf1 glycoprotein. However, repositioning of AD2-adjoining degrons (i.e. DSGLS-containing SDS1 and PEST2 sequences) into the cyto/nucleoplasm enables selective topovectorial processing of Nrf1 by the proteasome and/or calpains to generate a cleaved active 85-kDa Nrf1 or a dominant-negative 36-kDa Nrf1γ. Production of Nrf1γ is abolished by removal of SDS1 or PEST2 degrons, whereas production of the cleaved 85-kDa Nrf1 is blocked by deletion of the ER luminal-anchoring NHB2 sequence (aa 81-106). Importantly, Nrf1 activity is positively and/or negatively regulated by distinct doses of proteasome and calpain inhibitors.

摘要

在翻译后,Nrf1的N端同源框1(NHB1)信号锚定序列将其整合到内质网(ER)中,而其反式激活结构域[包括酸性结构域1(AD1)、侧翼富含天冬酰胺/丝氨酸/苏氨酸(NST)结构域和AD2]则暂时转运到ER腔中,随后NST结构域被糖基化,产生无活性的120 kDa糖蛋白。随后,这些反式激活结构域逆向转运到腔外亚细胞区室,在那里Nrf1去糖基化,产生有活性的95 kDa异构体。在此,我们报告AD1和AD2是120 kDa Nrf1糖蛋白稳定性所必需的,但对于非糖基化/去糖基化的95 kDa异构体则不是必需的。AD1内的降解结构域不会促进120 kDa Nrf1糖蛋白的蛋白水解降解。然而,将与AD2相邻的降解结构域(即包含DSGLS的SDS1和PEST2序列)重新定位到细胞质/细胞核中,可使蛋白酶体和/或钙蛋白酶对Nrf1进行选择性的向顶加工,以产生切割后的有活性的85 kDa Nrf或者显性负性的36 kDa Nrf1γ。通过去除SDS1或PEST2降解结构域可消除Nrf1γ的产生,而通过缺失ER腔锚定的NHB2序列(氨基酸81-106)可阻断切割后的85 kDa Nrf1的产生。重要的是,Nrf1的活性受到不同剂量的蛋白酶体和钙蛋白酶抑制剂的正向和/或负向调节。

https://cdn.ncbi.nlm.nih.gov/pmc/blobs/4ef6/4534795/c20e548abe0d/srep12983-f1.jpg

文献AI研究员

20分钟写一篇综述,助力文献阅读效率提升50倍。

立即体验

用中文搜PubMed

大模型驱动的PubMed中文搜索引擎

马上搜索

文档翻译

学术文献翻译模型,支持多种主流文档格式。

立即体验