Suppr超能文献

纤维蛋白原衍生的纤维抑素通过抗血管生成抑制肿瘤生长。

Fibrinogen-derived fibrinostatin inhibits tumor growth through anti-angiogenesis.

作者信息

Zhao Chuanke, Su Yahui, Zhang Jianzhi, Feng Qin, Qu Like, Wang Lixin, Liu Caiyun, Jiang Beihai, Meng Lin, Shou Chengchao

机构信息

Department of Biochemistry and Molecular Biology, Peking University Cancer Hospital and Institute, Beijing, China.

Thoracic Surgery, Peking University Cancer Hospital and Institute, Beijing, China.

出版信息

Cancer Sci. 2015 Nov;106(11):1596-606. doi: 10.1111/cas.12797. Epub 2015 Oct 16.

Abstract

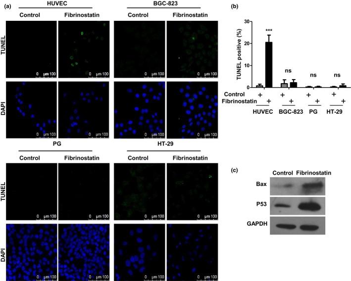
Angiogenesis is a prerequisite of tumor growth and metastasis and, thus, anti-angiogenesis treatment has become an important part of cancer therapy. A 15-amino acid peptide of the fibrinogen α chain, fibrinostatin, was previously found in serum samples of gastric cancer patients. Herein we demonstrated that fibrinostatin has anti-angiogenesis activity in several angiogenesis models and it reduces tumor growth in mouse xenografts and allografts. Increased tumor necrosis and reduced microvessel density in tumors were observed in mouse xenograft models. Fibrinostatin inhibited proliferation and induced apoptosis in HUVEC, but not in cancer cells. In addition, fibrinostatin specifically entered HUVEC. Fibrinostatin also prevented migration, adhesion and tubule formation of HUVEC in vitro. A single-dose acute toxicity testing and a repeated-dose chronic toxicity study in the mouse, rat and monkey indicated that fibrinostatin had a wide margin of safety. Taken together, fibrinostatin shows promise as a potential anti-angiogenesis therapeutic agent.

摘要

血管生成是肿瘤生长和转移的前提条件,因此,抗血管生成治疗已成为癌症治疗的重要组成部分。纤维蛋白抑制素是纤维蛋白原α链的一种15个氨基酸的肽段,先前在胃癌患者的血清样本中被发现。在此我们证明,纤维蛋白抑制素在多种血管生成模型中具有抗血管生成活性,并且它能减少小鼠异种移植瘤和同种异体移植瘤的生长。在小鼠异种移植模型中观察到肿瘤坏死增加和肿瘤微血管密度降低。纤维蛋白抑制素抑制人脐静脉内皮细胞(HUVEC)的增殖并诱导其凋亡,但对癌细胞无此作用。此外,纤维蛋白抑制素可特异性进入HUVEC。纤维蛋白抑制素在体外还可阻止HUVEC的迁移、黏附和小管形成。在小鼠、大鼠和猴子中进行的单剂量急性毒性试验和重复剂量慢性毒性研究表明,纤维蛋白抑制素具有广泛的安全范围。综上所述,纤维蛋白抑制素有望成为一种潜在的抗血管生成治疗药物。

https://cdn.ncbi.nlm.nih.gov/pmc/blobs/2e10/4714678/eac42171fb14/CAS-106-00000000001596-g001.jpg

文献AI研究员

20分钟写一篇综述,助力文献阅读效率提升50倍。

立即体验

用中文搜PubMed

大模型驱动的PubMed中文搜索引擎

马上搜索

文档翻译

学术文献翻译模型,支持多种主流文档格式。

立即体验