Suppr超能文献

DNA损伤反应分子PARP1、γH2AX、BRCA1和BRCA2的表达预示着乳腺癌患者的不良生存结局。

Expression of DNA Damage Response Molecules PARP1, γH2AX, BRCA1, and BRCA2 Predicts Poor Survival of Breast Carcinoma Patients.

作者信息

Park See-Hyoung, Noh Sang Jae, Kim Kyoung Min, Bae Jun Sang, Kwon Keun Sang, Jung Sung Hoo, Kim Jung Ryul, Lee Ho, Chung Myoung Ja, Moon Woo Sung, Kang Myoung Jae, Jang Kyu Yun

机构信息

Division of Gynecologic Oncology, Department of Obstetrics and Gynecology, Stanford University School of Medicine, Stanford, CA, USA.

Department of Pathology, Chonbuk National University Medical School, Research Institute of Clinical Medicine of Chonbuk National University, Biomedical Research Institute of Chonbuk National University Hospital and Research Institute for Endocrine Sciences, Jeonju, Republic of Korea.

出版信息

Transl Oncol. 2015 Aug;8(4):239-49. doi: 10.1016/j.tranon.2015.04.004.

Abstract

BACKGROUND

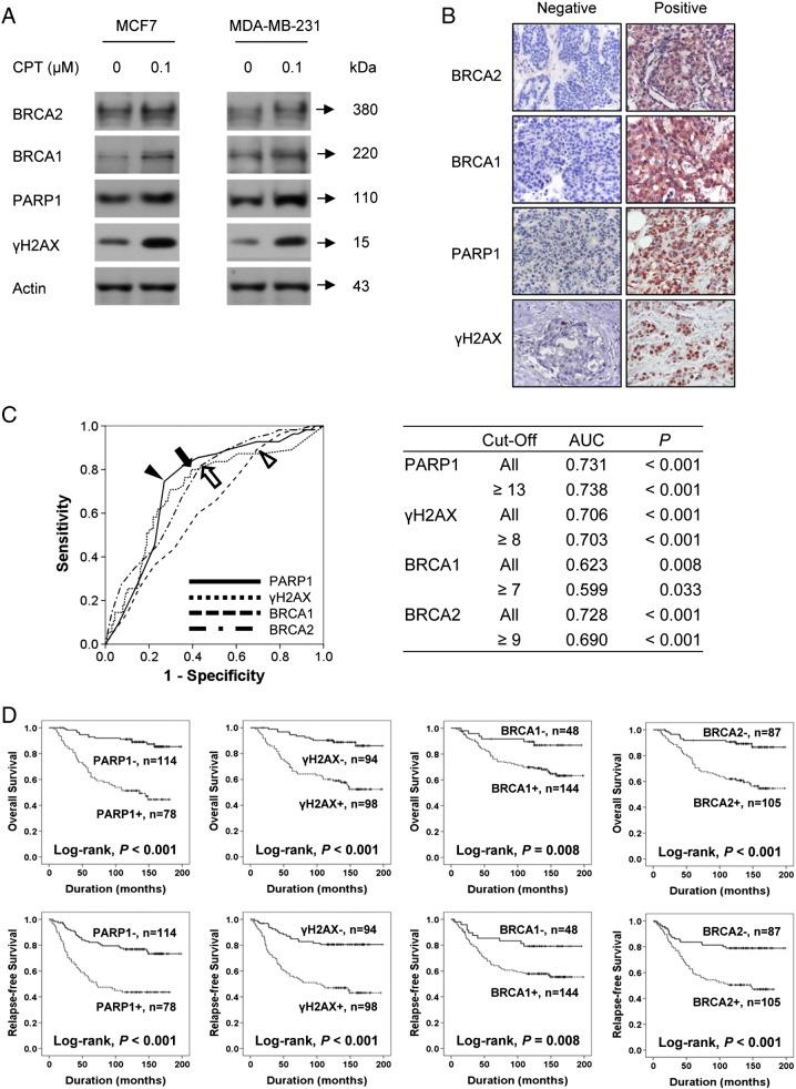
Poly(ADP-ribose) polymerase 1 (PARP1), γH2AX, BRCA1, and BRCA2 are conventional molecular indicators of DNA damage in cells and are often overexpressed in various cancers. In this study, we aimed, using immunohistochemical detection, whether the co-expression of PARP1, γH2AX, BRCA1, and BRCA2 in breast carcinoma (BCA) tissue can provide more reliable prediction of survival of BCA patients.

MATERIALS AND METHODS

We investigated immunohistochemical expression and prognostic significance of the expression of PARP1, γH2AX, BRCA1, and BRCA2 in 192 cases of BCAs.

RESULTS

The expression of these four molecules predicted earlier distant metastatic relapse, shorter overall survival (OS), and relapse-free survival (RFS) by univariate analysis. Multivariate analysis revealed the expression of PARP1, γH2AX, and BRCA2 as independent poor prognostic indicators of OS and RFS. In addition, the combined expressional pattern of BRCA1, BRCA2, PARP1, and γH2AX (CSbbph) was an additional independent prognostic predictor for OS (P < .001) and RFS (P < .001). The 10-year OS rate was 95% in the CSbbph-low (CSbbph scores 0 and 1) subgroup, but that was only 35% in the CSbbph-high (CSbbph score 4) subgroup.

CONCLUSION

This study has demonstrated that the individual and combined expression patterns of PARP1, γH2AX, BRCA1, and BRCA2 could be helpful in determining an accurate prognosis for BCA patients and for the selection of BCA patients who could potentially benefit from anti-PARP1 therapy with a combination of genotoxic chemotherapeutic agents.

摘要

背景

聚(ADP - 核糖)聚合酶1(PARP1)、γH2AX、BRCA1和BRCA2是细胞中DNA损伤的传统分子指标,且在各种癌症中常过度表达。在本研究中,我们旨在通过免疫组化检测确定PARP1、γH2AX、BRCA1和BRCA2在乳腺癌(BCA)组织中的共表达是否能为BCA患者的生存提供更可靠的预测。

材料与方法

我们调查了192例BCA中PARP1、γH2AX、BRCA1和BRCA2的免疫组化表达及其预后意义。

结果

单因素分析显示,这四种分子的表达预示着更早的远处转移复发、更短的总生存期(OS)和无复发生存期(RFS)。多因素分析表明,PARP1、γH2AX和BRCA2的表达是OS和RFS的独立不良预后指标。此外,BRCA1、BRCA2、PARP1和γH2AX的联合表达模式(CSbbph)是OS(P <.001)和RFS(P <.001)的另一个独立预后预测指标。CSbbph低(CSbbph评分0和1)亚组的10年OS率为95%,但CSbbph高(CSbbph评分4)亚组仅为35%。

结论

本研究表明,PARP1、γH2AX、BRCA1和BRCA2的个体及联合表达模式有助于准确判断BCA患者的预后,并有助于选择可能从PARP1抑制剂与基因毒性化疗药物联合治疗中获益的BCA患者。

https://cdn.ncbi.nlm.nih.gov/pmc/blobs/71e0/4562981/0d83691578c1/gr4.jpg

文献AI研究员

20分钟写一篇综述,助力文献阅读效率提升50倍。

立即体验

用中文搜PubMed

大模型驱动的PubMed中文搜索引擎

马上搜索

文档翻译

学术文献翻译模型,支持多种主流文档格式。

立即体验