• 文献检索
  • 文档翻译
  • 深度研究
  • 学术资讯
  • Suppr Zotero 插件Zotero 插件
  • 邀请有礼
  • 套餐&价格
  • 历史记录
应用&插件
Suppr Zotero 插件Zotero 插件浏览器插件Mac 客户端Windows 客户端微信小程序
定价
高级版会员购买积分包购买API积分包
服务
文献检索文档翻译深度研究API 文档MCP 服务
关于我们
关于 Suppr公司介绍联系我们用户协议隐私条款
关注我们

Suppr 超能文献

核心技术专利:CN118964589B侵权必究
粤ICP备2023148730 号-1Suppr @ 2026

文献检索

告别复杂PubMed语法,用中文像聊天一样搜索,搜遍4000万医学文献。AI智能推荐,让科研检索更轻松。

立即免费搜索

文件翻译

保留排版,准确专业,支持PDF/Word/PPT等文件格式,支持 12+语言互译。

免费翻译文档

深度研究

AI帮你快速写综述,25分钟生成高质量综述,智能提取关键信息,辅助科研写作。

立即免费体验

靶向mRNA结合蛋白HuR会损害胰腺导管腺癌细胞的恶性特征。

Targeting the mRNA-binding protein HuR impairs malignant characteristics of pancreatic ductal adenocarcinoma cells.

作者信息

Jimbo Masaya, Blanco Fernando F, Huang Yu-Hung, Telonis Aristeidis G, Screnci Brad A, Cosma Gabriela L, Alexeev Vitali, Gonye Gregory E, Yeo Charles J, Sawicki Janet A, Winter Jordan M, Brody Jonathan R

机构信息

Department of Surgery and The Jefferson Pancreas, Biliary and Related Cancer Center, Thomas Jefferson University, Philadelphia, PA, USA.

Department of Pharmacology & Experimental Therapeutics, Division of Clinical Pharmacology, Thomas Jefferson University, Philadelphia, PA, USA.

出版信息

Oncotarget. 2015 Sep 29;6(29):27312-31. doi: 10.18632/oncotarget.4743.

DOI:10.18632/oncotarget.4743
PMID:26314962
原文链接:https://pmc.ncbi.nlm.nih.gov/articles/PMC4694992/
Abstract

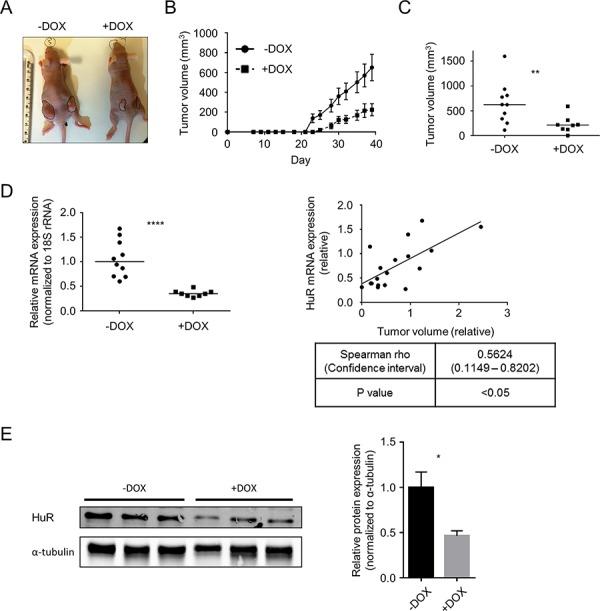
Post-transcriptional regulation is a powerful mediator of gene expression, and can rapidly alter the expression of numerous transcripts involved in tumorigenesis. We have previously shown that the mRNA-binding protein HuR (ELAVL1) is elevated in human pancreatic ductal adenocarcinoma (PDA) specimens compared to normal pancreatic tissues, and its cytoplasmic localization is associated with increased tumor stage. To gain a better insight into HuR's role in PDA biology and to assess it as a candidate therapeutic target, we altered HuR expression in PDA cell lines and characterized the resulting phenotype in preclinical models. HuR silencing by short hairpin and small interfering RNAs significantly decreased cell proliferation and anchorage-independent growth, as well as impaired migration and invasion. In comparison, HuR overexpression increased migration and invasion, but had no significant effects on cell proliferation and anchorage-independent growth. Importantly, two distinct targeted approaches to HuR silencing showed marked impairment in tumor growth in mouse xenografts. NanoString nCounter® analyses demonstrated that HuR regulates core biological processes, highlighting that HuR inhibition likely thwarts PDA viability through post-transcriptional regulation of diverse signaling pathways (e.g. cell cycle, apoptosis, DNA repair). Taken together, our study suggests that targeted inhibition of HuR may be a novel, promising approach to the treatment of PDA.

摘要

转录后调控是基因表达的有力调节因子,能够迅速改变众多参与肿瘤发生的转录本的表达。我们之前已经表明,与正常胰腺组织相比,人胰腺导管腺癌(PDA)标本中mRNA结合蛋白HuR(ELAVL1)水平升高,并且其在细胞质中的定位与肿瘤分期增加相关。为了更好地了解HuR在PDA生物学中的作用,并评估其作为候选治疗靶点的潜力,我们在PDA细胞系中改变了HuR的表达,并在临床前模型中对由此产生的表型进行了表征。通过短发夹RNA和小干扰RNA沉默HuR可显著降低细胞增殖和非锚定依赖性生长,以及损害迁移和侵袭能力。相比之下,HuR过表达增加了迁移和侵袭能力,但对细胞增殖和非锚定依赖性生长没有显著影响。重要的是,两种不同的靶向沉默HuR的方法均显示小鼠异种移植瘤的生长明显受到抑制。NanoString nCounter®分析表明,HuR调节核心生物学过程,这突出表明抑制HuR可能通过对多种信号通路(如细胞周期、细胞凋亡、DNA修复)的转录后调控来阻碍PDA的生存能力。综上所述,我们的研究表明,靶向抑制HuR可能是一种治疗PDA的新的、有前景的方法。

https://cdn.ncbi.nlm.nih.gov/pmc/blobs/9359/4694992/ad0742bec6dd/oncotarget-06-27312-g008.jpg
https://cdn.ncbi.nlm.nih.gov/pmc/blobs/9359/4694992/97541b564984/oncotarget-06-27312-g001.jpg
https://cdn.ncbi.nlm.nih.gov/pmc/blobs/9359/4694992/5899dfe1aa31/oncotarget-06-27312-g002.jpg
https://cdn.ncbi.nlm.nih.gov/pmc/blobs/9359/4694992/806f1cba59f1/oncotarget-06-27312-g003.jpg
https://cdn.ncbi.nlm.nih.gov/pmc/blobs/9359/4694992/076a51a2ea3a/oncotarget-06-27312-g004.jpg
https://cdn.ncbi.nlm.nih.gov/pmc/blobs/9359/4694992/4f9be76cf210/oncotarget-06-27312-g005.jpg
https://cdn.ncbi.nlm.nih.gov/pmc/blobs/9359/4694992/f35def250598/oncotarget-06-27312-g006.jpg
https://cdn.ncbi.nlm.nih.gov/pmc/blobs/9359/4694992/069ff563b44a/oncotarget-06-27312-g007.jpg
https://cdn.ncbi.nlm.nih.gov/pmc/blobs/9359/4694992/ad0742bec6dd/oncotarget-06-27312-g008.jpg
https://cdn.ncbi.nlm.nih.gov/pmc/blobs/9359/4694992/97541b564984/oncotarget-06-27312-g001.jpg
https://cdn.ncbi.nlm.nih.gov/pmc/blobs/9359/4694992/5899dfe1aa31/oncotarget-06-27312-g002.jpg
https://cdn.ncbi.nlm.nih.gov/pmc/blobs/9359/4694992/806f1cba59f1/oncotarget-06-27312-g003.jpg
https://cdn.ncbi.nlm.nih.gov/pmc/blobs/9359/4694992/076a51a2ea3a/oncotarget-06-27312-g004.jpg
https://cdn.ncbi.nlm.nih.gov/pmc/blobs/9359/4694992/4f9be76cf210/oncotarget-06-27312-g005.jpg
https://cdn.ncbi.nlm.nih.gov/pmc/blobs/9359/4694992/f35def250598/oncotarget-06-27312-g006.jpg
https://cdn.ncbi.nlm.nih.gov/pmc/blobs/9359/4694992/069ff563b44a/oncotarget-06-27312-g007.jpg
https://cdn.ncbi.nlm.nih.gov/pmc/blobs/9359/4694992/ad0742bec6dd/oncotarget-06-27312-g008.jpg

相似文献

1
Targeting the mRNA-binding protein HuR impairs malignant characteristics of pancreatic ductal adenocarcinoma cells.靶向mRNA结合蛋白HuR会损害胰腺导管腺癌细胞的恶性特征。
Oncotarget. 2015 Sep 29;6(29):27312-31. doi: 10.18632/oncotarget.4743.
2
HuR Contributes to TRAIL Resistance by Restricting Death Receptor 4 Expression in Pancreatic Cancer Cells.HuR通过限制胰腺癌细胞中死亡受体4的表达促进对TRAIL的抗性。
Mol Cancer Res. 2016 Jul;14(7):599-611. doi: 10.1158/1541-7786.MCR-15-0448. Epub 2016 Apr 6.
3
HuR mediated post-transcriptional regulation as a new potential adjuvant therapeutic target in chemotherapy for pancreatic cancer.HuR介导的转录后调控作为胰腺癌化疗中新的潜在辅助治疗靶点。
World J Gastroenterol. 2015 Dec 14;21(46):13004-19. doi: 10.3748/wjg.v21.i46.13004.
4
Posttranscriptional Regulation of mRNA by HuR Facilitates DNA Repair and Resistance to PARP Inhibitors.HuR对mRNA的转录后调控促进DNA修复及对PARP抑制剂的抗性。
Cancer Res. 2017 Sep 15;77(18):5011-5025. doi: 10.1158/0008-5472.CAN-16-2704. Epub 2017 Jul 7.
5
Human antigen R mediated post-transcriptional regulation of inhibitors of apoptosis proteins in pancreatic cancer.人抗原 R 介导的胰腺癌中凋亡蛋白抑制剂的转录后调控。
World J Gastroenterol. 2019 Jan 14;25(2):205-219. doi: 10.3748/wjg.v25.i2.205.
6
HuR's post-transcriptional regulation of Death Receptor 5 in pancreatic cancer cells.HuR 对胰腺癌细胞中死亡受体 5 的转录后调控。
Cancer Biol Ther. 2012 Aug;13(10):946-55. doi: 10.4161/cbt.20952. Epub 2012 Aug 1.
7
HuR posttranscriptionally regulates WEE1: implications for the DNA damage response in pancreatic cancer cells.HuR 在后转录水平上调节 WEE1:对胰腺癌细胞中 DNA 损伤反应的影响。
Cancer Res. 2014 Feb 15;74(4):1128-40. doi: 10.1158/0008-5472.CAN-13-1915.
8
The mRNA-binding protein HuR promotes hypoxia-induced chemoresistance through posttranscriptional regulation of the proto-oncogene PIM1 in pancreatic cancer cells.信使核糖核酸结合蛋白HuR通过对胰腺癌细胞中原癌基因PIM1的转录后调控促进缺氧诱导的化疗耐药性。
Oncogene. 2016 May;35(19):2529-41. doi: 10.1038/onc.2015.325. Epub 2015 Sep 21.
9
dCK expression correlates with 5-fluorouracil efficacy and HuR cytoplasmic expression in pancreatic cancer: a dual-institutional follow-up with the RTOG 9704 trial.dCK 表达与胰腺癌患者氟尿嘧啶疗效及 HuR 细胞质表达相关:RTOG 9704 试验的双机构随访研究。
Cancer Biol Ther. 2014 Jun 1;15(6):688-98. doi: 10.4161/cbt.28413. Epub 2014 Mar 11.
10
Delivery of Therapeutics Targeting the mRNA-Binding Protein HuR Using 3DNA Nanocarriers Suppresses Ovarian Tumor Growth.使用 3DNA 纳米载体递呈靶向 mRNA 结合蛋白 HuR 的治疗药物可抑制卵巢肿瘤生长。
Cancer Res. 2016 Mar 15;76(6):1549-59. doi: 10.1158/0008-5472.CAN-15-2073. Epub 2016 Feb 26.

引用本文的文献

1
Targeting BARD1 suppresses a Myc-dependent transcriptional program and tumor growth in pancreatic ductal adenocarcinoma.靶向BARD1可抑制胰腺导管腺癌中Myc依赖性转录程序和肿瘤生长。
Neoplasia. 2025 May;63:101152. doi: 10.1016/j.neo.2025.101152. Epub 2025 Mar 16.
2
RNA binding protein Pumilio2 promotes chemoresistance of pancreatic cancer via focal adhesion pathway and interacting with transcription factor EGR1.RNA结合蛋白Pumilio2通过粘着斑途径并与转录因子EGR1相互作用促进胰腺癌的化疗耐药性。
Cell Mol Life Sci. 2025 Feb 17;82(1):78. doi: 10.1007/s00018-025-05599-8.
3
A novel NR4A2-HuR axis promotes pancreatic cancer growth and tumorigenesis that is inhibited by NR4A2 antagonists.

本文引用的文献

1
MicroRNAs in Pancreatic Cancer: Involvement in Carcinogenesis and Potential Use for Diagnosis and Prognosis.胰腺癌中的微小RNA:参与致癌作用及在诊断和预后中的潜在应用
Gastroenterol Res Pract. 2015;2015:892903. doi: 10.1155/2015/892903. Epub 2015 Apr 19.
2
MicroRNA-based therapy and breast cancer: A comprehensive review of novel therapeutic strategies from diagnosis to treatment.基于微小RNA的疗法与乳腺癌:从诊断到治疗的新型治疗策略综述
Pharmacol Res. 2015 Jul;97:104-21. doi: 10.1016/j.phrs.2015.04.015. Epub 2015 May 7.
3
MicroRNA as tools and therapeutics in lung cancer.
一种新型的NR4A2-HuR轴促进胰腺癌生长和肿瘤发生,而NR4A2拮抗剂可抑制这一过程。
Am J Cancer Res. 2024 Sep 15;14(9):4337-4352. doi: 10.62347/KCPN6689. eCollection 2024.
4
LncRNAs as nodes for the cross-talk between autophagy and Wnt signaling in pancreatic cancer drug resistance.长链非编码 RNA 作为自噬与 Wnt 信号通路相互作用的节点在胰腺癌耐药中的作用
Int J Biol Sci. 2024 Apr 29;20(7):2698-2726. doi: 10.7150/ijbs.91832. eCollection 2024.
5
A TRIM21-based bioPROTAC highlights the therapeutic benefit of HuR degradation.基于 TRIM21 的生物 PROTAC 凸显了 HuR 降解的治疗益处。
Nat Commun. 2023 Nov 4;14(1):7093. doi: 10.1038/s41467-023-42546-2.
6
Increased glucose availability sensitizes pancreatic cancer to chemotherapy.葡萄糖供应增加使胰腺癌对化疗敏感。
Nat Commun. 2023 Jun 28;14(1):3823. doi: 10.1038/s41467-023-38921-8.
7
Deletion of the mRNA stability factor (HuR) in pancreatic cancer cells disrupts the tumor microenvironment integrity.胰腺癌细胞中mRNA稳定性因子(HuR)的缺失破坏了肿瘤微环境的完整性。
NAR Cancer. 2023 Apr 19;5(2):zcad016. doi: 10.1093/narcan/zcad016. eCollection 2023 Jun.
8
HuR Plays a Role in Double-Strand Break Repair in Pancreatic Cancer Cells and Regulates Functional BRCA1-Associated-Ring-Domain-1(BARD1) Isoforms.HuR在胰腺癌细胞的双链断裂修复中发挥作用,并调节功能性乳腺癌1号基因相关环指蛋白1(BARD1)异构体。
Cancers (Basel). 2022 Apr 6;14(7):1848. doi: 10.3390/cancers14071848.
9
Drug delivery approaches for HuR-targeted therapy for lung cancer.用于肺癌的 HuR 靶向治疗的药物递送方法。
Adv Drug Deliv Rev. 2022 Jan;180:114068. doi: 10.1016/j.addr.2021.114068. Epub 2021 Nov 22.
10
Divulging the Critical Role of HuR in Pancreatic Cancer as a Therapeutic Target and a Means to Overcome Chemoresistance.揭示HuR在胰腺癌中作为治疗靶点及克服化疗耐药手段的关键作用
Cancers (Basel). 2021 Sep 15;13(18):4634. doi: 10.3390/cancers13184634.
微小RNA作为肺癌的工具和治疗手段
Respir Med. 2015 Jul;109(7):803-12. doi: 10.1016/j.rmed.2015.02.006. Epub 2015 Feb 19.
4
Pancreatic cancer: from state-of-the-art treatments to promising novel therapies.胰腺癌:从最先进的治疗方法到有前途的新疗法。
Nat Rev Clin Oncol. 2015 Jun;12(6):319-34. doi: 10.1038/nrclinonc.2015.53. Epub 2015 Mar 31.
5
Update on the management of pancreatic cancer: surgery is not enough.胰腺癌管理的最新进展:手术并不够。
World J Gastroenterol. 2015 Mar 21;21(11):3157-65. doi: 10.3748/wjg.v21.i11.3157.
6
Dysregulation of microRNA biogenesis and gene silencing in cancer.癌症中微小RNA生物合成与基因沉默的失调
Sci Signal. 2015 Mar 17;8(368):re3. doi: 10.1126/scisignal.2005825.
7
Organoid models of human and mouse ductal pancreatic cancer.人类和小鼠胰腺导管癌的类器官模型
Cell. 2015 Jan 15;160(1-2):324-38. doi: 10.1016/j.cell.2014.12.021. Epub 2014 Dec 31.
8
Studying RNA-binding protein interactions with target mRNAs in eukaryotic cells: native ribonucleoprotein immunoprecipitation (RIP) assays.研究真核细胞中RNA结合蛋白与靶mRNA的相互作用:天然核糖核蛋白免疫沉淀(RIP)分析。
Methods Mol Biol. 2015;1262:239-46. doi: 10.1007/978-1-4939-2253-6_14.
9
The soft agar colony formation assay.软琼脂集落形成试验。
J Vis Exp. 2014 Oct 27(92):e51998. doi: 10.3791/51998.
10
RNA-binding proteins, multifaceted translational regulators in cancer.RNA结合蛋白,癌症中多面性的翻译调节因子。
Biochim Biophys Acta. 2015 Jul;1849(7):881-6. doi: 10.1016/j.bbagrm.2014.10.001. Epub 2014 Oct 12.