Suppr超能文献

微小RNA-195通过直接靶向前列腺癌中的BCOX1抑制肿瘤细胞增殖和转移。

MicroRNA-195 suppresses tumor cell proliferation and metastasis by directly targeting BCOX1 in prostate carcinoma.

作者信息

Guo Jia, Wang Min, Liu Xiuheng

机构信息

Department of Urology, Renmin Hospital of Wuhan University, Wuhan University, Jiefang Road 238, Wuhan, 430060, Hubei, People's Republic of China.

出版信息

J Exp Clin Cancer Res. 2015 Sep 4;34(1):91. doi: 10.1186/s13046-015-0209-7.

Abstract

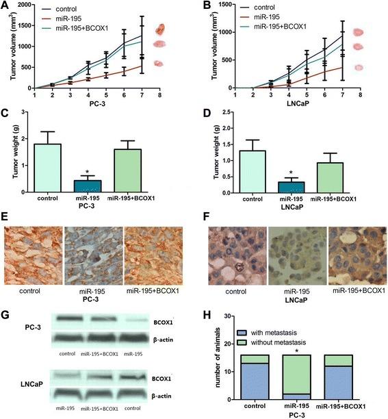
Elucidation of the downstream targets regulated by the metastasis-suppressive miRNAs can shed light on the metastatic processes in prostate cancer (PCa). We conducted microarray analyses and found that miR-195 was significantly decreased in metastatic PCa. Low miR-195 expression is an independent prognostic factor for poor biochemical recurrence-free and overall survival. Forced expression of miR-195 in PCa cells drastically inhibits proliferation, migration and invasion in vitro and inhibits tumor growth and metastasis in vivo. BCOX1 is identified as a direct target of miR-195 in PCa, and is found to be drastically increased in metastatic PCa. BCOX1 knockdown phenotypically copies miR-195-induced phenotypes, whereas forced expression of BCOX1 reverses the effects of miR-195. Collectively, this is the first report unveils that loss of miR-195 expression and thus uncontrolled BCOX1 upregulation might drive PCa metastasis.

摘要

对由转移抑制性微小RNA调控的下游靶点的阐释,有助于揭示前列腺癌(PCa)的转移过程。我们进行了微阵列分析,发现miR-195在转移性PCa中显著降低。低miR-195表达是生化无复发生存和总生存不良的独立预后因素。在PCa细胞中强制表达miR-195可显著抑制体外增殖、迁移和侵袭,并抑制体内肿瘤生长和转移。BCOX1被确定为PCa中miR-195的直接靶点,且发现在转移性PCa中显著增加。敲低BCOX1在表型上复制了miR-195诱导的表型,而强制表达BCOX1则逆转了miR-195的作用。总体而言,这是首份报告揭示miR-195表达缺失以及由此导致的BCOX1不受控制地上调可能驱动PCa转移。

https://cdn.ncbi.nlm.nih.gov/pmc/blobs/5817/4559360/27194926b3a3/13046_2015_209_Fig1_HTML.jpg

文献检索

告别复杂PubMed语法,用中文像聊天一样搜索,搜遍4000万医学文献。AI智能推荐,让科研检索更轻松。

立即免费搜索

文件翻译

保留排版,准确专业,支持PDF/Word/PPT等文件格式,支持 12+语言互译。

免费翻译文档

深度研究

AI帮你快速写综述,25分钟生成高质量综述,智能提取关键信息,辅助科研写作。

立即免费体验