Department of Physiology, Development and Neuroscience, Cambridge University, Cambridge CB2 3DY, UK; Department of Neuroscience, Uppsala University, 751 24 Uppsala, Sweden.
Department of Physics, Cambridge University, Cambridge CB3 0HE, UK.
Dev Cell. 2015 Sep 14;34(5):532-43. doi: 10.1016/j.devcel.2015.08.011. Epub 2015 Sep 3.
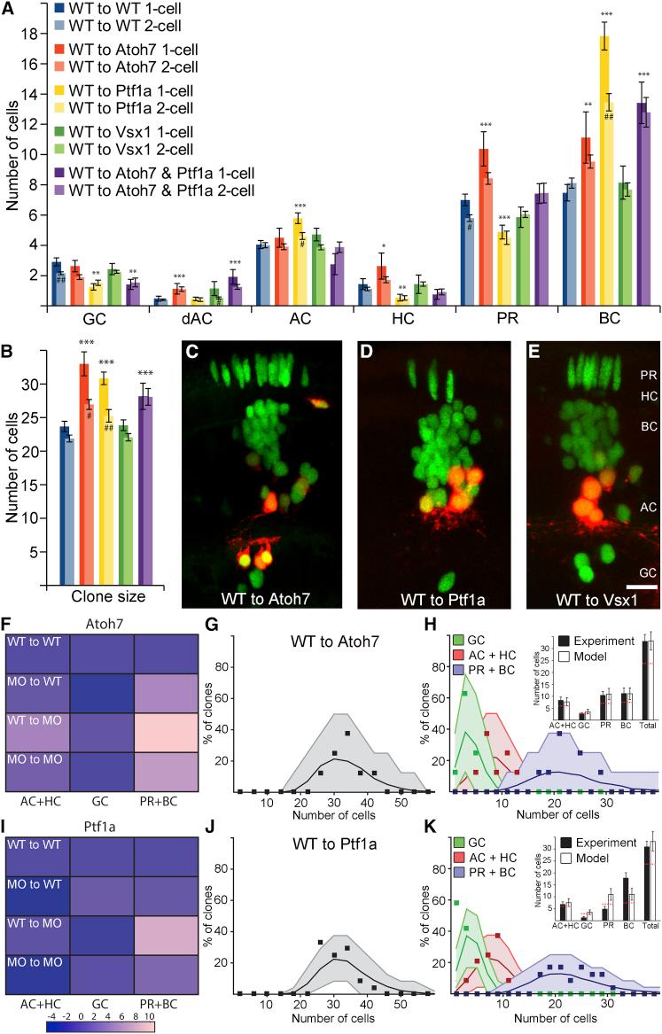
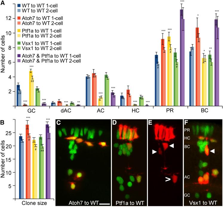
Early retinal progenitor cells (RPCs) in vertebrates produce lineages that vary greatly both in terms of cell number and fate composition, yet how this variability is achieved remains unknown. One possibility is that these RPCs are individually distinct and that each gives rise to a unique lineage. Another is that stochastic mechanisms play upon the determinative machinery of equipotent early RPCs to drive clonal variability. Here we show that a simple model, based on the independent firing of key fate-influencing transcription factors, can quantitatively account for the intrinsic clonal variance in the zebrafish retina and predict the distributions of neuronal cell types in clones where one or more of these fates are made unavailable.
脊椎动物早期视网膜祖细胞 (RPCs) 产生的谱系在细胞数量和命运组成上差异很大,但这种可变性是如何实现的仍不清楚。一种可能性是这些 RPC 是个体独特的,并且每个 RPC 产生独特的谱系。另一种可能性是随机机制作用于早期等能 RPC 的决定机制,以驱动克隆变异性。在这里,我们表明,一个简单的模型,基于关键命运影响转录因子的独立激活,可以定量解释斑马鱼视网膜中的内在克隆变异性,并预测在一个或多个这些命运不可用的情况下,克隆中神经元细胞类型的分布。