Chen Hui-Chen, Kanai Masayuki, Inoue-Yamauchi Akane, Tu Ho-Chou, Huang Yafen, Ren Decheng, Kim Hyungjin, Takeda Shugaku, Reyna Denis E, Chan Po M, Ganesan Yogesh Tengarai, Liao Chung-Ping, Gavathiotis Evripidis, Hsieh James J, Cheng Emily H
Human Oncology and Pathogenesis Program, Memorial Sloan Kettering Cancer Center, New York, New York 10065, USA.
Department of Medicine, University of Chicago, Chicago, Illinois 60637, USA.
Nat Cell Biol. 2015 Oct;17(10):1270-81. doi: 10.1038/ncb3236. Epub 2015 Sep 7.
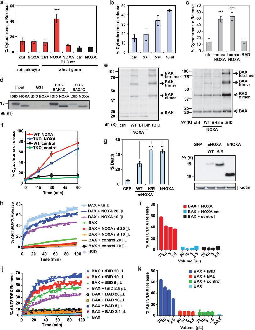
Multidomain pro-apoptotic BAX and BAK, once activated, permeabilize mitochondria to trigger apoptosis, whereas anti-apoptotic BCL-2 members preserve mitochondrial integrity. The BH3-only molecules (BH3s) promote apoptosis by either activating BAX-BAK or inactivating anti-apoptotic members. Here, we present biochemical and genetic evidence that NOXA is a bona fide activator BH3. Using combinatorial gain-of-function and loss-of-function approaches in Bid(-/-)Bim(-/-)Puma(-/-)Noxa(-/-) and Bax(-/-)Bak(-/-) cells, we have constructed an interconnected hierarchical model that accommodates and explains how the intricate interplays between the BCL-2 members dictate cellular survival versus death. BID, BIM, PUMA and NOXA directly induce stepwise, bimodal activation of BAX-BAK. BCL-2, BCL-XL and MCL-1 inhibit both modes of BAX-BAK activation by sequestering activator BH3s and 'BH3-exposed' monomers of BAX-BAK, respectively. Furthermore, autoactivation of BAX and BAK can occur independently of activator BH3s through downregulation of BCL-2, BCL-XL and MCL-1. Our studies lay a foundation for targeting the BCL-2 family for treating diseases with dysregulated apoptosis.
多结构域促凋亡蛋白BAX和BAK一旦被激活,就会使线粒体通透化以触发凋亡,而抗凋亡的BCL-2家族成员则维持线粒体的完整性。仅含BH3结构域的分子(BH3-only分子)通过激活BAX-BAK或使抗凋亡成员失活来促进凋亡。在此,我们提供了生化和遗传学证据,证明NOXA是一种真正的激活型BH3。利用在Bid(-/-)Bim(-/-)Puma(-/-)Noxa(-/-)和Bax(-/-)Bak(-/-)细胞中进行的功能获得和功能缺失组合方法,我们构建了一个相互关联的层次模型,该模型容纳并解释了BCL-2家族成员之间复杂的相互作用如何决定细胞的生存与死亡。BID、BIM、PUMA和NOXA直接诱导BAX-BAK的逐步双峰激活。BCL-2、BCL-XL和MCL-1分别通过隔离激活型BH3和BAX-BAK的“暴露BH3”单体来抑制BAX-BAK的两种激活模式。此外,BAX和BAK的自激活可以通过下调BCL-2、BCL-XL和MCL-1而独立于激活型BH3发生。我们的研究为靶向BCL-2家族治疗凋亡失调相关疾病奠定了基础。