Suppr超能文献

5-羟色胺7受体调节大鼠中缝背核中的γ-氨基丁酸能传递并控制血清素的皮质释放。

5-HT7 receptor modulates GABAergic transmission in the rat dorsal raphe nucleus and controls cortical release of serotonin.

作者信息

Kusek Magdalena, Sowa Joanna, Kamińska Katarzyna, Gołembiowska Krystyna, Tokarski Krzysztof, Hess Grzegorz

机构信息

Department of Physiology, Institute of Pharmacology, Polish Academy of Sciences Krakow, Poland.

Department of Pharmacology, Institute of Pharmacology, Polish Academy of Sciences Krakow, Poland.

出版信息

Front Cell Neurosci. 2015 Aug 18;9:324. doi: 10.3389/fncel.2015.00324. eCollection 2015.

Abstract

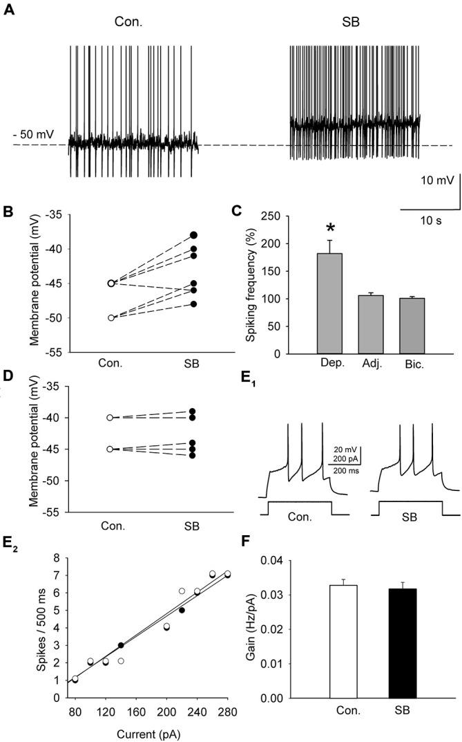
The 5-HT7 receptor is one of the several serotonin (5-HT) receptor subtypes that are expressed in the dorsal raphe nucleus (DRN). Some earlier findings suggested that 5-HT7 receptors in the DRN were localized on GABAergic interneurons modulating the activity of 5-HT projection neurons. The aim of the present study was to find out how the 5-HT7 receptor modulates the GABAergic synaptic input to putative 5-HT DRN neurons, and whether blockade of the 5-HT7 receptor would affect the release of 5-HT in the target structure. Male Wistar rats with microdialysis probes implanted in the prefrontal cortex (PFC) received injections of the 5-HT7 receptor antagonist (2R)-1-[(3-hydroxyphenyl)sulfonyl]-2-[2-(4-methyl-1-piperidinyl)ethyl]pyrrolidine hydrochloride (SB 269970), which induced an increase in the levels of 5-HT and its metabolite, 5-hydroxyindoleacetic acid (5-HIAA) in the PFC. In another set of experiments whole-cell recordings from presumed projection neurons were carried out using DRN slices. SB 269970 application resulted in depolarization and in an increase in the firing frequency of the cells. In order to activate 5-HT7 receptors, 5-carboxamidotryptamine (5-CT) was applied in the presence of N-[2-[4-(2-methoxyphenyl)-1piperazinyl]ethyl]-N-2-pyridinylcyclohexanecarboxamide (WAY100635). Hyperpolarization of cells and a decrease in the firing frequency were observed after activation of the 5-HT7 receptor. Blockade of 5-HT7 receptors caused a decrease in the mean frequency of spontaneous inhibitory postsynaptic currents (sIPSCs), while its activation induced an increase. The mechanism of these effects appears to involve tonically-active 5-HT7 receptors modulating firing and/or GABA release from inhibitory interneurons which regulate the activity of DRN serotonergic projection neurons.

摘要

5-羟色胺7(5-HT7)受体是在中缝背核(DRN)中表达的几种5-羟色胺(5-HT)受体亚型之一。一些早期研究结果表明,DRN中的5-HT7受体定位于γ-氨基丁酸(GABA)能中间神经元上,可调节5-HT投射神经元的活性。本研究的目的是弄清楚5-HT7受体如何调节对假定的5-HT DRN神经元的GABA能突触输入,以及阻断5-HT7受体是否会影响目标结构中5-HT的释放。将微透析探针植入前额叶皮质(PFC)的雄性Wistar大鼠接受5-HT7受体拮抗剂(2R)-1-[(3-羟基苯基)磺酰基]-2-[2-(4-甲基-1-哌啶基)乙基]吡咯烷盐酸盐(SB 269970)注射,这导致PFC中5-HT及其代谢物5-羟吲哚乙酸(5-HIAA)水平升高。在另一组实验中,使用DRN脑片对假定的投射神经元进行全细胞记录。应用SB 269970导致细胞去极化并增加细胞的放电频率。为了激活5-HT7受体,在存在N-[2-[4-(2-甲氧基苯基)-1-哌嗪基]乙基]-N-2-吡啶基环己烷甲酰胺(WAY100635)的情况下应用5-羧酰胺色胺(5-CT)。激活5-HT7受体后观察到细胞超极化和放电频率降低。阻断5-HT7受体导致自发性抑制性突触后电流(sIPSCs)的平均频率降低,而激活它则会使其增加。这些效应的机制似乎涉及持续激活的5-HT7受体调节来自抑制性中间神经元的放电和/或GABA释放,这些抑制性中间神经元调节DRN血清素能投射神经元的活性。

https://cdn.ncbi.nlm.nih.gov/pmc/blobs/80d2/4539517/7997edcebda7/fncel-09-00324-g0001.jpg

相似文献

1
5-HT7 receptor modulates GABAergic transmission in the rat dorsal raphe nucleus and controls cortical release of serotonin.
Front Cell Neurosci. 2015 Aug 18;9:324. doi: 10.3389/fncel.2015.00324. eCollection 2015.
4
Nicotine increases GABAergic input on rat dorsal raphe serotonergic neurons through alpha7 nicotinic acetylcholine receptor.
J Neurophysiol. 2014 Dec 15;112(12):3154-63. doi: 10.1152/jn.00223.2014. Epub 2014 Sep 17.
9
In Vivo Effect of a 5-HT Receptor Agonist on 5-HT Neurons and GABA Interneurons in the Dorsal Raphe Nuclei of Sham and PD Rats.
Am J Alzheimers Dis Other Demen. 2017 Mar;32(2):73-81. doi: 10.1177/1533317516685425. Epub 2017 Jan 13.
10
Dual control of dorsal raphe serotonergic neurons by GABA(B) receptors. Electrophysiological and microdialysis studies.
Synapse. 2000 Apr;36(1):21-34. doi: 10.1002/(SICI)1098-2396(200004)36:1<21::AID-SYN3>3.0.CO;2-D.

引用本文的文献

1
The interplay of serotonin 5-HT1A and 5-HT7 receptors in chronic stress.
J Cell Sci. 2024 Oct 1;137(19). doi: 10.1242/jcs.262219. Epub 2024 Oct 11.
2
and Evaluation of Pellotine: A Hypnotic Alkaloid.
ACS Pharmacol Transl Sci. 2023 Sep 18;6(10):1492-1507. doi: 10.1021/acsptsci.3c00142. eCollection 2023 Oct 13.
3
Serotonergic 5-HT Receptors as Modulators of the Nociceptive System.
Curr Neuropharmacol. 2023;21(7):1548-1557. doi: 10.2174/1570159X21666221129101800.
5
Current Limitations and Candidate Potential of 5-HT7 Receptor Antagonism in Psychiatric Pharmacotherapy.
Front Psychiatry. 2021 Feb 18;12:623684. doi: 10.3389/fpsyt.2021.623684. eCollection 2021.

本文引用的文献

2
Two major network domains in the dorsal raphe nucleus.
J Comp Neurol. 2015 Jul 1;523(10):1488-504. doi: 10.1002/cne.23748. Epub 2015 Mar 16.
3
Cellular mechanisms of the 5-HT7 receptor-mediated signaling.
Front Behav Neurosci. 2014 Oct 1;8:306. doi: 10.3389/fnbeh.2014.00306. eCollection 2014.
5
Unraveling the architecture of the dorsal raphe synaptic neuropil using high-resolution neuroanatomy.
Front Neural Circuits. 2014 Aug 26;8:105. doi: 10.3389/fncir.2014.00105. eCollection 2014.
6
Presynaptic partners of dorsal raphe serotonergic and GABAergic neurons.
Neuron. 2014 Aug 6;83(3):645-62. doi: 10.1016/j.neuron.2014.06.024.
7
The serotonin 5-HT7 receptors: two decades of research.
Exp Brain Res. 2013 Oct;230(4):555-68. doi: 10.1007/s00221-013-3694-y. Epub 2013 Sep 17.
8
Nicotinic modulation of serotonergic activity in the dorsal raphe nucleus.
Rev Neurosci. 2013;24(5):455-69. doi: 10.1515/revneuro-2013-0012.
9
Functional topography of serotonergic systems supports the Deakin/Graeff hypothesis of anxiety and affective disorders.
J Psychopharmacol. 2013 Dec;27(12):1090-106. doi: 10.1177/0269881113490328. Epub 2013 May 23.
10
Serotonin modulation of cortical neurons and networks.
Front Integr Neurosci. 2013 Apr 19;7:25. doi: 10.3389/fnint.2013.00025. eCollection 2013.

文献AI研究员

20分钟写一篇综述,助力文献阅读效率提升50倍。

立即体验

用中文搜PubMed

大模型驱动的PubMed中文搜索引擎

马上搜索

文档翻译

学术文献翻译模型,支持多种主流文档格式。

立即体验