Suppr超能文献

利用单光子发射计算机断层扫描成像对[(99m)Tc]-TRODAT纹状体摄取率进行全自动定量分析:帕金森病诊断性能评估及纹状体示踪剂摄取的时间性回归分析

Fully Automated Quantification of the Striatal Uptake Ratio of [(99m)Tc]-TRODAT with SPECT Imaging: Evaluation of the Diagnostic Performance in Parkinson's Disease and the Temporal Regression of Striatal Tracer Uptake.

作者信息

Fang Yu-Hua Dean, Chiu Shao-Chieh, Lu Chin-Song, Yen Tzu-Chen, Weng Yi-Hsin

机构信息

Department of Biomedical Engineering, National Cheng Kung University, Tainan 701, Taiwan.

Center for Advanced Molecular Imaging and Translation, Chang Gung Memorial Hospital, Linkou 333, Taiwan.

出版信息

Biomed Res Int. 2015;2015:461625. doi: 10.1155/2015/461625. Epub 2015 Aug 20.

Abstract

PURPOSE

We aimed at improving the existing methods for the fully automatic quantification of striatal uptake of [(99m)Tc]-TRODAT with SPECT imaging.

PROCEDURES

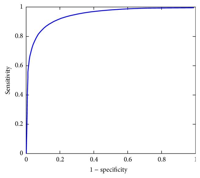
A normal [(99m)Tc]-TRODAT template was first formed based on 28 healthy controls. Images from PD patients (n = 365) and nPD subjects (28 healthy controls and 33 essential tremor patients) were spatially normalized to the normal template. We performed an inverse transform on the predefined striatal and reference volumes of interest (VOIs) and applied the transformed VOIs to the original image data to calculate the striatal-to-reference ratio (SRR). The diagnostic performance of the SRR was determined through receiver operating characteristic (ROC) analysis.

RESULTS

The SRR measured with our new and automatic method demonstrated excellent diagnostic performance with 92% sensitivity, 90% specificity, 92% accuracy, and an area under the curve (AUC) of 0.94. For the evaluation of the mean SRR and the clinical duration, a quadratic function fit the data with R (2) = 0.84.

CONCLUSIONS

We developed and validated a fully automatic method for the quantification of the SRR in a large study sample. This method has an excellent diagnostic performance and exhibits a strong correlation between the mean SRR and the clinical duration in PD patients.

摘要

目的

我们旨在改进利用单光子发射计算机断层扫描(SPECT)成像对[(99m)Tc]-TRODAT纹状体摄取进行全自动定量分析的现有方法。

程序

首先基于28名健康对照者构建一个正常的[(99m)Tc]-TRODAT模板。将帕金森病患者(n = 365)以及非帕金森病受试者(28名健康对照者和33名特发性震颤患者)的图像在空间上归一化到正常模板。我们对预定义的纹状体和参考感兴趣区(VOIs)进行逆变换,并将变换后的VOIs应用于原始图像数据以计算纹状体与参考区比值(SRR)。通过受试者操作特征(ROC)分析确定SRR的诊断性能。

结果

采用我们新的自动方法测量的SRR显示出优异的诊断性能,灵敏度为92%,特异性为90%,准确率为92%,曲线下面积(AUC)为0.94。对于平均SRR和临床病程的评估,二次函数拟合数据,R(2) = 0.84。

结论

我们在一个大型研究样本中开发并验证了一种用于SRR定量分析的全自动方法。该方法具有优异的诊断性能,并且在帕金森病患者中平均SRR与临床病程之间呈现出强相关性。

https://cdn.ncbi.nlm.nih.gov/pmc/blobs/6231/4558437/f903112212eb/BMRI2015-461625.001.jpg

文献AI研究员

20分钟写一篇综述,助力文献阅读效率提升50倍。

立即体验

用中文搜PubMed

大模型驱动的PubMed中文搜索引擎

马上搜索

文档翻译

学术文献翻译模型,支持多种主流文档格式。

立即体验