Suppr超能文献

Pirt在小鼠子宫收缩引起的疼痛中起作用。

Pirt contributes to uterine contraction-induced pain in mice.

作者信息

Wang Changming, Wang Zhongli, Yang Yan, Zhu Chan, Wu Guanyi, Yu Guang, Jian Tunyu, Yang Niuniu, Shi Hao, Tang Min, He Qian, Lan Lei, Liu Qin, Guan Yun, Dong Xinzhong, Duan Jinao, Tang Zongxiang

机构信息

College of Basic Medicine, Nanjing University of Chinese Medicine, 138 Xianlin Rd, Nanjing, 210023, Jiangsu, China.

College of Life Science, Nanjing Normal University, Nanjing, 210046, Jiangsu, China.

出版信息

Mol Pain. 2015 Sep 17;11:57. doi: 10.1186/s12990-015-0054-x.

Abstract

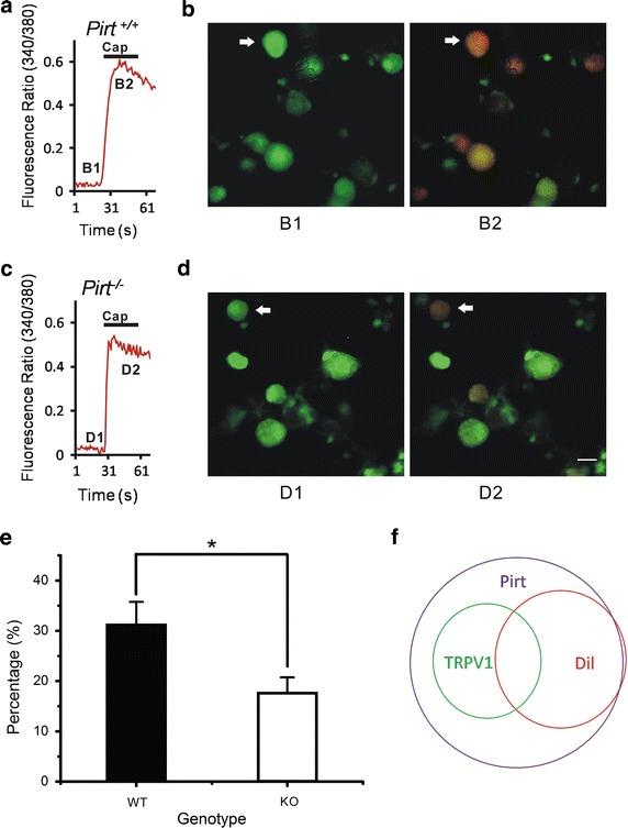
Uterine contraction-induced pain (UCP) represents a common and severe form of visceral pain. Nerve fibers that innervate uterine tissue express the transient receptor potential vanilloid channel 1 (TRPV1), which has been shown to be involved in the perception of UCP. The phosphoinositide-interacting regulator of TRP (Pirt) may act as a regulatory subunit of TRPV1. The intraperitoneal injection of oxytocin into female mice after a 6-day priming treatment with estradiol benzoate induces writhing responses, which reflect the presence of UCP. Here, we first compared writhing response between Pirt (+/+) and Pirt (-/-) mice. Second, we examined the innervation of Pirt-expressing nerves in the uterus of Pirt (-/-) mice by immunofluorescence and two-photon microscopy. Third, we identified the soma of dorsal root ganglion (DRG) neurons that innerve the uterus using retrograde tracing and further characterized the neurochemical properties of these DRG neurons. Finally, we compared the calcium response of capsaicin between DRG neurons from Pirt (+/+) and Pirt (-/-) mice. We found that the writhing responses were less intensive in Pirt (-/-) mice than in Pirt (+/+) mice. We also observed Pirt-expressing nerve fibers in the myometrium of the uterus, and that retrograde-labeled cells were small-diameter, unmyelinated, and Pirt-positive DRG neurons. Additionally, we found that the number of capsaicin-responding neurons and the magnitude of evoked calcium response were markedly reduced in DRG neurons from Pirt (-/-) mice. Taken together, we speculate that Pirt plays an important role in mice uterine contraction-induced pain.

摘要

子宫收缩性疼痛(UCP)是一种常见且严重的内脏痛形式。支配子宫组织的神经纤维表达瞬时受体电位香草酸受体1(TRPV1),该受体已被证明与UCP的感知有关。TRP的磷酸肌醇相互作用调节因子(Pirt)可能作为TRPV1的调节亚基。在用苯甲酸雌二醇进行6天预处理后,向雌性小鼠腹腔注射催产素会诱导扭体反应,这反映了UCP的存在。在此,我们首先比较了Pirt(+/+)和Pirt(-/-)小鼠的扭体反应。其次,我们通过免疫荧光和双光子显微镜检查了Pirt(-/-)小鼠子宫中表达Pirt的神经支配情况。第三,我们使用逆行追踪法确定了支配子宫的背根神经节(DRG)神经元的胞体,并进一步表征了这些DRG神经元的神经化学特性。最后,我们比较了Pirt(+/+)和Pirt(-/-)小鼠DRG神经元对辣椒素的钙反应。我们发现Pirt(-/-)小鼠的扭体反应比Pirt(+/+)小鼠的强度更低。我们还在子宫肌层中观察到了表达Pirt的神经纤维,并且逆行标记的细胞是小直径、无髓鞘且Pirt阳性的DRG神经元。此外,我们发现Pirt(-/-)小鼠的DRG神经元中对辣椒素产生反应的神经元数量和诱发的钙反应幅度明显降低。综上所述,我们推测Pirt在小鼠子宫收缩性疼痛中起重要作用。

https://cdn.ncbi.nlm.nih.gov/pmc/blobs/af82/4574137/cf7bc4f30db1/12990_2015_54_Fig1_HTML.jpg

文献AI研究员

20分钟写一篇综述,助力文献阅读效率提升50倍。

立即体验

用中文搜PubMed

大模型驱动的PubMed中文搜索引擎

马上搜索

文档翻译

学术文献翻译模型,支持多种主流文档格式。

立即体验