Zhou Heng, Forveille Sabrina, Sauvat Allan, Sica Valentina, Izzo Valentina, Durand Sylvère, Müller Kevin, Liu Peng, Zitvogel Laurence, Rekdal Øystein, Kepp Oliver, Kroemer Guido
Metabolomics and Cell Biology Platforms, Gustave Roussy Comprehensive Cancer Institute, Villejuif, France.
Equipe 11 Labellisée Ligue Contre le Cancer, Centre de Recherche des Cordeliers, INSERM U 1138, Paris, France.
Oncotarget. 2015 Sep 29;6(29):26599-614. doi: 10.18632/oncotarget.5613.
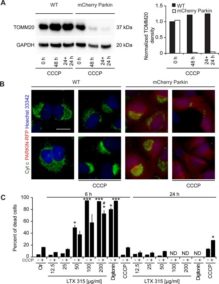
LTX-315 has been developed as an amphipathic cationic peptide that kills cancer cells. Here, we investigated the putative involvement of mitochondria in the cytotoxic action of LTX-315. Subcellular fractionation of LTX-315-treated cells, followed by mass spectrometric quantification, revealed that the agent was enriched in mitochondria. LTX-315 caused an immediate arrest of mitochondrial respiration without any major uncoupling effect. Accordingly, LTX-315 disrupted the mitochondrial network, dissipated the mitochondrial inner transmembrane potential, and caused the release of mitochondrial intermembrane proteins into the cytosol. LTX-315 was relatively inefficient in stimulating mitophagy. Cells lacking the two pro-apoptotic multidomain proteins from the BCL-2 family, BAX and BAK, were less susceptible to LTX-315-mediated killing. Moreover, cells engineered to lose their mitochondria (by transfection with Parkin combined with treatment with a protonophore causing mitophagy) were relatively resistant against LTX-315, underscoring the importance of this organelle for LTX-315-mediated cytotoxicity. Altogether, these results support the notion that LTX-315 kills cancer cells by virtue of its capacity to permeabilize mitochondrial membranes.
LTX-315已被开发为一种能杀死癌细胞的两亲性阳离子肽。在此,我们研究了线粒体在LTX-315细胞毒性作用中的潜在作用。对经LTX-315处理的细胞进行亚细胞分级分离,随后进行质谱定量分析,结果显示该药物在线粒体中富集。LTX-315导致线粒体呼吸立即停止,且无任何明显的解偶联效应。相应地,LTX-315破坏线粒体网络,耗散线粒体内膜电位,并导致线粒体外膜蛋白释放到细胞质中。LTX-315在刺激线粒体自噬方面相对效率较低。缺乏BCL-2家族的两种促凋亡多结构域蛋白BAX和BAK的细胞对LTX-315介导的杀伤较不敏感。此外,经工程改造使其失去线粒体的细胞(通过转染Parkin并结合使用质子载体诱导线粒体自噬进行处理)对LTX-315相对耐药,这突出了该细胞器对LTX-315介导的细胞毒性的重要性。总之,这些结果支持了LTX-315凭借其使线粒体膜通透性增加的能力杀死癌细胞这一观点。