Lukacs Viktor, Mathur Jayanti, Mao Rong, Bayrak-Toydemir Pinar, Procter Melinda, Cahalan Stuart M, Kim Helen J, Bandell Michael, Longo Nicola, Day Ronald W, Stevenson David A, Patapoutian Ardem, Krock Bryan L
Howard Hughes Medical Institute, Molecular and Cellular Neuroscience, Dorris Neuroscience Center, The Scripps Research Institute, La Jolla, California 92037, USA.
Genomics Institute of the Novartis Research Foundation, San Diego, California 92121, USA.
Nat Commun. 2015 Sep 21;6:8329. doi: 10.1038/ncomms9329.
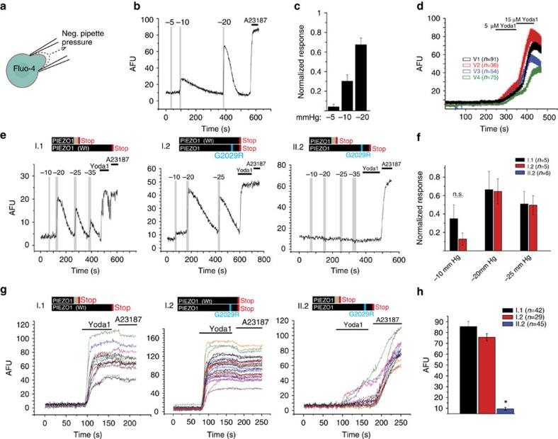
Piezo1 ion channels are mediators of mechanotransduction in several cell types including the vascular endothelium, renal tubular cells and erythrocytes. Gain-of-function mutations in PIEZO1 cause an autosomal dominant haemolytic anaemia in humans called dehydrated hereditary stomatocytosis. However, the phenotypic consequence of PIEZO1 loss of function in humans has not previously been documented. Here we discover a novel role of this channel in the lymphatic system. Through whole-exome sequencing, we identify biallelic mutations in PIEZO1 (a splicing variant leading to early truncation and a non-synonymous missense variant) in a pair of siblings affected with persistent lymphoedema caused by congenital lymphatic dysplasia. Analysis of patients' erythrocytes as well as studies in a heterologous system reveal greatly attenuated PIEZO1 function in affected alleles. Our results delineate a novel clinical category of PIEZO1-associated hereditary lymphoedema.
Piezo1离子通道是包括血管内皮细胞、肾小管细胞和红细胞在内的多种细胞类型中机械转导的介质。PIEZO1的功能获得性突变会导致人类患常染色体显性遗传性溶血性贫血,即脱水遗传性口形细胞增多症。然而,此前尚未有关于PIEZO1功能丧失在人类中的表型后果的记录。在此,我们发现了该通道在淋巴系统中的新作用。通过全外显子组测序,我们在一对因先天性淋巴管发育异常而患有持续性淋巴水肿的兄弟姐妹中,鉴定出PIEZO1的双等位基因突变(一种导致早期截断的剪接变体和一种非同义错义变体)。对患者红细胞的分析以及在异源系统中的研究表明,受影响等位基因中的PIEZO1功能大幅减弱。我们的研究结果划定了一种新的与PIEZO1相关的遗传性淋巴水肿临床类型。