Suppr超能文献

流感感染猪肺的转录组学和表观遗传学分析:不同出生体重和易感性组的比较

Transcriptomic and Epigenetic Profiling of the Lung of Influenza-Infected Pigs: A Comparison of Different Birth Weight and Susceptibility Groups.

作者信息

Wilkinson Jamie M, Gunvaldsen Rayna E, Detmer Susan E, Dyck Michael K, Dixon Walter T, Foxcroft George R, Plastow Graham S, Harding John C S

机构信息

Department of Agricultural, Food, and Nutritional Science, University of Alberta, Edmonton, Alberta, Canada.

Department of Large Animal Clinical Sciences, Western College of Veterinary Medicine, University of Saskatchewan, Saskatoon, SK, Canada.

出版信息

PLoS One. 2015 Sep 22;10(9):e0138653. doi: 10.1371/journal.pone.0138653. eCollection 2015.

Abstract

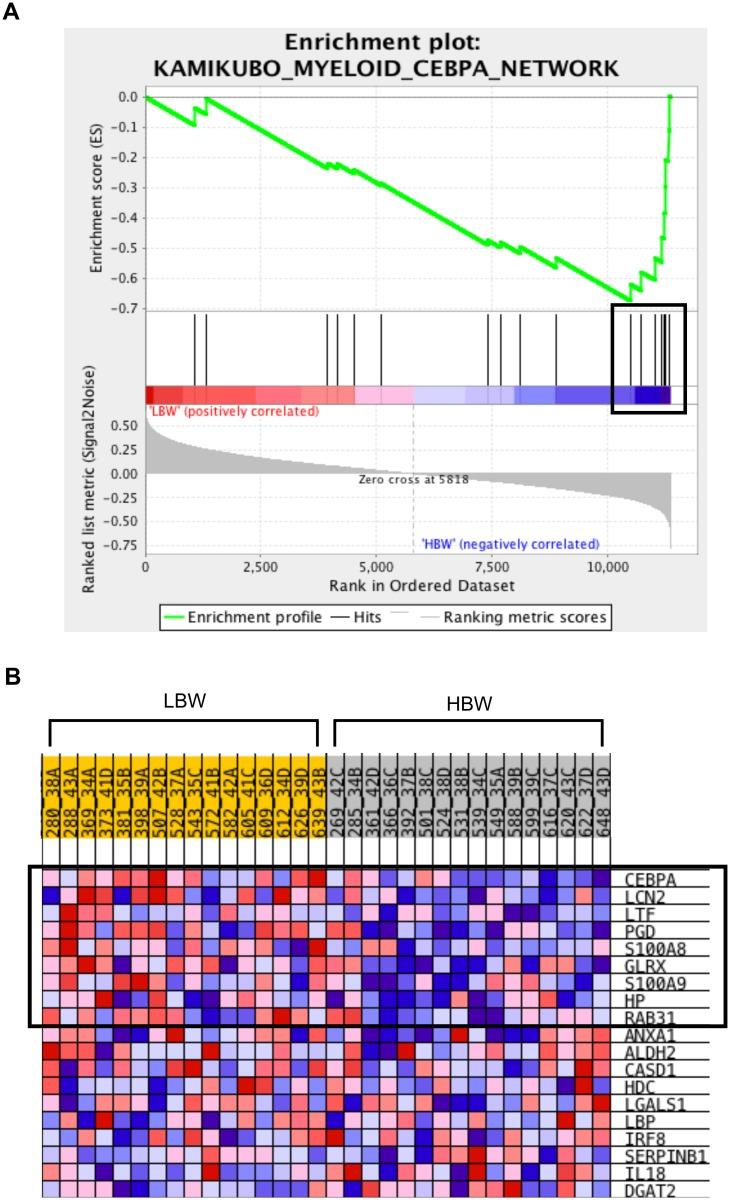
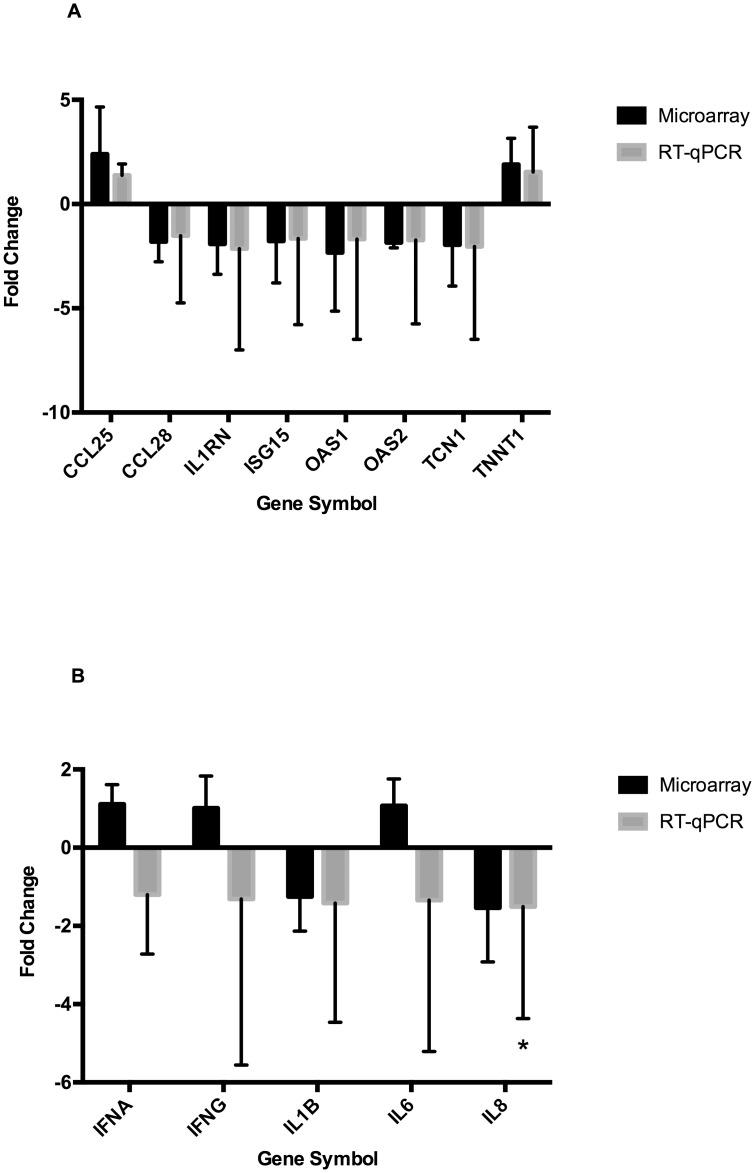
Influenza viruses are a common cause of respiratory disease in swine. Infections range in severity from asymptomatic to causing significant morbidity. The main objective of this study was to compare lung transcriptomic and epigenetic responses to influenza infection in pigs from high or low birth weight litters. The latter is a potential indicator of intrauterine growth restriction, a significant risk factor for prenatal programming effects. Individual pigs from high (HBW) or low birth weight (LBW) litters (n = 17) were inoculated with influenza A virus and euthanized 48 hours later. Lesion severity and viral loads were assessed as previously described. The transcriptional response to infection in LBW and HBW groups (n = 16) was assessed by microarray. A separate analysis of pigs classified as 'Resilient' (RES) or 'Susceptible' (SUS) (n = 6) on the basis of severity of lung pathology was also conducted. Eight genes were confirmed as differentially expressed for the birth weight comparison, including three antiviral genes with lower expression in LBW: ISG15, OAS1, and OAS2 (P<0.05). The promoter region methylation status of these three genes was assessed for each birth weight group, and no differences were found. These expression data are consistent with our previous finding that LBW pigs had less severe lesion scores and a trend towards lower viral titres in lung than the HBW cohort. The SUS v RES comparison identified 91 differentially expressed genes (FDR<0.05) that were enriched with functional annotation terms and pathways associated with inflammation. The cytokine genes IL6, IL8, and CCL2 were all upregulated in SUS pigs, and may have driven disease severity in these animals. In conclusion, this study found no evidence that the transcriptional immune response to influenza was adversely affected by low litter birth weight, but did identify several candidate genes for driving disease pathology.

摘要

流感病毒是猪呼吸道疾病的常见病因。感染的严重程度从无症状到引发严重发病不等。本研究的主要目的是比较高出生体重或低出生体重仔猪对流感感染的肺转录组和表观遗传反应。后者是子宫内生长受限的一个潜在指标,而子宫内生长受限是产前编程效应的一个重要风险因素。将来自高出生体重(HBW)或低出生体重(LBW)窝的个体仔猪(n = 17)接种甲型流感病毒,并在48小时后实施安乐死。如前所述评估病变严重程度和病毒载量。通过微阵列评估LBW组和HBW组(n = 16)对感染的转录反应。还基于肺病理学严重程度对分为“抗性”(RES)或“易感”(SUS)的仔猪(n = 6)进行了单独分析。经确认,有8个基因在出生体重比较中差异表达,包括3个在LBW中表达较低的抗病毒基因:ISG15、OAS1和OAS2(P<0.05)。评估了每个出生体重组这3个基因的启动子区域甲基化状态,未发现差异。这些表达数据与我们之前的发现一致,即LBW仔猪的病变评分比HBW队列轻,且肺中病毒滴度有降低趋势。SUS与RES的比较鉴定出91个差异表达基因(FDR<0.05),这些基因富含与炎症相关的功能注释术语和通路。细胞因子基因IL6、IL8和CCL2在SUS仔猪中均上调,可能推动了这些动物的疾病严重程度。总之,本研究未发现证据表明低窝出生体重会对流感的转录免疫反应产生不利影响,但确实鉴定出了几个导致疾病病理的候选基因。

https://cdn.ncbi.nlm.nih.gov/pmc/blobs/ff56/4578952/c17a2f4b4c2f/pone.0138653.g001.jpg

文献AI研究员

20分钟写一篇综述,助力文献阅读效率提升50倍。

立即体验

用中文搜PubMed

大模型驱动的PubMed中文搜索引擎

马上搜索

文档翻译

学术文献翻译模型,支持多种主流文档格式。

立即体验