Suppr超能文献

Mdm2抑制可使p53功能正常的细胞免受Wee1抑制剂的细胞毒性作用。

Mdm2 inhibition confers protection of p53-proficient cells from the cytotoxic effects of Wee1 inhibitors.

作者信息

Li Yizhu, Saini Priyanka, Sriraman Anusha, Dobbelstein Matthias

机构信息

Institute of Molecular Oncology, Göttingen Centre of Molecular Biosciences (GZMB), Faculty of Medicine, University of Göttingen, Göttingen, Germany.

出版信息

Oncotarget. 2015 Oct 20;6(32):32339-52. doi: 10.18632/oncotarget.5891.

Abstract

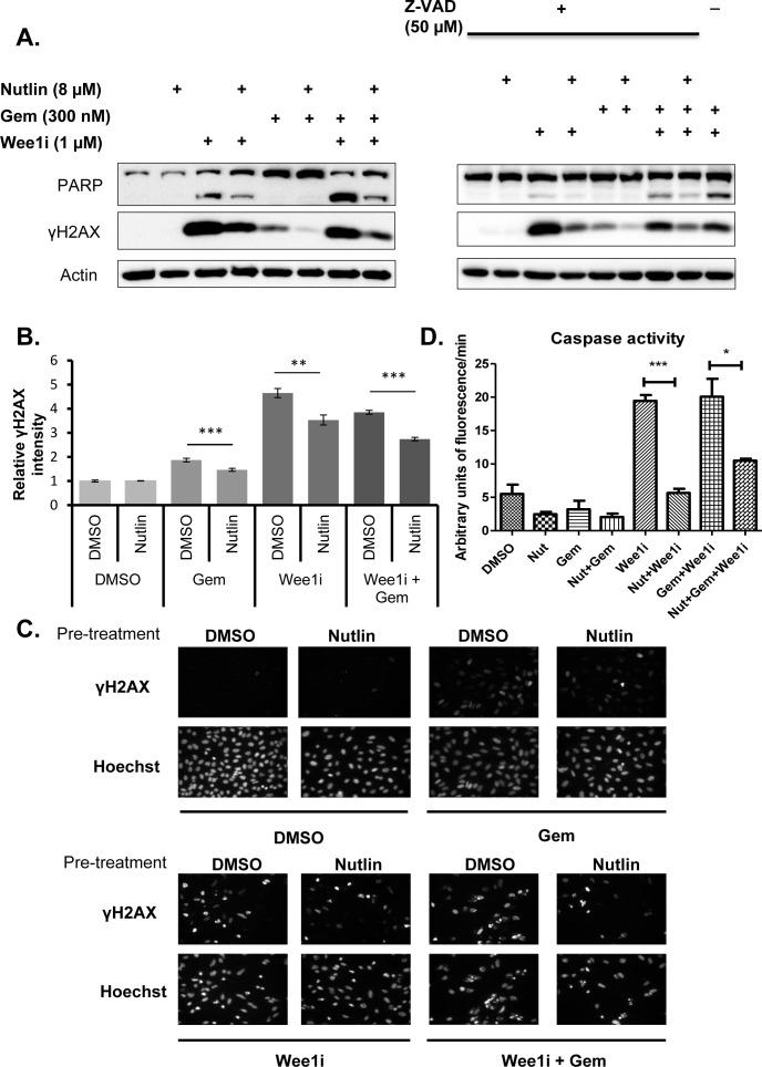
Pharmacological inhibition of the cell cycle regulatory kinase Wee1 represents a promising strategy to eliminate cancer cells. Wee1 inhibitors cooperate with chemotherapeutics, e. g. nucleoside analogues, pushing malignant cells from S phase towards premature mitosis and death. However, considerable toxicities are observed in preclinical and clinical trials. A high proportion of tumor cells can be distinguished from all other cells of a patient's body by inactivating mutations in the tumor suppressor p53. Here we set out to develop an approach for the selective protection of p53-proficient cells against the cytotoxic effects of Wee1 inhibitors. We pretreated such cells with Nutlin-3a, a prototype inhibitor of the p53-antagonist Mdm2. The resulting transient cell cycle arrest effectively increased the survival of cells that were subsequently treated with combinations of the Wee1 inhibitor MK-1775 and/or the nucleoside analogue gemcitabine. In this constellation, Nutlin-3a reduced caspase activation and diminished the phosphorylation of Histone 2AX, an indicator of the DNA damage response. Both effects were strictly dependent on the presence of p53. Moreover, Nutlin pre-treatment reduced the fraction of cells that were undergoing premature mitosis in response to Wee1 inhibition. We conclude that the pre-activation of p53 through Mdm2 antagonists serves as a viable option to selectively protect p53-proficient cells against the cytotoxic effects of Wee1 inhibitors, especially when combined with a nucleoside analogue. Thus, Mdm2 antagonists might prove useful to avoid unwanted side effects of Wee1 inhibitors. On the other hand, when a tumor contains wild type p53, care should be taken not to induce its activity before applying Wee1 inhibitors.

摘要

对细胞周期调节激酶Wee1进行药理学抑制是一种很有前景的消除癌细胞的策略。Wee1抑制剂可与化疗药物(如核苷类似物)协同作用,将恶性细胞从S期推向过早有丝分裂并导致其死亡。然而,在临床前和临床试验中均观察到相当大的毒性。高比例的肿瘤细胞可通过肿瘤抑制因子p53的失活突变与患者体内的所有其他细胞区分开来。在此,我们着手开发一种方法,用于选择性保护p53功能正常的细胞免受Wee1抑制剂的细胞毒性作用。我们用Nutlin-3a(一种p53拮抗剂Mdm2的原型抑制剂)对这类细胞进行预处理。由此产生的短暂细胞周期停滞有效地提高了随后用Wee1抑制剂MK-1775和/或核苷类似物吉西他滨联合处理的细胞的存活率。在这种组合中,Nutlin-3a降低了半胱天冬酶的激活,并减少了组蛋白2AX的磷酸化,后者是DNA损伤反应的一个指标。这两种效应都严格依赖于p53的存在。此外,Nutlin预处理减少了因Wee1抑制而经历过早有丝分裂的细胞比例。我们得出结论,通过Mdm2拮抗剂对p53进行预激活是一种可行的选择,可选择性保护p53功能正常的细胞免受Wee1抑制剂的细胞毒性作用,尤其是与核苷类似物联合使用时。因此,Mdm2拮抗剂可能被证明有助于避免Wee1抑制剂产生不必要的副作用。另一方面,当肿瘤含有野生型p53时,在应用Wee1抑制剂之前应注意不要诱导其活性。

https://cdn.ncbi.nlm.nih.gov/pmc/blobs/ccae/4741697/ff7e845e6631/oncotarget-06-32339-g001.jpg

文献AI研究员

20分钟写一篇综述,助力文献阅读效率提升50倍。

立即体验

用中文搜PubMed

大模型驱动的PubMed中文搜索引擎

马上搜索

文档翻译

学术文献翻译模型,支持多种主流文档格式。

立即体验