Suppr超能文献

针对SEMA4D的特异性抗体的产生及临床前特性研究

Generation and preclinical characterization of an antibody specific for SEMA4D.

作者信息

Fisher Terrence L, Reilly Christine A, Winter Laurie A, Pandina Tracy, Jonason Alan, Scrivens Maria, Balch Leslie, Bussler Holm, Torno Sebold, Seils Jennifer, Mueller Loretta, Huang He, Klimatcheva Ekaterina, Howell Alan, Kirk Renee, Evans Elizabeth, Paris Mark, Leonard John E, Smith Ernest S, Zauderer Maurice

机构信息

a Vaccinex; Inc. ; Rochester , NY 14620.

出版信息

MAbs. 2016;8(1):150-62. doi: 10.1080/19420862.2015.1102813. Epub 2015 Oct 2.

Abstract

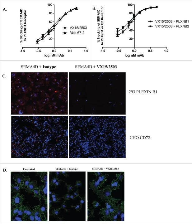
Semaphorin 4D (SEMA4D or CD100) is a member of the semaphorin family of proteins and an important mediator of the movement and differentiation of multiple cell types, including those of the immune, vascular, and nervous systems. Blocking the binding of SEMA4D to its receptors can result in physiologic changes that may have implications in cancer, autoimmune, and neurological disease. To study the effects of blocking SEMA4D, we generated, in SEMA4D-deficient mice, a panel of SEMA4D-specific hybridomas that react with murine, primate, and human SEMA4D. Utilizing the complementarity-determining regions from one of these hybridomas (mAb 67-2), we generated VX15/2503, a humanized IgG4 monoclonal antibody that is currently in clinical development for the potential treatment of various malignancies and neurodegenerative disorders, including multiple sclerosis and Huntington's disease. This work describes the generation and characterization of VX15/2503, including in vitro functional testing, epitope mapping, and an in vivo demonstration of efficacy in an animal model of rheumatoid arthritis.

摘要

信号素4D(SEMA4D或CD100)是信号素蛋白家族的成员,是多种细胞类型(包括免疫、血管和神经系统细胞)运动和分化的重要介质。阻断SEMA4D与其受体的结合可导致生理变化,这可能对癌症、自身免疫性疾病和神经疾病产生影响。为了研究阻断SEMA4D的作用,我们在SEMA4D基因缺陷小鼠中制备了一组能与小鼠、灵长类和人类SEMA4D发生反应的SEMA4D特异性杂交瘤。利用其中一种杂交瘤(单克隆抗体67-2)的互补决定区,我们制备了VX15/2503,一种人源化IgG4单克隆抗体,目前正处于临床开发阶段,用于潜在治疗各种恶性肿瘤和神经退行性疾病,包括多发性硬化症和亨廷顿舞蹈症。这项工作描述了VX15/2503的制备和特性,包括体外功能测试、表位作图以及在类风湿性关节炎动物模型中的体内疗效证明。

https://cdn.ncbi.nlm.nih.gov/pmc/blobs/3489/4966508/386f7004b8e3/kmab-08-01-1102813-g001.jpg

文献AI研究员

20分钟写一篇综述,助力文献阅读效率提升50倍。

立即体验

用中文搜PubMed

大模型驱动的PubMed中文搜索引擎

马上搜索

文档翻译

学术文献翻译模型,支持多种主流文档格式。

立即体验