Suppr超能文献

PlexinB1 失活重编程肿瘤微环境中的免疫细胞,抑制乳腺癌生长和转移扩散。

PlexinB1 Inactivation Reprograms Immune Cells in the Tumor Microenvironment, Inhibiting Breast Cancer Growth and Metastatic Dissemination.

机构信息

Laboratory of Tumor Microenvironment, Candiolo Cancer Institute, FPO-IRCCS, Candiolo, Italy.

Department of Science and Drug Technology, University of Torino, Torino, Italy.

出版信息

Cancer Immunol Res. 2024 Sep 3;12(9):1286-1301. doi: 10.1158/2326-6066.CIR-23-0289.

Abstract

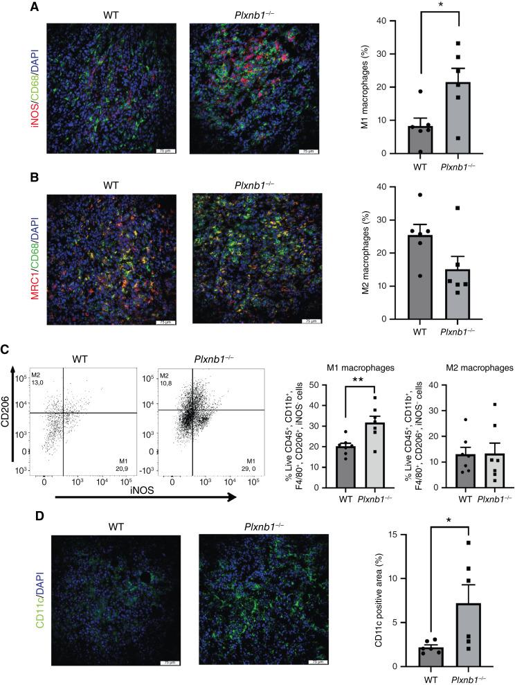
Semaphorin-plexin signaling plays a major role in the tumor microenvironment (TME). In particular, Semaphorin 4D (SEMA4D) has been shown to promote tumor growth and metastasis; however, the role of its high-affinity receptor Plexin-B1 (PLXNB1), which is expressed in the TME, is poorly understood. In this study, we directly targeted PLXNB1 in the TME of triple-negative murine breast carcinoma to elucidate its relevance in cancer progression. We found that primary tumor growth and metastatic dissemination were strongly reduced in PLXNB1-deficient mice, which showed longer survival. PLXNB1 loss in the TME induced a switch in the polarization of tumor-associated macrophages (TAM) toward a pro-inflammatory M1 phenotype and enhanced the infiltration of CD8+ T lymphocytes both in primary tumors and in distant metastases. Moreover, PLXNB1 deficiency promoted a shift in the Th1/Th2 balance of the T-cell population and an antitumor gene signature, with the upregulation of Icos, Perforin-1, Stat3, and Ccl5 in tumor-infiltrating lymphocytes (TILs). We thus tested the translational relevance of TME reprogramming driven by PLXNB1 inactivation for responsiveness to immunotherapy. Indeed, in the absence of PLXNB1, the efficacy of anti-PD-1 blockade was strongly enhanced, efficiently reducing tumor growth and distant metastasis. Consistent with this, pharmacological PLXNB1 blockade by systemic treatment with a specific inhibitor significantly hampered breast cancer growth and enhanced the antitumor activity of the anti-PD-1 treatment in a preclinical model. Altogether, these data indicate that PLXNB1 signaling controls the antitumor immune response in the TME and highlight this receptor as a promising immune therapeutic target for metastatic breast cancers.

摘要

信号蛋白聚糖- plexin 信号在肿瘤微环境 (TME) 中起着重要作用。特别是,Semaphorin 4D (SEMA4D) 已被证明可促进肿瘤生长和转移;然而,其高亲和力受体 Plexin-B1 (PLXNB1) 的作用,在 TME 中表达,知之甚少。在这项研究中,我们直接针对三阴性鼠乳腺癌的 TME 中的 PLXNB1,以阐明其在癌症进展中的相关性。我们发现,PLXNB1 缺陷小鼠的原发肿瘤生长和转移性扩散明显减少,生存时间更长。TME 中 PLXNB1 的缺失诱导肿瘤相关巨噬细胞 (TAM) 的极化向促炎 M1 表型转变,并增强 CD8+T 淋巴细胞在原发肿瘤和远处转移中的浸润。此外,PLXNB1 缺陷促进了 Th1/Th2 平衡的 T 细胞群体的转变和抗肿瘤基因特征,肿瘤浸润淋巴细胞 (TILs) 中 Icos、Perforin-1、Stat3 和 Ccl5 的上调。因此,我们测试了由 PLXNB1 失活驱动的 TME 重编程对免疫治疗反应的转化相关性。事实上,在没有 PLXNB1 的情况下,抗 PD-1 阻断的疗效大大增强,有效减少肿瘤生长和远处转移。与此一致,通过系统给予特异性抑制剂进行药理学 PLXNB1 阻断显著阻碍了乳腺癌的生长,并增强了抗 PD-1 治疗在临床前模型中的抗肿瘤活性。总之,这些数据表明 PLXNB1 信号控制 TME 中的抗肿瘤免疫反应,并强调该受体作为转移性乳腺癌的有前途的免疫治疗靶点。

https://cdn.ncbi.nlm.nih.gov/pmc/blobs/2024/11369622/25585fd007b2/cir-23-0289_f1.jpg

文献检索

告别复杂PubMed语法,用中文像聊天一样搜索,搜遍4000万医学文献。AI智能推荐,让科研检索更轻松。

立即免费搜索

文件翻译

保留排版,准确专业,支持PDF/Word/PPT等文件格式,支持 12+语言互译。

免费翻译文档

深度研究

AI帮你快速写综述,25分钟生成高质量综述,智能提取关键信息,辅助科研写作。

立即免费体验