Suppr超能文献

微小RNA181a在T细胞白血病/淋巴瘤中过表达并与化疗耐药相关。

MicroRNA181a Is Overexpressed in T-Cell Leukemia/Lymphoma and Related to Chemoresistance.

作者信息

Yan Zi-Xun, Zheng Zhong, Xue Wen, Zhao Ming-Zhe, Fei Xiao-Chun, Wu Li-Li, Huang Li-Min, Leboeuf Christophe, Janin Anne, Wang Li, Zhao Wei-Li

机构信息

State Key Laboratory of Medical Genomics, Shanghai Institute of Hematology, Shanghai Ruijin Hospital, School of Medicine, Shanghai Jiao Tong University, Shanghai 200025, China ; French-Chinese Laboratory of Genomic and Life Sciences, Laboratory of Molecular Pathology, Shanghai 200025, China.

Department of Hematology, Central Hospital of Jinhua, Zhejiang 321000, China.

出版信息

Biomed Res Int. 2015;2015:197241. doi: 10.1155/2015/197241. Epub 2015 Sep 7.

Abstract

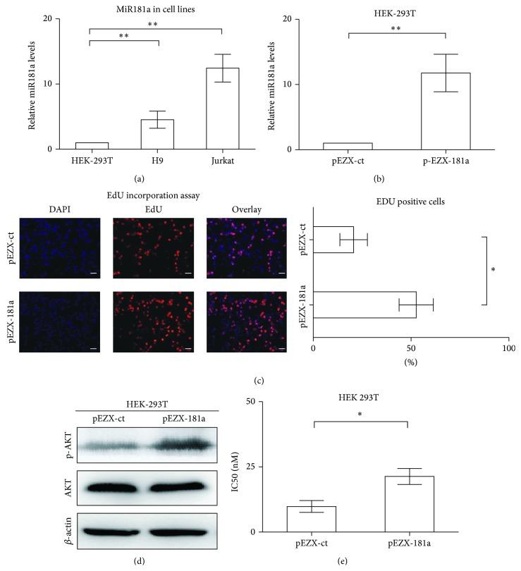
MicroRNAs (miRs) play an important role in tumorogenesis and chemoresistance in lymphoid malignancies. Comparing with reactive hyperplasia, miR181a was overexpressed in 130 patients with T-cell leukemia/lymphoma, including acute T-cell lymphoblastic leukemia (n = 32), T-cell lymphoblastic lymphoma (n = 16), peripheral T-cell lymphoma, not otherwise specified (n = 45), anaplastic large cell lymphoma (n = 15), and angioimmunoblastic T-cell lymphoma (n = 22). Irrespective to histological subtypes, miR181a overexpression was associated with increased AKT phosphorylation. In vitro, ectopic expression of miR181a in HEK-293T cells significantly enhanced cell proliferation, activated AKT, and conferred cell resistance to doxorubicin. Meanwhile, miR181a expression was upregulated in Jurkat cells, along with AKT activation, during exposure to chemotherapeutic agents regularly applied to T-cell leukemia/lymphoma treatment, such as doxorubicin, cyclophosphamide, cytarabine, and cisplatin. Isogenic doxorubicin-resistant Jurkat and H9 cells were subsequently developed, which also presented with miR181a overexpression and cross-resistance to cyclophosphamide and cisplatin. Meanwhile, specific inhibition of miR181a enhanced Jurkat and H9 cell sensitivity to chemotherapeutic agents, further indicating that miR181a was involved in acquired chemoresistance. Collectively, miR181a functioned as a biomarker of T-cell leukemia/lymphoma through modulation of AKT pathway. Related to tumor cell chemoresistance, miR181a could be a potential therapeutic target in treating T-cell malignancies.

摘要

微小RNA(miR)在淋巴系统恶性肿瘤的肿瘤发生和化疗耐药中发挥重要作用。与反应性增生相比,miR181a在130例T细胞白血病/淋巴瘤患者中过表达,包括急性T淋巴细胞白血病(n = 32)、T细胞淋巴母细胞淋巴瘤(n = 16)、外周T细胞淋巴瘤,非特指型(n = 45)、间变性大细胞淋巴瘤(n = 15)和血管免疫母细胞性T细胞淋巴瘤(n = 22)。无论组织学亚型如何,miR181a过表达均与AKT磷酸化增加有关。在体外,HEK-293T细胞中miR181a的异位表达显著增强细胞增殖、激活AKT,并赋予细胞对多柔比星的抗性。同时,在暴露于常用于T细胞白血病/淋巴瘤治疗的化疗药物(如多柔比星、环磷酰胺、阿糖胞苷和顺铂)期间,Jurkat细胞中miR181a表达上调,同时伴有AKT激活。随后构建了同基因的多柔比星耐药Jurkat和H9细胞,它们也表现出miR181a过表达以及对环磷酰胺和顺铂的交叉耐药。同时,对miR181a的特异性抑制增强了Jurkat和H9细胞对化疗药物的敏感性,进一步表明miR181a参与了获得性化疗耐药。总体而言,miR181a通过调节AKT通路发挥T细胞白血病/淋巴瘤生物标志物的作用。与肿瘤细胞化疗耐药相关,miR181a可能是治疗T细胞恶性肿瘤的潜在治疗靶点。

https://cdn.ncbi.nlm.nih.gov/pmc/blobs/694d/4575996/d3b3a666ef9a/BMRI2015-197241.001.jpg

文献AI研究员

20分钟写一篇综述,助力文献阅读效率提升50倍。

立即体验

用中文搜PubMed

大模型驱动的PubMed中文搜索引擎

马上搜索

文档翻译

学术文献翻译模型,支持多种主流文档格式。

立即体验