Suppr超能文献

对C1抑制物缺乏所致遗传性血管性水肿发作期间血浆酶系统激活的综合研究。

Comprehensive study into the activation of the plasma enzyme systems during attacks of hereditary angioedema due to C1-inhibitor deficiency.

作者信息

Csuka Dorottya, Veszeli Nóra, Imreh Éva, Zotter Zsuzsanna, Skopál Judit, Prohászka Zoltán, Varga Lilian, Farkas Henriette

机构信息

3rd Department of Internal Medicine, Semmelweis University, Faculty of Medicine, Kútvölgyi út 4, H-1125, Budapest, Hungary.

Department of Cardiology, Heart & Vascular Center, Semmelweis University, Budapest, Hungary.

出版信息

Orphanet J Rare Dis. 2015 Oct 9;10:132. doi: 10.1186/s13023-015-0351-5.

Abstract

BACKGROUND

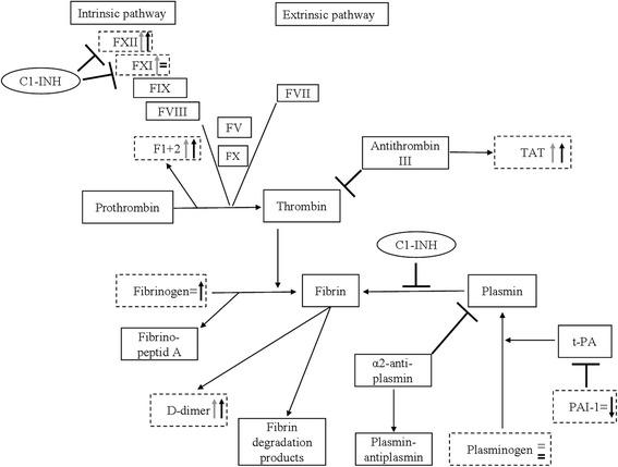
The activation of plasma enzyme systems contributes to hereditary angioedema attacks. We aimed to study the activation markers of the fibrinolytic, coagulation, and contact systems in a larger number of paired samples obtained from the same C1-INH-HAE patients in symptom-free periods and during attacks.

METHODS

Eleven parameters (Factors XI, XII, and C1-inhibitor activity; the concentrations of the D-dimer, prothrombin fragments 1 + 2, plasminogen, plasminogen activator inhibitor-1 [PAI-1], thrombin-anti-thrombin III [TAT] complex, fibrinogen) were measured along with prothrombin time and activated partial thromboplastin time (aPTT), using commercial kits. We compared these markers in samples obtained from the same 39 patients during attack-free periods and during 62 edematous episodes. Forty healthy subjects of matching sex and age served as controls.

RESULTS

Compared with the healthy controls, significantly higher FXI and FXII activity (p = 0.0007, p = 0.005), as well as D-dimer (p < 0.0001), prothrombin fragments 1 + 2 (p < 0.0001), and TAT (p = 0.0303) levels were ascertained in the patients during symptom-free periods. The evaluation of samples from symptom-free periods or obtained during attacks revealed the increase of FXII activity, as well as of the concentration of D-dimer, prothrombin fragments 1 + 2, and TAT during edematous episodes. PAI-1 level, prothrombin time, and aPTT decreased significantly during attacks, compared with symptom-free periods. D-dimer level was significantly higher during multiple- vs. single-site attacks.

CONCLUSIONS

Comparing a large number of paired samples from symptom-free periods or from edematous episodes allowed accurate appraisal of the changes occurring during attacks. Moreover, our study pointed out that individual episodes may be characterized by different marker patterns.

摘要

背景

血浆酶系统的激活会导致遗传性血管性水肿发作。我们旨在研究从同一C1-INH-HAE患者在无症状期和发作期间获取的大量配对样本中纤溶、凝血和接触系统的激活标志物。

方法

使用商业试剂盒测量11项参数(因子XI、XII和C1抑制剂活性;D-二聚体、凝血酶原片段1+2、纤溶酶原、纤溶酶原激活物抑制剂-1 [PAI-1]、凝血酶-抗凝血酶III [TAT]复合物、纤维蛋白原的浓度)以及凝血酶原时间和活化部分凝血活酶时间(aPTT)。我们比较了从同一39例患者在无发作期和62次水肿发作期间获取的样本中的这些标志物。40名年龄和性别匹配的健康受试者作为对照。

结果

与健康对照相比,在无症状期患者中确定因子XI和因子XII活性显著更高(p = 0.0007,p = 0.005),以及D-二聚体(p < 0.0001)、凝血酶原片段1+2(p < 0.0001)和TAT(p = 0.0303)水平更高。对无症状期或发作期间获取的样本进行评估发现,在水肿发作期间因子XII活性以及D-二聚体、凝血酶原片段1+2和TAT的浓度增加。与无症状期相比,发作期间PAI-1水平、凝血酶原时间和aPTT显著降低。多部位发作时D-二聚体水平显著高于单部位发作。

结论

比较大量来自无症状期或水肿发作期的配对样本能够准确评估发作期间发生的变化。此外,我们的研究指出,个体发作可能具有不同的标志物模式。

https://cdn.ncbi.nlm.nih.gov/pmc/blobs/f89d/4600308/eea509b6ad70/13023_2015_351_Fig1_HTML.jpg

文献AI研究员

20分钟写一篇综述,助力文献阅读效率提升50倍。

立即体验

用中文搜PubMed

大模型驱动的PubMed中文搜索引擎

马上搜索

文档翻译

学术文献翻译模型,支持多种主流文档格式。

立即体验