Tan Fengbo, Zhu Hong, Tao Yiming, Yu Nanhui, Pei Qian, Liu Heli, Zhou Yuan, Xu Haifan, Song Xiangping, Li Yuqiang, Zhou Zhongyi, He Xiao, Zhang Xingwen, Pei Haiping
Department of Gastrointestinal Surgery, Xiangya Hospital, Central South University, 87 Xiangya Road, Changsha, Hunan, 410008, P.R. China.
Department of Oncology, Xiangya Hospital, Central South University, Changsha, China.
J Exp Clin Cancer Res. 2015 Oct 9;34:117. doi: 10.1186/s13046-015-0237-3.
Neuron navigator 2 (NAV2) encodes a member of the neuron navigator gene family, which plays a role in tumorigenesis and cell migration. However, the prognostic value of NAV2 expression in colorectal cancer (CRC) patients and the potential pathway through which NAV2 promotes migration and invasion in CRC cell lines is poorly understood.
The expression level of NAV2 was detected in CRC tissues from two different CRC cohorts by immunohistochemistry, qRT-PCR and Western blotting; the correlation between NAV2 expression and clinicopathological characters was analyzed, and the prognostic value of NAV2 expression was analyzed using a Cox regression model. CRC cell lines with NAV2 knocked out were used to validate the function and potential pathway used by NAV2 to promote CRC cell migration and invasion.
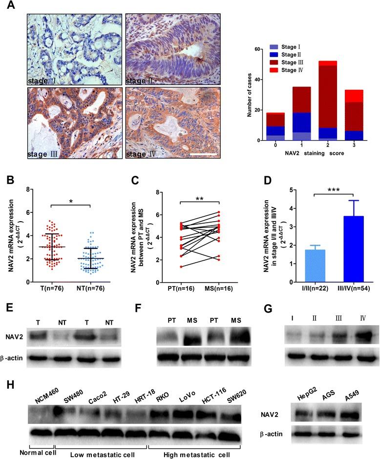
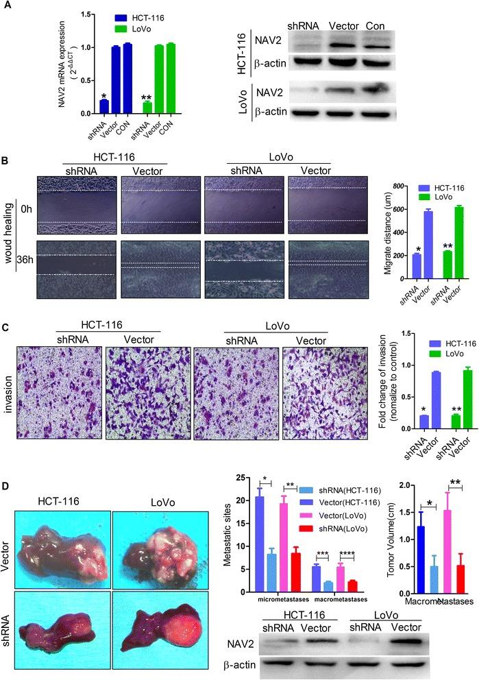
The results showed that NAV2 was overexpressed in CRC tissues, and it was closely correlated with depth of invasion, and lymph and distant metastasis. Multivariate analysis indicated that high NAV2 expression was a poor prognostic indicator of recurrence-free survival and overall survival in CRC patients. Furthermore, Cox regression analysis revealed that high NAV2 expression integrated with high tumor budding grade was a powerful independent predictive factor of CRC clinical outcome. In vitro and in vivo assays demonstrated that knockdown of NAV2 led to reduced migration and invasion of cancer cells, and the process involved the regulation of F-actin polymerization through the SSH1L/cofilin-1 pathway.
Based on these findings, NAV2 could serve as both a prognostic biomarker and a potential therapeutic target for patients with NAV2-positive CRC.
神经元导航蛋白2(NAV2)编码神经元导航基因家族的一个成员,该家族在肿瘤发生和细胞迁移中发挥作用。然而,NAV2表达在结直肠癌(CRC)患者中的预后价值以及NAV2促进CRC细胞系迁移和侵袭的潜在途径尚不清楚。
通过免疫组织化学、qRT-PCR和蛋白质印迹法检测两个不同CRC队列的CRC组织中NAV2的表达水平;分析NAV2表达与临床病理特征之间的相关性,并使用Cox回归模型分析NAV2表达的预后价值。使用敲除NAV2的CRC细胞系来验证NAV2促进CRC细胞迁移和侵袭的功能及潜在途径。
结果显示,NAV2在CRC组织中过表达,且与浸润深度、淋巴转移和远处转移密切相关。多变量分析表明,NAV2高表达是CRC患者无复发生存和总生存的不良预后指标。此外,Cox回归分析显示,NAV2高表达与高肿瘤芽生分级相结合是CRC临床结局的有力独立预测因素。体外和体内试验表明,敲低NAV2导致癌细胞迁移和侵袭减少,且该过程涉及通过SSH1L/丝切蛋白-1途径调节F-肌动蛋白聚合。
基于这些发现,NAV2可作为NAV2阳性CRC患者的预后生物标志物和潜在治疗靶点。