Suppr超能文献

雷帕霉素通过调节小胶质细胞的激活来保护神经元免受脑挫伤诱导的炎症反应。

Rapamycin protects neurons from brain contusion‑induced inflammatory reaction via modulation of microglial activation.

作者信息

Song Qi, Xie Dujiang, Pan Shiyong, Xu Weijun

机构信息

Department of Healthcare, Nanjing General Hospital of Nanjing Command, Nanjing, Jiangsu 210002, P.R. China.

Department of Cardiology, Nanjing First Hospital, Nanjing Medical University, Nanjing, Jiangsu 210006, P.R. China.

出版信息

Mol Med Rep. 2015 Nov;12(5):7203-10. doi: 10.3892/mmr.2015.4407. Epub 2015 Oct 1.

Abstract

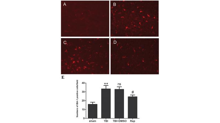
The inflammatory reaction is important in secondary injury following traumatic brain injury (TBI). Rapamycin has been demonstrated as a neuroprotective agent in a mouse model of TBI, however, there is a lack of data regarding the effects of rapamycin on the inflammatory reaction following TBI. Therefore, the present study was designed to assess the effects of treatment with rapamycin on inflammatory reactions and examine the possible involvement of microglial activation following TBI. Male imprinting control region mice were randomly divided into four groups: Sham group (n=23), TBI group (n=23), TBI + dimethyl sulfoxide (DMSO) group (n=31) and TBI + rapamycin group (n=31). Rapamycin was dissolved in DMSO (50 mg/ml) and injected 30 min after TBI (2 mg/Kg; intraperitoneally). A weight‑drop model of TBI was induced, and the brain tissues were harvested 24 h after TBI. The findings indicated that the administration of rapamycin following TBI was associated with decreased levels of activated microglia and neuron degeneration at the peri‑injury site, reduced levels of proinflammatory cytokines and increased neurobehavioral function, possibly mediated by inactivation of the mammalian target of rapamycin pathway. The results of the present study offer novel insight into the mechanisms responsible for the anti‑neuroinflammatory effects of rapamycin, possibly involving the modulation of microglial activation.

摘要

炎症反应在创伤性脑损伤(TBI)后的继发性损伤中起重要作用。雷帕霉素在TBI小鼠模型中已被证明是一种神经保护剂,然而,关于雷帕霉素对TBI后炎症反应影响的数据尚缺乏。因此,本研究旨在评估雷帕霉素治疗对炎症反应的影响,并探讨TBI后小胶质细胞激活的可能参与情况。雄性印记控制区小鼠被随机分为四组:假手术组(n = 23)、TBI组(n = 23)、TBI + 二甲基亚砜(DMSO)组(n = 31)和TBI + 雷帕霉素组(n = 31)。雷帕霉素溶解于DMSO(50 mg/ml)中,并在TBI后30分钟腹腔注射(2 mg/Kg)。诱导建立TBI的重物打击模型,并在TBI后24小时收集脑组织。结果表明,TBI后给予雷帕霉素与损伤周围部位活化小胶质细胞水平降低和神经元变性减少、促炎细胞因子水平降低以及神经行为功能改善有关,这可能是由雷帕霉素靶蛋白途径失活介导的。本研究结果为雷帕霉素抗神经炎症作用的机制提供了新的见解,可能涉及对小胶质细胞激活的调节。

https://cdn.ncbi.nlm.nih.gov/pmc/blobs/d043/4626160/c02b47f0507b/MMR-12-05-7203-g00.jpg

文献AI研究员

20分钟写一篇综述,助力文献阅读效率提升50倍。

立即体验

用中文搜PubMed

大模型驱动的PubMed中文搜索引擎

马上搜索

文档翻译

学术文献翻译模型,支持多种主流文档格式。

立即体验