Suppr超能文献

MARCKS的效应结构域是一种核定位信号,可调节细胞内磷脂酰肌醇-4,5-二磷酸(PIP2)水平和核内PIP2定位。

The Effector Domain of MARCKS Is a Nuclear Localization Signal that Regulates Cellular PIP2 Levels and Nuclear PIP2 Localization.

作者信息

Rohrbach Timothy D, Shah Nishi, Jackson William P, Feeney Erin V, Scanlon Samantha, Gish Robert, Khodadadi Ryan, Hyde Stephen O, Hicks Patricia H, Anderson Joshua C, Jarboe John S, Willey Christopher D

机构信息

The Department of Radiation Oncology, The University of Alabama at Birmingham, Birmingham, AL, United States of America.

出版信息

PLoS One. 2015 Oct 15;10(10):e0140870. doi: 10.1371/journal.pone.0140870. eCollection 2015.

Abstract

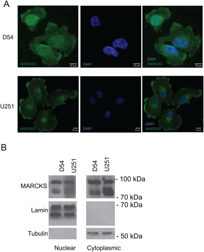
Translocation to the nucleus of diacylglycerol kinase (DGK)- ζ is dependent on a sequence homologous to the effector domain of Myristoylated Alanine Rich C-Kinase Substrate (MARCKS). These data would suggest that MARCKS could also localize to the nucleus. A single report demonstrated immunofluorescence staining of MARCKS in the nucleus; however, further experimental evidence confirming the specific domain responsible for this localization has not been reported. Here, we report that MARCKS is present in the nucleus in GBM cell lines. We then over-expressed wild-type MARCKS (WT) and MARCKS with the effector domain deleted (ΔED), both tagged with V5-epitope in a GBM cell line with low endogenous MARCKS expression (U87). We found that MARCKS-WT localized to the nucleus, while the MARCKS construct without the effector domain remained in the cytoplasm. We also found that over-expression of MARCKS-WT resulted in a significant increase in total cellular phosphatidyl-inositol (4,5) bisphosphate (PIP2) levels, consistent with prior evidence that MARCKS can regulate PIP2 levels. We also found increased staining for PIP2 in the nucleus with MARCKS-WT over-expression compared to MARCKS ΔED by immunofluorescence. Interestingly, we observed MARCKS and PIP2 co-localization in the nucleus. Lastly, we found changes in gene expression when MARCKS was not present in the nucleus (MARCKS ΔED). These data indicate that the MARCKS effector domain can function as a nuclear localization signal and that this sequence is critical for the ability of MARCKS to regulate PIP2 levels, nuclear localization, and gene expression. These data suggests a novel role for MARCKS in regulating nuclear functions such as gene expression.

摘要

二酰基甘油激酶(DGK)-ζ向细胞核的转位依赖于一段与肉豆蔻酰化富含丙氨酸的C激酶底物(MARCKS)效应结构域同源的序列。这些数据表明MARCKS也可能定位于细胞核。有一份报告展示了MARCKS在细胞核中的免疫荧光染色;然而,尚未有进一步的实验证据证实负责这种定位的特定结构域。在此,我们报告MARCKS存在于胶质母细胞瘤细胞系的细胞核中。然后,我们在低内源性MARCKS表达的胶质母细胞瘤细胞系(U87)中过表达野生型MARCKS(WT)和缺失效应结构域的MARCKS(ΔED),二者均带有V5表位标签。我们发现MARCKS-WT定位于细胞核,而没有效应结构域的MARCKS构建体则保留在细胞质中。我们还发现过表达MARCKS-WT导致细胞内总磷脂酰肌醇(4,5)二磷酸(PIP2)水平显著升高,这与之前MARCKS可调节PIP2水平的证据一致。通过免疫荧光我们还发现,与MARCKS ΔED相比,过表达MARCKS-WT时细胞核中PIP2的染色增加。有趣的是,我们观察到MARCKS和PIP2在细胞核中共定位。最后,我们发现当细胞核中不存在MARCKS(MARCKS ΔED)时基因表达发生了变化。这些数据表明MARCKS效应结构域可作为核定位信号发挥作用,并且该序列对于MARCKS调节PIP2水平、核定位和基因表达的能力至关重要。这些数据提示了MARCKS在调节基因表达等核功能方面的新作用。

https://cdn.ncbi.nlm.nih.gov/pmc/blobs/49a6/4607481/1b305c44b16d/pone.0140870.g001.jpg

文献AI研究员

20分钟写一篇综述,助力文献阅读效率提升50倍。

立即体验

用中文搜PubMed

大模型驱动的PubMed中文搜索引擎

马上搜索

文档翻译

学术文献翻译模型,支持多种主流文档格式。

立即体验