Suppr超能文献

硼替佐米介导的端粒酶下调和端粒稳态破坏促成恶性细胞凋亡。

Bortezomib-mediated down-regulation of telomerase and disruption of telomere homeostasis contributes to apoptosis of malignant cells.

作者信息

Ci Xinyu, Li Bingnan, Ma Xueping, Kong Feng, Zheng Chengyun, Björkholm Magnus, Jia Jihui, Xu Dawei

机构信息

Central Research Laboratory, Shandong University Second Hospital, Jinan, PR China.

Department of Microbiology, School of Medicine, Shandong University, Jinan, PR China.

出版信息

Oncotarget. 2015 Nov 10;6(35):38079-92. doi: 10.18632/oncotarget.5752.

Abstract

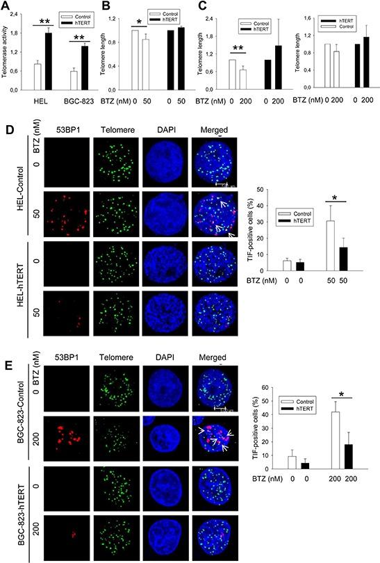
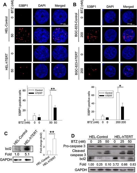
Bortezomib inhibits the ubiquitin/proteasome pathway to achieve its anti-cancer effect and its well characterized activity is the NF-κB inhibition through which the anti-apoptotic bcl-2 expression is down-regulated and apoptosis is subsequently induced. However, the downstream molecular targets of bortezomib are still incompletely defined. Because telomere stabilization via activation of telomerase, induction of telomerase reverse transcriptase (hTERT) and appropriate expression of shelterin proteins is essential to cancer development and progression, we investigated the effect of bortezomib on telomere homeostasis/function in malignant cells. The bortezomib treatment of leukemic (HEL) and gastric cancer cells (BGC-823) led to significant inhibition of hTERT and telomerase expression, widespread dysregulation of shelterin protein expression, and telomere shortening, thereby triggering telomere dysfunction and DNA damage. hTERT over-expression attenuated bortezomib-induced telomere shortening, abnormal shelterin expression and telomere dysfunction. Importantly, bortezomib-mediated apoptosis of malignant cells was partially prevented by hTERT over-expression. Mechanistically, hTERT first robustly enhances bcl2 expression and maintains significantly high residual levels of bcl2 even in bortezomib-treated HEL cells. Second, hTERT protects against bortezomib-induced DNA damage. Our findings collectively reveal a profound impact of bortezomib on telomere homeostasis/function. Down-regulation of hTERT expression and telomere dysfunction induced by bortezomib both contribute to its cancer cell killing actions. It is evident from the present study that hTERT can confer resistance of malignant cells to bortezomib-based target cancer therapy, which may have important clinical implications.

摘要

硼替佐米抑制泛素/蛋白酶体途径以实现其抗癌作用,其明确的活性是抑制核因子κB,通过该途径下调抗凋亡蛋白bcl-2的表达并随后诱导细胞凋亡。然而,硼替佐米的下游分子靶点仍未完全明确。由于通过激活端粒酶、诱导端粒酶逆转录酶(hTERT)以及端粒保护蛋白的适当表达来实现端粒稳定对于癌症的发生和发展至关重要,因此我们研究了硼替佐米对恶性细胞中端粒稳态/功能的影响。用硼替佐米处理白血病细胞(HEL)和胃癌细胞(BGC-823)导致hTERT和端粒酶表达受到显著抑制,端粒保护蛋白表达普遍失调,以及端粒缩短,从而引发端粒功能障碍和DNA损伤。hTERT的过表达减弱了硼替佐米诱导的端粒缩短、端粒保护蛋白异常表达和端粒功能障碍。重要的是,hTERT的过表达部分阻止了硼替佐米介导的恶性细胞凋亡。从机制上讲,hTERT首先强烈增强bcl2的表达,并且即使在硼替佐米处理的HEL细胞中也能维持显著高水平的bcl2残留量。其次,hTERT可保护细胞免受硼替佐米诱导的DNA损伤。我们的研究结果共同揭示了硼替佐米对端粒稳态/功能的深远影响。硼替佐米诱导的hTERT表达下调和端粒功能障碍均有助于其杀死癌细胞的作用。从本研究中可以明显看出,hTERT可赋予恶性细胞对基于硼替佐米的靶向癌症治疗的抗性,这可能具有重要的临床意义。

https://cdn.ncbi.nlm.nih.gov/pmc/blobs/5a76/4741985/ec9278cc0c82/oncotarget-06-38079-g001.jpg

文献AI研究员

20分钟写一篇综述,助力文献阅读效率提升50倍。

立即体验

用中文搜PubMed

大模型驱动的PubMed中文搜索引擎

马上搜索

文档翻译

学术文献翻译模型,支持多种主流文档格式。

立即体验