Jitsuki Susumu, Nakajima Waki, Takemoto Kiwamu, Sano Akane, Tada Hirobumi, Takahashi-Jitsuki Aoi, Takahashi Takuya
Department of Physiology, Yokohama City University Graduate School of Medicine, Yokohama 236-0004, Japan.
JST, PRESTO, Saitama 332-0012, Japan.
Cereb Cortex. 2016 Jan;26(1):427-439. doi: 10.1093/cercor/bhv232. Epub 2015 Oct 15.
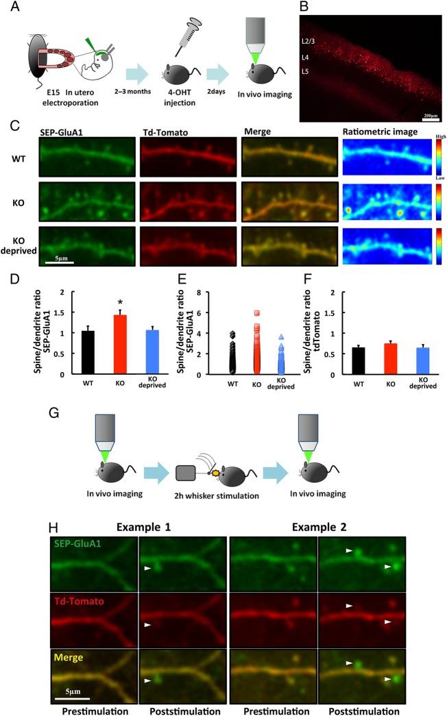
Experience-dependent plasticity is limited in the adult brain, and its molecular and cellular mechanisms are poorly understood. Removal of the myelin-inhibiting signaling protein, Nogo receptor (NgR1), restores adult neural plasticity. Here we found that, in NgR1-deficient mice, whisker experience-driven synaptic α-amino-3-hydroxy-5-methyl-4-isoxazole propionic acid receptor (AMPAR) insertion in the barrel cortex, which is normally complete by 2 weeks after birth, lasts into adulthood. In vivo live imaging by two-photon microscopy revealed more AMPAR on the surface of spines in the adult barrel cortex of NgR1-deficient than on those of wild-type (WT) mice. Furthermore, we observed that whisker stimulation produced new spines in the adult barrel cortex of mutant but not WT mice, and that the newly synthesized spines contained surface AMPAR. These results suggest that Nogo signaling limits plasticity by restricting synaptic AMPAR delivery in coordination with anatomical plasticity.
经验依赖性可塑性在成人大脑中受到限制,其分子和细胞机制也知之甚少。去除髓磷脂抑制信号蛋白——Nogo受体(NgR1),可恢复成体神经可塑性。在此,我们发现,在NgR1基因敲除小鼠中,通常在出生后2周完成的触须经验驱动的突触α-氨基-3-羟基-5-甲基-4-异恶唑丙酸受体(AMPAR)插入持续到成年期。通过双光子显微镜进行的体内实时成像显示,与野生型(WT)小鼠相比,NgR1基因敲除小鼠成年桶状皮质中棘突表面的AMPAR更多?此外,我们观察到,触须刺激在突变小鼠而非WT小鼠的成年桶状皮质中产生了新的棘突,并且新合成的棘突含有表面AMPAR。这些结果表明,Nogo信号通过与解剖学可塑性协同限制突触AMPAR传递来限制可塑性。