Hollocks Matthew J, Lawrence Andrew J, Brookes Rebecca L, Barrick Thomas R, Morris Robin G, Husain Masud, Markus Hugh S
1 Stroke Research Group, University of Cambridge, Department of Clinical Neurosciences, R3, Box 183, Addenbrooke's Biomedical Campus, Cambridge, CB2 0QQ, UK
1 Stroke Research Group, University of Cambridge, Department of Clinical Neurosciences, R3, Box 183, Addenbrooke's Biomedical Campus, Cambridge, CB2 0QQ, UK.
Brain. 2015 Dec;138(Pt 12):3803-15. doi: 10.1093/brain/awv304. Epub 2015 Oct 21.
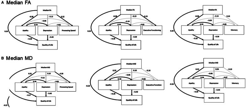
Small vessel disease is a stroke subtype characterized by pathology of the small perforating arteries, which supply the sub-cortical structures of the brain. Small vessel disease is associated with high rates of apathy and depression, thought to be caused by a disruption of white matter cortical-subcortical pathways important for emotion regulation. It provides an important biological model to investigate mechanisms underlying these key neuropsychiatric disorders. This study investigated whether apathy and depression can be distinguished in small vessel disease both in terms of their relative relationship with white matter microstructure, and secondly whether they can independently predict functional outcomes. Participants with small vessel disease (n = 118; mean age = 68.9 years; 65% male) defined as a clinical and magnetic resonance imaging confirmed lacunar stroke with radiological leukoaraiosis were recruited and completed cognitive testing, measures of apathy, depression, quality of life and diffusion tensor imaging. Healthy controls (n = 398; mean age = 64.3 years; 52% male) were also studied in order to interpret the degree of apathy and depression found within the small vessel disease group. Firstly, a multilevel structural equation modelling approach was used to identify: (i) the relationships between median fractional anisotropy and apathy, depression and cognitive impairment; and (ii) if apathy and depression make independent contributions to quality of life in patients with small vessel disease. Secondly, we applied a whole-brain voxel-based analysis to investigate which regions of white matter were associated with apathy and depression, controlling for age, gender and cognitive functioning. Structural equation modelling results indicated both apathy (r = -0.23, P ≤ 0.001) and depression (r = -0.41, P ≤ 0.001) were independent predictors of quality of life. A reduced median fractional anisotropy was significantly associated with apathy (r = -0.38, P ≤ 0.001), but not depression (r = -0.16, P = 0.09). On voxel-based analysis, apathy was associated with widespread reduction in white matter integrity, with the strongest effects in limbic association tracts such as the anterior cingulum, fornix and uncinate fasciculus. In contrast, when controlling for apathy, we found no significant relationship between our white matter parameters and symptoms of depression. In conclusion, white matter microstructural changes in small vessel disease are associated with apathy but not directly with depressive symptoms. These results suggest that apathy, but not depression, in small vessel disease is related to damage to cortical-subcortical networks associated with emotion regulation, reward and goal-directed behaviour.
小血管疾病是一种中风亚型,其特征是供应大脑皮质下结构的小穿支动脉发生病变。小血管疾病与冷漠和抑郁的高发生率相关,据认为这是由对情绪调节至关重要的白质皮质 - 皮质下通路中断所致。它为研究这些关键神经精神疾病的潜在机制提供了一个重要的生物学模型。本研究调查了在小血管疾病中,冷漠和抑郁是否能在与白质微观结构的相对关系方面加以区分,其次它们是否能独立预测功能结局。招募了被定义为临床和磁共振成像证实为腔隙性中风并伴有放射学脑白质疏松症的小血管疾病患者(n = 118;平均年龄 = 68.9岁;65%为男性),他们完成了认知测试、冷漠、抑郁、生活质量测量以及扩散张量成像。还研究了健康对照组(n = 398;平均年龄 = 64.3岁;52%为男性),以便解读在小血管疾病组中发现的冷漠和抑郁程度。首先,采用多层次结构方程建模方法来确定:(i)平均分数各向异性与冷漠、抑郁和认知障碍之间的关系;以及(ii)冷漠和抑郁是否对小血管疾病患者的生活质量有独立影响。其次,我们应用基于体素的全脑分析来研究哪些白质区域与冷漠和抑郁相关,同时控制年龄、性别和认知功能。结构方程建模结果表明,冷漠(r = -0.23,P≤0.001)和抑郁(r = -0.41,P≤0.001)都是生活质量的独立预测因素。平均分数各向异性降低与冷漠显著相关(r = -0.38,P≤0.001),但与抑郁无关(r = -0.16,P = 0.09)。基于体素的分析显示,冷漠与白质完整性广泛降低相关,在前扣带回、穹窿和钩束等边缘联合束中影响最强。相比之下,在控制冷漠因素后,我们发现白质参数与抑郁症状之间没有显著关系。总之,小血管疾病中的白质微观结构变化与冷漠相关,但与抑郁症状无直接关联。这些结果表明,小血管疾病中的冷漠而非抑郁与与情绪调节、奖赏和目标导向行为相关的皮质 - 皮质下网络损伤有关。