Zhang Jinyong, Yang Feng, Zhang Xiaoli, Jing Haiming, Ren Chunyan, Cai Changzhi, Dong Yandong, Zhang Yudong, Zou Quanming, Zeng Hao
National Engineering Research Center of Immunological Products, Department of Microbiology and Biochemical Pharmacy, College of Pharmacy, Third Military Medical University, Chongqing, 400038, PR China.
College of Bioengineering, Chongqing University, Chongqing, 400044, PR China.
Sci Rep. 2015 Oct 22;5:15553. doi: 10.1038/srep15553.
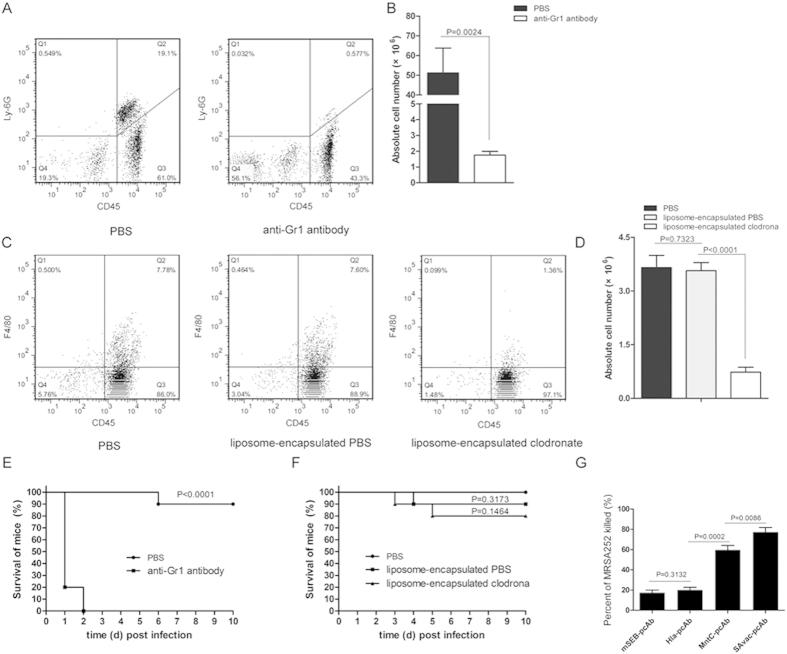
Staphylococcus aureus (S. aureus) is an opportunistic bacterial pathogen responsible for a diverse spectrum of human diseases, resulting in considerable yearly mortality rates. Due to its rapid acquisition of antibiotic resistance, it becomes increasingly difficult to cure S. aureus infections with conventional antibiotics. Immunotherapy represents a promising alternative strategy to prevent and/or treat the infection. In the present study, passive immunization with polyclonal antibodies targeting three possible S. aureus antigens, Hla, SEB and MntC (termed "SAvac-pcAb") after challenge with lethal dose of S. aureus resulted in reduced bacterial loads, inflammatory cell infiltration and decreased pathology, and was able to provide nearly complete protection in a murine sepsis model. In vitro studies confirmed the direct interaction of SAvac-pcAb with S. aureus bacteria. Additional studies validated that SAvac-pcAb contained both opsonic and neutralizing antibodies that contributed to its protective efficacy. The former mediated opsonophagocytosis in a neutrophil-dependent manner, while the later inhibited the biological functions of Hla and SEB, two major virulence factors secreted by S. aureus. Critically, we demonstrated that SAvac-pcAb was cross-reactive with different clinical strains of S. aureus. These results confirmed the efficacy for treatment of S. aureus infection by passive immunization as an important therapeutic option.
金黄色葡萄球菌(S. aureus)是一种机会性细菌病原体,可导致多种人类疾病,每年造成相当高的死亡率。由于其迅速获得抗生素耐药性,使用传统抗生素治疗金黄色葡萄球菌感染变得越来越困难。免疫疗法是预防和/或治疗感染的一种有前景的替代策略。在本研究中,在给予致死剂量的金黄色葡萄球菌攻击后,用靶向三种可能的金黄色葡萄球菌抗原Hla、SEB和MntC的多克隆抗体(称为“SAvac-pcAb”)进行被动免疫,可降低细菌载量、炎症细胞浸润并减轻病理变化,并且能够在小鼠脓毒症模型中提供几乎完全的保护。体外研究证实了SAvac-pcAb与金黄色葡萄球菌的直接相互作用。进一步的研究验证了SAvac-pcAb同时包含调理抗体和中和抗体,这有助于其保护功效。前者以中性粒细胞依赖的方式介导调理吞噬作用,而后者抑制金黄色葡萄球菌分泌的两种主要毒力因子Hla和SEB的生物学功能。至关重要的是,我们证明了SAvac-pcAb与不同临床菌株的金黄色葡萄球菌具有交叉反应性。这些结果证实了通过被动免疫治疗金黄色葡萄球菌感染作为一种重要治疗选择的有效性。