Suppr超能文献

来自病毒血症期HIV感染受试者的Env特异性IgA会损害抗体依赖性细胞毒性。

Env-Specific IgA from Viremic HIV-Infected Subjects Compromises Antibody-Dependent Cellular Cytotoxicity.

作者信息

Ruiz María Julia, Ghiglione Yanina, Falivene Juliana, Laufer Natalia, Holgado María Pía, Socías María Eugenia, Cahn Pedro, Sued Omar, Giavedoni Luis, Salomón Horacio, Gherardi María Magdalena, Rodríguez Ana María, Turk Gabriela

机构信息

Instituto de Investigaciones Biomédicas en Retrovirus y SIDA (INBIRS), Universidad de Buenos Aires-CONICET, Buenos Aires, Argentina.

Instituto de Investigaciones Biomédicas en Retrovirus y SIDA (INBIRS), Universidad de Buenos Aires-CONICET, Buenos Aires, Argentina Hospital J. A. Fernández, Buenos Aires, Argentina.

出版信息

J Virol. 2016 Jan 15;90(2):670-81. doi: 10.1128/JVI.02363-15.

Abstract

UNLABELLED

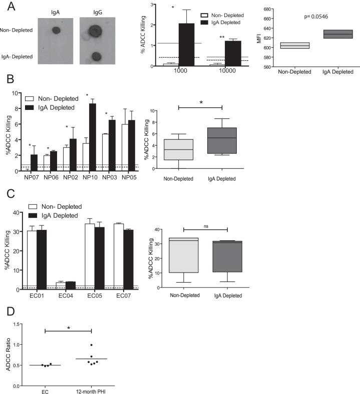
Elucidating the factors that modulate HIV-specific antibody-dependent cellular cytotoxicity (ADCC) will help in understanding its role in HIV immunity. The aim of this study was to determine whether IgA could modify the magnitude of ADCC in HIV infection, abrogating its protective role. Plasma samples from 20 HIV-positive (HIV(+)) subjects enrolled during primary HIV infection (PHI), 10 chronically infected subjects (chronic), and 7 elite controllers (EC) were used. ADCC was determined by using a fluorometric ADCC assay, before and after removal of plasma IgA. Data were analyzed by using nonparametric statistics. ADCC was documented in 80% of PHI enrollment samples and in 100% of PHI 12-month, chronic, and EC samples; it peaked after acute infection, reached a plateau in chronic infection, and decreased after initiation of antiretroviral treatment (ART). Significant associations between ADCC and disease progression were found only after removal of plasma IgA from 12-month PHI samples: the magnitude of ADCC not only increased after IgA removal but also correlated with CD4(+) T-cell preservation. This work provides evidence that gp120-specific IgA was capable of modifying ADCC responses during natural HIV infection for the first time and adds to similar evidence provided in other settings. Furthermore, it underscores the complexity of the ADCC phenomenon and will help in an understanding of its underlying mechanisms.

IMPORTANCE

Although the induction of ADCC-mediating antibodies in HIV-infected subjects has been extensively documented, the association of these antibodies with protection from disease progression is poorly understood. Here, we demonstrate that plasma IgA is a factor capable of modifying the magnitude of IgG-mediated ADCC in HIV infection, mitigating its beneficial effect. These results help in understanding why previous studies failed to demonstrate correlations between ADCC and disease progression, and they also contribute to the notion that an HIV vaccine should stimulate the production of ADCC-mediating IgG antibodies but not IgA.

摘要

未标记

阐明调节HIV特异性抗体依赖性细胞毒性(ADCC)的因素将有助于理解其在HIV免疫中的作用。本研究的目的是确定IgA是否会改变HIV感染中ADCC的强度,从而消除其保护作用。使用了来自20名在原发性HIV感染(PHI)期间入组的HIV阳性(HIV(+))受试者、10名慢性感染受试者(慢性组)和7名精英控制者(EC)的血浆样本。在去除血浆IgA之前和之后,通过荧光ADCC测定法测定ADCC。使用非参数统计分析数据。在80%的PHI入组样本以及100%的PHI 12个月样本、慢性组样本和EC样本中记录到了ADCC;它在急性感染后达到峰值,在慢性感染中达到平台期,并在开始抗逆转录病毒治疗(ART)后下降。仅在从12个月的PHI样本中去除血浆IgA后,才发现ADCC与疾病进展之间存在显著关联:去除IgA后,ADCC的强度不仅增加,而且与CD4(+) T细胞的保存相关。这项工作首次提供了证据,证明gp120特异性IgA能够在自然HIV感染期间改变ADCC反应,并补充了其他情况下提供的类似证据。此外,它强调了ADCC现象的复杂性,并将有助于理解其潜在机制。

重要性

尽管在HIV感染受试者中诱导ADCC介导抗体的情况已得到广泛记录,但这些抗体与预防疾病进展之间的关联仍知之甚少。在这里,我们证明血浆IgA是一种能够改变HIV感染中IgG介导的ADCC强度的因素,从而减轻其有益作用。这些结果有助于理解为什么以前的研究未能证明ADCC与疾病进展之间的相关性,并且它们也支持了这样一种观点,即HIV疫苗应刺激产生ADCC介导的IgG抗体而非IgA。

https://cdn.ncbi.nlm.nih.gov/pmc/blobs/dbd7/4702681/f017a6c0fd57/zjv9990911420001.jpg

文献AI研究员

20分钟写一篇综述,助力文献阅读效率提升50倍。

立即体验

用中文搜PubMed

大模型驱动的PubMed中文搜索引擎

马上搜索

文档翻译

学术文献翻译模型,支持多种主流文档格式。

立即体验