Sienski Grzegorz, Batki Julia, Senti Kirsten-André, Dönertas Derya, Tirian Laszlo, Meixner Katharina, Brennecke Julius
Institute of Molecular Biotechnology of the Austrian Academy of Sciences (IMBA), Vienna Biocenter (VBC), 1030 Vienna, Austria.
Genes Dev. 2015 Nov 1;29(21):2258-71. doi: 10.1101/gad.271908.115. Epub 2015 Oct 22.
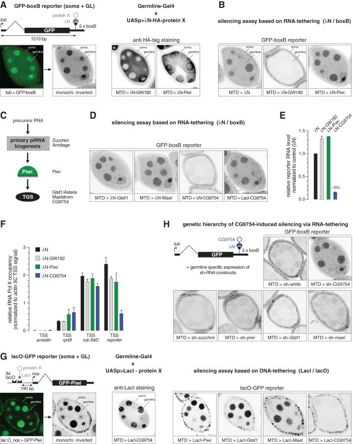
The repression of transposable elements in eukaryotes often involves their transcriptional silencing via targeted chromatin modifications. In animal gonads, nuclear Argonaute proteins of the PIWI clade complexed with small guide RNAs (piRNAs) serve as sequence specificity determinants in this process. How binding of nuclear PIWI-piRNA complexes to nascent transcripts orchestrates heterochromatin formation and transcriptional silencing is unknown. Here, we characterize CG9754/Silencio as an essential piRNA pathway factor that is required for Piwi-mediated transcriptional silencing in Drosophila. Ectopic targeting of Silencio to RNA or DNA is sufficient to elicit silencing independently of Piwi and known piRNA pathway factors. Instead, Silencio requires the H3K9 methyltransferase Eggless/SetDB1 for its silencing ability. In agreement with this, SetDB1, but not Su(var)3-9, is required for Piwi-mediated transcriptional silencing genome-wide. Due to its interaction with the target-engaged Piwi-piRNA complex, we suggest that Silencio acts as linker between the sequence specificity factor Piwi and the cellular heterochromatin machinery.
真核生物中转座元件的抑制通常涉及通过靶向染色质修饰使其转录沉默。在动物性腺中,与小向导RNA(piRNA)复合的PIWI亚家族的核AGO蛋白在此过程中作为序列特异性决定因素。核PIWI-piRNA复合物与新生转录本的结合如何协调异染色质形成和转录沉默尚不清楚。在这里,我们将CG9754/Silencio表征为果蝇中Piwi介导的转录沉默所需的一种必需的piRNA途径因子。将Silencio异位靶向RNA或DNA足以独立于Piwi和已知的piRNA途径因子引发沉默。相反,Silencio的沉默能力需要H3K9甲基转移酶Eggless/SetDB1。与此一致的是,全基因组范围内Piwi介导的转录沉默需要SetDB1,而不是Su(var)3-9。由于其与结合靶标的Piwi-piRNA复合物相互作用,我们认为Silencio在序列特异性因子Piwi和细胞异染色质机制之间起连接作用。