Suppr超能文献

胰岛素样生长因子2在大鼠脑内基础状态及学习后的表达主要源自母本等位基因。

Insulin Like Growth Factor 2 Expression in the Rat Brain Both in Basal Condition and following Learning Predominantly Derives from the Maternal Allele.

作者信息

Ye Xiaojing, Kohtz Amy, Pollonini Gabriella, Riccio Andrea, Alberini Cristina M

机构信息

Center for Neural Science, New York University, New York, NY, 10003, United States of America.

Center for Neural Science, New York University, New York, NY, 10003, United States of America; Graduate Program in Psychology, University at Albany-SUNY, Albany, NY, 12222, United States of America.

出版信息

PLoS One. 2015 Oct 23;10(10):e0141078. doi: 10.1371/journal.pone.0141078. eCollection 2015.

Abstract

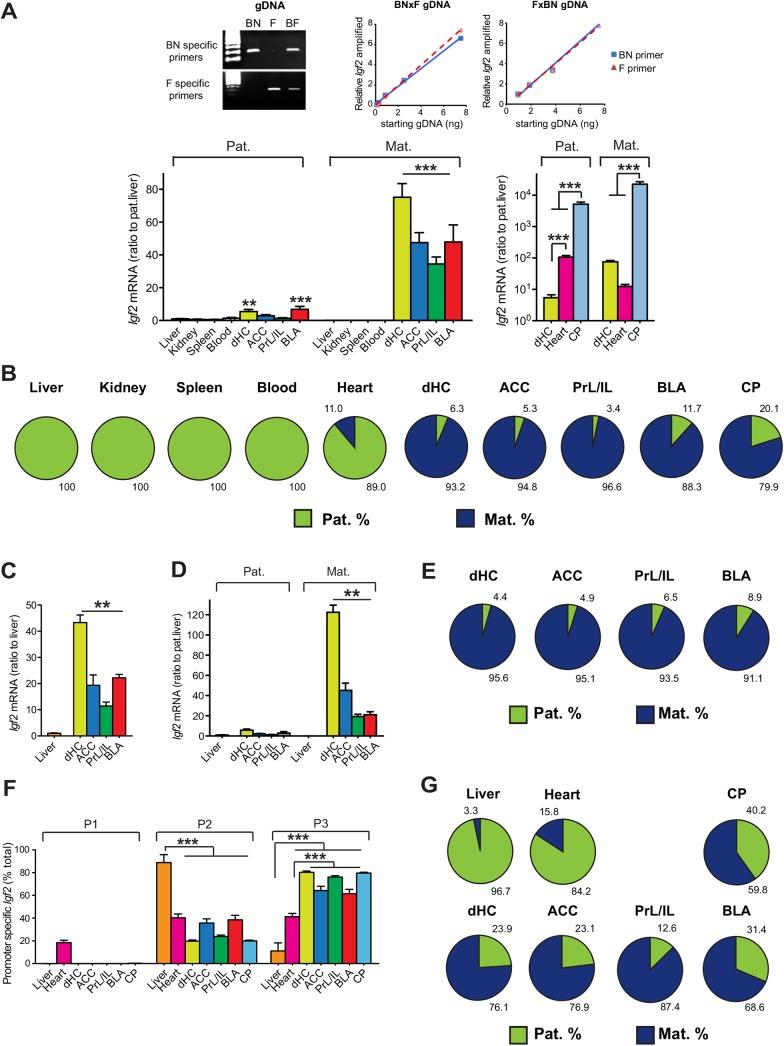
Insulin like growth factor 2 (Igf2) is known as a maternally imprinted gene involved in growth and development. Recently, Igf2 was found to also be regulated and required in the adult rat hippocampus for long-term memory formation, raising the question of its allelic regulation in adult brain regions following experience and in cognitive processes. We show that, in adult rats, Igf2 is abundantly expressed in brain regions involved in cognitive functions, like hippocampus and prefrontal cortex, compared to the peripheral tissues. In contrast to its maternal imprinting in peripheral tissues, Igf2 is mainly expressed from the maternal allele in these brain regions. The training-dependent increase in Igf2 expression derives proportionally from both parental alleles, and, hence, is mostly maternal. Thus, Igf2 parental expression in the adult rat brain does not follow the imprinting rules found in peripheral tissues, suggesting differential expression regulation and functions of imprinted genes in the brain.

摘要

胰岛素样生长因子2(Igf2)是一种母系印记基因,参与生长和发育过程。最近发现,成年大鼠海马体中Igf2对长期记忆形成也有调控作用且不可或缺,这引发了一个问题:在经历后,其在成体脑区及认知过程中的等位基因调控情况如何。我们发现,与外周组织相比,成年大鼠中Igf2在参与认知功能的脑区(如海马体和前额叶皮质)中大量表达。与在外周组织中的母系印记不同,Igf2在这些脑区主要从母本等位基因表达。训练依赖的Igf2表达增加按比例来自双亲等位基因,因此主要是母本来源。所以,成年大鼠脑中Igf2的亲本表达并不遵循在外周组织中发现的印记规则,这表明印记基因在脑中存在差异表达调控及功能。

https://cdn.ncbi.nlm.nih.gov/pmc/blobs/96df/4619677/76a82b13c9e2/pone.0141078.g001.jpg

文献AI研究员

20分钟写一篇综述,助力文献阅读效率提升50倍。

立即体验

用中文搜PubMed

大模型驱动的PubMed中文搜索引擎

马上搜索

文档翻译

学术文献翻译模型,支持多种主流文档格式。

立即体验