Majumder P, Chakrabarti O
Biophysics and Structural Genomics Division, Saha Institute of Nuclear Physics, Sector 1, Block-AF, Bidhannagar, Kolkata 700064, India.
Cell Death Dis. 2015 Nov 5;6(11):e1970. doi: 10.1038/cddis.2015.257.
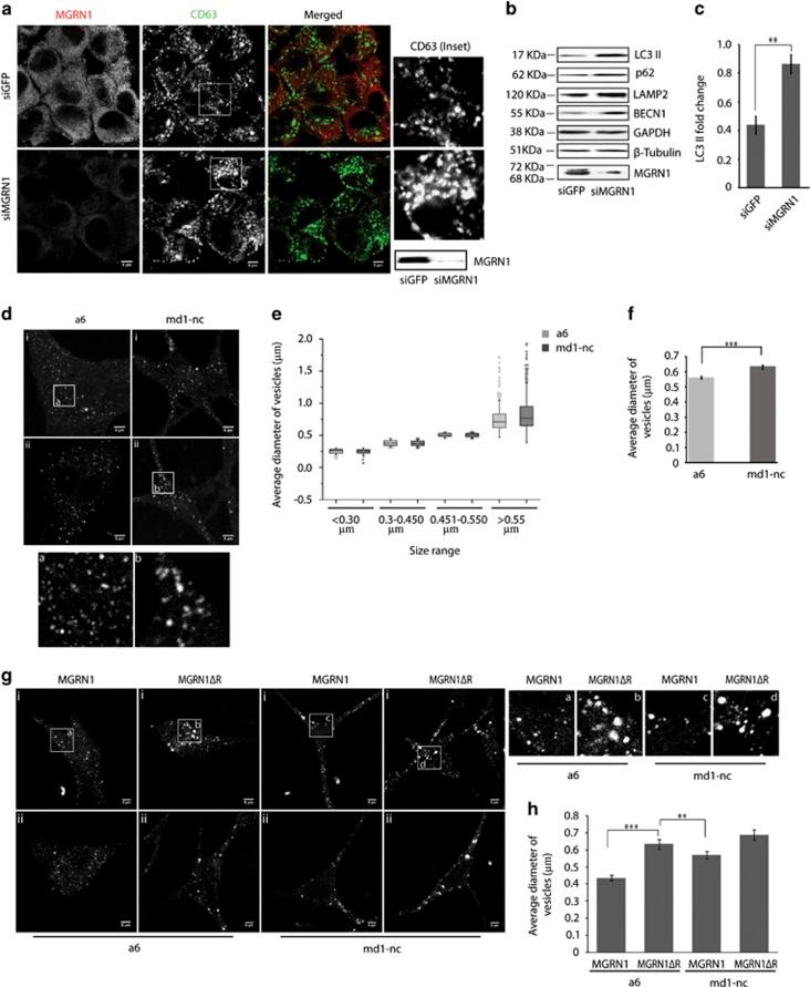
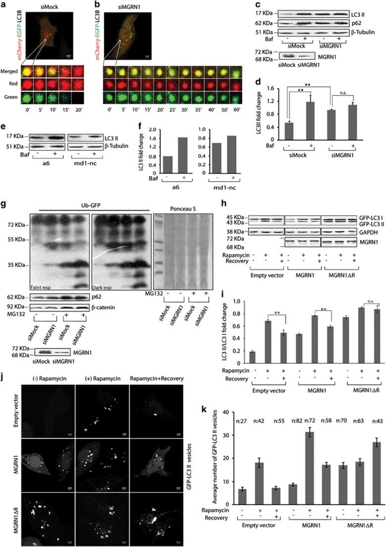
Aberrant metabolic forms of the prion protein (PrP), membrane-associated (Ctm)PrP and cytosolic (cyPrP) interact with the cytosolic ubiquitin E3 ligase, Mahogunin Ring Finger-1 (MGRN1) and affect lysosomes. MGRN1 also interacts with and ubiquitinates TSG101, an ESCRT-I protein, involved in endocytosis. We report that MGRN1 modulates macroautophagy. In cultured cells, functional depletion of MGRN1 or overexpression of (Ctm)PrP and cyPrP blocks autophagosome-lysosome fusion, alleviates the autophagic flux and its degradative competence. Concurrently, the degradation of cargo from the endo-lysosomal pathway is also affected. This is significant because catalytic inactivation of MGRN1 alleviates fusion of lysosomes with either autophagosomes (via amphisomes) or late endosomes (either direct or mediated through amphisomes), without drastically perturbing maturation of late endosomes, generation of amphisomes or lysosomal proteolytic activity. The compromised lysosomal fusion events are rescued by overexpression of TSG101 and/or its monoubiquitination in the presence of MGRN1. Thus, for the first time we elucidate that MGRN1 simultaneously modulates both autophagy and heterophagy via ubiquitin-mediated post-translational modification of TSG101.
朊病毒蛋白(PrP)的异常代谢形式,即膜相关(Ctm)PrP和胞质(cyPrP),与胞质泛素E3连接酶Mahogunin环指蛋白1(MGRN1)相互作用并影响溶酶体。MGRN1还与参与内吞作用的ESCRT-I蛋白TSG101相互作用并使其泛素化。我们报告称MGRN1调节巨自噬。在培养细胞中,MGRN1的功能缺失或(Ctm)PrP和cyPrP的过表达会阻断自噬体-溶酶体融合,减轻自噬通量及其降解能力。同时,内吞-溶酶体途径中货物的降解也会受到影响。这很重要,因为MGRN1的催化失活会减轻溶酶体与自噬体(通过两性体)或晚期内体(直接或通过两性体介导)的融合,而不会严重干扰晚期内体的成熟、两性体的产生或溶酶体的蛋白水解活性。在MGRN1存在的情况下,TSG101的过表达和/或其单泛素化可挽救受损的溶酶体融合事件。因此,我们首次阐明MGRN1通过对TSG101进行泛素介导的翻译后修饰同时调节自噬和异噬。