Suppr超能文献

DISC1依赖的线粒体动力学调节控制复杂神经元树突的形态发生。

DISC1-dependent Regulation of Mitochondrial Dynamics Controls the Morphogenesis of Complex Neuronal Dendrites.

作者信息

Norkett Rosalind, Modi Souvik, Birsa Nicol, Atkin Talia A, Ivankovic Davor, Pathania Manav, Trossbach Svenja V, Korth Carsten, Hirst Warren D, Kittler Josef T

机构信息

From the Department of Neuroscience, Physiology, and Pharmacology, University College London, Gower Street, London WC1E 6BT, United Kingdom.

the Department of Neuropathology, Heinrich Heine University, Moorenstrasse 5, 40225 Dusseldorf, Germany.

出版信息

J Biol Chem. 2016 Jan 8;291(2):613-29. doi: 10.1074/jbc.M115.699447. Epub 2015 Nov 9.

Abstract

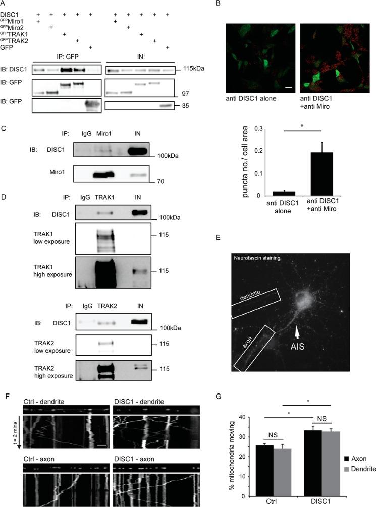
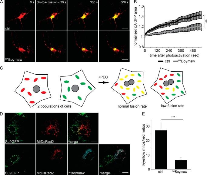
The DISC1 protein is implicated in major mental illnesses including schizophrenia, depression, bipolar disorder, and autism. Aberrant mitochondrial dynamics are also associated with major mental illness. DISC1 plays a role in mitochondrial transport in neuronal axons, but its effects in dendrites have yet to be studied. Further, the mechanisms of this regulation and its role in neuronal development and brain function are poorly understood. Here we have demonstrated that DISC1 couples to the mitochondrial transport and fusion machinery via interaction with the outer mitochondrial membrane GTPase proteins Miro1 and Miro2, the TRAK1 and TRAK2 mitochondrial trafficking adaptors, and the mitochondrial fusion proteins (mitofusins). Using live cell imaging, we show that disruption of the DISC1-Miro-TRAK complex inhibits mitochondrial transport in neurons. We also show that the fusion protein generated from the originally described DISC1 translocation (DISC1-Boymaw) localizes to the mitochondria, where it similarly disrupts mitochondrial dynamics. We also show by super resolution microscopy that DISC1 is localized to endoplasmic reticulum contact sites and that the DISC1-Boymaw fusion protein decreases the endoplasmic reticulum-mitochondria contact area. Moreover, disruption of mitochondrial dynamics by targeting the DISC1-Miro-TRAK complex or upon expression of the DISC1-Boymaw fusion protein impairs the correct development of neuronal dendrites. Thus, DISC1 acts as an important regulator of mitochondrial dynamics in both axons and dendrites to mediate the transport, fusion, and cross-talk of these organelles, and pathological DISC1 isoforms disrupt this critical function leading to abnormal neuronal development.

摘要

DISC1蛋白与包括精神分裂症、抑郁症、双相情感障碍和自闭症在内的主要精神疾病有关。异常的线粒体动力学也与主要精神疾病相关。DISC1在神经元轴突的线粒体运输中发挥作用,但其在树突中的作用尚未得到研究。此外,这种调节的机制及其在神经元发育和脑功能中的作用还知之甚少。在这里,我们证明DISC1通过与线粒体外膜GTPase蛋白Miro1和Miro2、TRAK1和TRAK2线粒体运输衔接蛋白以及线粒体融合蛋白(线粒体融合素)相互作用,与线粒体运输和融合机制相结合。使用活细胞成像,我们表明DISC1-Miro-TRAK复合体的破坏会抑制神经元中的线粒体运输。我们还表明,最初描述的DISC1易位产生的融合蛋白(DISC1-Boymaw)定位于线粒体,在那里它同样会破坏线粒体动力学。我们还通过超分辨率显微镜显示DISC1定位于内质网接触位点,并且DISC1-Boymaw融合蛋白会减少内质网-线粒体接触面积。此外,通过靶向DISC1-Miro-TRAK复合体或表达DISC1-Boymaw融合蛋白来破坏线粒体动力学,会损害神经元树突的正确发育。因此,DISC1作为轴突和树突中线粒体动力学的重要调节因子,介导这些细胞器的运输、融合和相互作用,而病理性DISC1异构体破坏了这一关键功能,导致神经元发育异常。

https://cdn.ncbi.nlm.nih.gov/pmc/blobs/20e1/4705382/38e476294422/zbc0031634230001.jpg

文献AI研究员

20分钟写一篇综述,助力文献阅读效率提升50倍。

立即体验

用中文搜PubMed

大模型驱动的PubMed中文搜索引擎

马上搜索

文档翻译

学术文献翻译模型,支持多种主流文档格式。

立即体验