Sperber Henrik, Mathieu Julie, Wang Yuliang, Ferreccio Amy, Hesson Jennifer, Xu Zhuojin, Fischer Karin A, Devi Arikketh, Detraux Damien, Gu Haiwei, Battle Stephanie L, Showalter Megan, Valensisi Cristina, Bielas Jason H, Ericson Nolan G, Margaretha Lilyana, Robitaille Aaron M, Margineantu Daciana, Fiehn Oliver, Hockenbery David, Blau C Anthony, Raftery Daniel, Margolin Adam A, Hawkins R David, Moon Randall T, Ware Carol B, Ruohola-Baker Hannele
Department of Biochemistry, University of Washington, Seattle, Washington 98195, USA.
Institute for Stem Cell and Regenerative Medicine, University of Washington, Seattle, Washington 98109, USA.
Nat Cell Biol. 2015 Dec;17(12):1523-35. doi: 10.1038/ncb3264. Epub 2015 Nov 16.
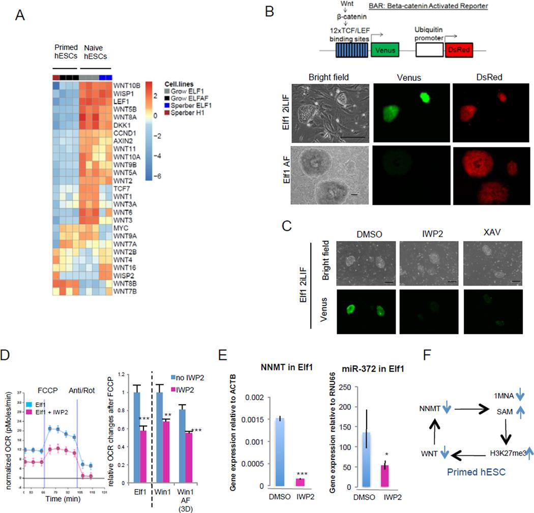
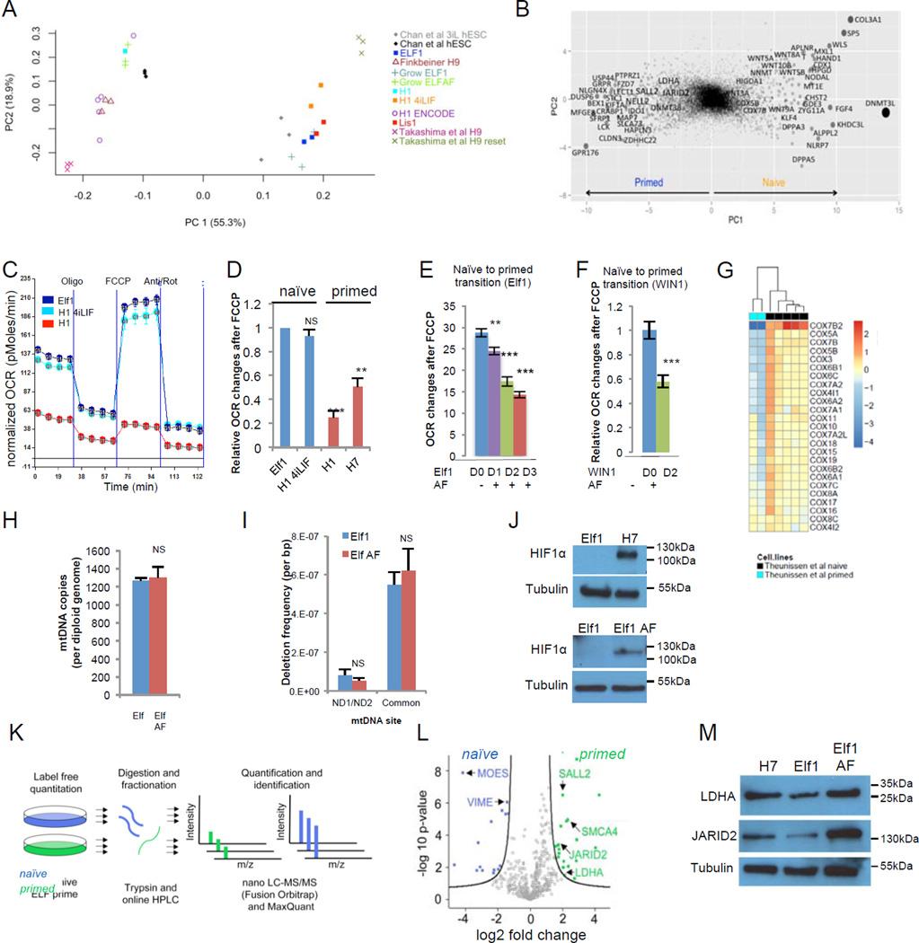
For nearly a century developmental biologists have recognized that cells from embryos can differ in their potential to differentiate into distinct cell types. Recently, it has been recognized that embryonic stem cells derived from both mice and humans exhibit two stable yet epigenetically distinct states of pluripotency: naive and primed. We now show that nicotinamide N-methyltransferase (NNMT) and the metabolic state regulate pluripotency in human embryonic stem cells (hESCs). Specifically, in naive hESCs, NNMT and its enzymatic product 1-methylnicotinamide are highly upregulated, and NNMT is required for low S-adenosyl methionine (SAM) levels and the H3K27me3 repressive state. NNMT consumes SAM in naive cells, making it unavailable for histone methylation that represses Wnt and activates the HIF pathway in primed hESCs. These data support the hypothesis that the metabolome regulates the epigenetic landscape of the earliest steps in human development.
近一个世纪以来,发育生物学家已经认识到,胚胎细胞分化为不同细胞类型的潜能存在差异。最近,人们认识到,源自小鼠和人类的胚胎干细胞表现出两种稳定但在表观遗传上不同的多能状态:原始态和始发态。我们现在表明,烟酰胺N-甲基转移酶(NNMT)和代谢状态调节人类胚胎干细胞(hESCs)的多能性。具体而言,在原始态hESCs中,NNMT及其酶促产物1-甲基烟酰胺高度上调,并且低S-腺苷甲硫氨酸(SAM)水平和H3K27me3抑制状态需要NNMT。NNMT在原始态细胞中消耗SAM,使其无法用于组蛋白甲基化,而组蛋白甲基化会抑制始发态hESCs中的Wnt并激活HIF途径。这些数据支持了代谢组调节人类发育最早阶段表观遗传格局的假说。