• 文献检索
  • 文档翻译
  • 深度研究
  • 学术资讯
  • Suppr Zotero 插件Zotero 插件
  • 邀请有礼
  • 套餐&价格
  • 历史记录
应用&插件
Suppr Zotero 插件Zotero 插件浏览器插件Mac 客户端Windows 客户端微信小程序
定价
高级版会员购买积分包购买API积分包
服务
文献检索文档翻译深度研究API 文档MCP 服务
关于我们
关于 Suppr公司介绍联系我们用户协议隐私条款
关注我们

Suppr 超能文献

核心技术专利:CN118964589B侵权必究
粤ICP备2023148730 号-1Suppr @ 2026

文献检索

告别复杂PubMed语法,用中文像聊天一样搜索,搜遍4000万医学文献。AI智能推荐,让科研检索更轻松。

立即免费搜索

文件翻译

保留排版,准确专业,支持PDF/Word/PPT等文件格式,支持 12+语言互译。

免费翻译文档

深度研究

AI帮你快速写综述,25分钟生成高质量综述,智能提取关键信息,辅助科研写作。

立即免费体验

硫化氢诱导的瘙痒需要激活小鼠体内的Cav3.2 T型钙通道。

Hydrogen sulfide-induced itch requires activation of Cav3.2 T-type calcium channel in mice.

作者信息

Wang Xue-Long, Tian Bin, Huang Ya, Peng Xiao-Yan, Chen Li-Hua, Li Jun-Cheng, Liu Tong

机构信息

Jiangsu Key Laboratory of Translational Research and Therapy for Neuro-Psycho-Diseases and the Second Affiliated Hospital of Soochow University, Soochow University, Suzhou 215021, China.

Institute of Neuroscience, Soochow University, Suzhou, Jiangsu, 215123, China.

出版信息

Sci Rep. 2015 Nov 25;5:16768. doi: 10.1038/srep16768.

DOI:10.1038/srep16768
PMID:26602811
原文链接:https://pmc.ncbi.nlm.nih.gov/articles/PMC4658482/
Abstract

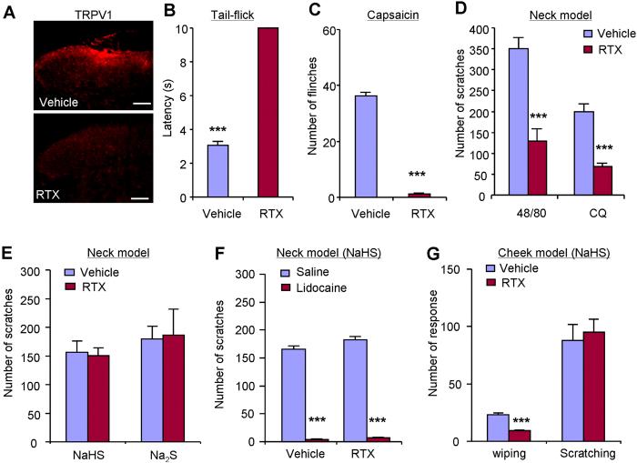
The contributions of gasotransmitters to itch sensation are largely unknown. In this study, we aimed to investigate the roles of hydrogen sulfide (H2S), a ubiquitous gasotransmitter, in itch signaling. We found that intradermal injection of H2S donors NaHS or Na2S, but not GYY4137 (a slow-releasing H2S donor), dose-dependently induced scratching behavior in a μ-opioid receptor-dependent and histamine-independent manner in mice. Interestingly, NaHS induced itch via unique mechanisms that involved capsaicin-insensitive A-fibers, but not TRPV1-expressing C-fibers that are traditionally considered for mediating itch, revealed by depletion of TRPV1-expressing C-fibers by systemic resiniferatoxin treatment. Moreover, local application of capsaizapine (TRPV1 blocker) or HC-030031 (TRPA1 blocker) had no effects on NaHS-evoked scratching. Strikingly, pharmacological blockade and silencing of Cav3.2 T-type calcium channel by mibefradil, ascorbic acid, zinc chloride or Cav3.2 siRNA dramatically decreased NaHS-evoked scratching. NaHS induced robust alloknesis (touch-evoked itch), which was inhibited by T-type calcium channels blocker mibefradil. Compound 48/80-induced itch was enhanced by an endogenous precursor of H2S (L-cysteine) but attenuated by inhibitors of H2S-producing enzymes cystathionine γ-lyase and cystathionine β-synthase. These results indicated that H2S, as a novel nonhistaminergic itch mediator, may activates Cav3.2 T-type calcium channel, probably located at A-fibers, to induce scratching and alloknesis in mice.

摘要

气体递质对瘙痒感觉的作用在很大程度上尚不清楚。在本研究中,我们旨在探究硫化氢(H2S)这种普遍存在的气体递质在瘙痒信号传导中的作用。我们发现,皮内注射H2S供体硫氢化钠(NaHS)或硫化钠(Na2S),而非GYY4137(一种缓释H2S供体),能以剂量依赖性方式在小鼠中诱导搔抓行为,且该行为依赖于μ-阿片受体且不依赖组胺。有趣的是,NaHS通过独特机制诱导瘙痒,该机制涉及对辣椒素不敏感的A纤维,而非传统上认为介导瘙痒的表达瞬时受体电位香草酸亚型1(TRPV1)的C纤维,这一结论通过全身应用树脂毒素处理使表达TRPV1的C纤维耗竭得以揭示。此外,局部应用辣椒素受体拮抗剂(TRPV1阻断剂)或HC-030031(TRPA1阻断剂)对NaHS诱发的搔抓行为无影响。令人惊讶的是,米贝地尔、抗坏血酸、氯化锌或Cav3.2小干扰RNA对Cav3.2 T型钙通道进行药理学阻断和沉默后,能显著降低NaHS诱发的搔抓行为。NaHS可诱导强烈的异痒症(触摸诱发的瘙痒),该症状可被T型钙通道阻断剂米贝地尔抑制。化合物48/80诱发的瘙痒可被H2S的内源性前体(L-半胱氨酸)增强,但被H2S生成酶胱硫醚γ-裂解酶和胱硫醚β-合酶的抑制剂减弱。这些结果表明,H2S作为一种新型的非组胺能瘙痒介质,可能激活可能位于A纤维上的Cav3.2 T型钙通道,从而在小鼠中诱导搔抓行为和异痒症。

https://cdn.ncbi.nlm.nih.gov/pmc/blobs/43be/4658482/6a1039e41656/srep16768-f9.jpg
https://cdn.ncbi.nlm.nih.gov/pmc/blobs/43be/4658482/5b0a050764e0/srep16768-f1.jpg
https://cdn.ncbi.nlm.nih.gov/pmc/blobs/43be/4658482/923cfd74cb75/srep16768-f2.jpg
https://cdn.ncbi.nlm.nih.gov/pmc/blobs/43be/4658482/405f9543bc9d/srep16768-f3.jpg
https://cdn.ncbi.nlm.nih.gov/pmc/blobs/43be/4658482/40d493ef029f/srep16768-f4.jpg
https://cdn.ncbi.nlm.nih.gov/pmc/blobs/43be/4658482/b7c484269887/srep16768-f5.jpg
https://cdn.ncbi.nlm.nih.gov/pmc/blobs/43be/4658482/be65a08f9377/srep16768-f6.jpg
https://cdn.ncbi.nlm.nih.gov/pmc/blobs/43be/4658482/8de8fd153c0d/srep16768-f7.jpg
https://cdn.ncbi.nlm.nih.gov/pmc/blobs/43be/4658482/5d74356ab199/srep16768-f8.jpg
https://cdn.ncbi.nlm.nih.gov/pmc/blobs/43be/4658482/6a1039e41656/srep16768-f9.jpg
https://cdn.ncbi.nlm.nih.gov/pmc/blobs/43be/4658482/5b0a050764e0/srep16768-f1.jpg
https://cdn.ncbi.nlm.nih.gov/pmc/blobs/43be/4658482/923cfd74cb75/srep16768-f2.jpg
https://cdn.ncbi.nlm.nih.gov/pmc/blobs/43be/4658482/405f9543bc9d/srep16768-f3.jpg
https://cdn.ncbi.nlm.nih.gov/pmc/blobs/43be/4658482/40d493ef029f/srep16768-f4.jpg
https://cdn.ncbi.nlm.nih.gov/pmc/blobs/43be/4658482/b7c484269887/srep16768-f5.jpg
https://cdn.ncbi.nlm.nih.gov/pmc/blobs/43be/4658482/be65a08f9377/srep16768-f6.jpg
https://cdn.ncbi.nlm.nih.gov/pmc/blobs/43be/4658482/8de8fd153c0d/srep16768-f7.jpg
https://cdn.ncbi.nlm.nih.gov/pmc/blobs/43be/4658482/5d74356ab199/srep16768-f8.jpg
https://cdn.ncbi.nlm.nih.gov/pmc/blobs/43be/4658482/6a1039e41656/srep16768-f9.jpg

相似文献

1
Hydrogen sulfide-induced itch requires activation of Cav3.2 T-type calcium channel in mice.硫化氢诱导的瘙痒需要激活小鼠体内的Cav3.2 T型钙通道。
Sci Rep. 2015 Nov 25;5:16768. doi: 10.1038/srep16768.
2
Endogenous and exogenous hydrogen sulfide facilitates T-type calcium channel currents in Cav3.2-expressing HEK293 cells.内源性和外源性硫化氢促进 Cav3.2 表达的 HEK293 细胞中的 T 型钙通道电流。
Biochem Biophys Res Commun. 2014 Feb 28;445(1):225-9. doi: 10.1016/j.bbrc.2014.01.185. Epub 2014 Feb 6.
3
TRPV1 and TRPA1 Channels Are Both Involved Downstream of Histamine-Induced Itch.TRPV1 和 TRPA1 通道均参与组胺诱导的瘙痒的下游反应。
Biomolecules. 2021 Aug 6;11(8):1166. doi: 10.3390/biom11081166.
4
Roles of Cav3.2 and TRPA1 channels targeted by hydrogen sulfide in pancreatic nociceptive processing in mice with or without acute pancreatitis.硫化氢靶向的Cav3.2和TRPA1通道在有或无急性胰腺炎的小鼠胰腺伤害性感受处理中的作用。
J Neurosci Res. 2015 Feb;93(2):361-9. doi: 10.1002/jnr.23490. Epub 2014 Sep 30.
5
Oxidative stress induces itch via activation of transient receptor potential subtype ankyrin 1 in mice.氧化应激通过激活小鼠瞬时受体电位通道 ankryin 1 型诱导瘙痒。
Neurosci Bull. 2012 Apr;28(2):145-54. doi: 10.1007/s12264-012-1207-9.
6
Hydrogen sulfide donors alleviate itch secondary to the activation of type-2 protease activated receptors (PAR-2) in mice.硫化氢供体可减轻小鼠中因2型蛋白酶激活受体(PAR-2)激活而继发的瘙痒。
Pharmacol Res. 2016 Nov;113(Pt A):686-694. doi: 10.1016/j.phrs.2016.09.030. Epub 2016 Oct 6.
7
Excitation and modulation of TRPA1, TRPV1, and TRPM8 channel-expressing sensory neurons by the pruritogen chloroquine.变应原氯喹对表达 TRPA1、TRPV1 和 TRPM8 通道的感觉神经元的兴奋和调制。
J Biol Chem. 2013 May 3;288(18):12818-27. doi: 10.1074/jbc.M113.450072. Epub 2013 Mar 18.
8
Possible involvement of peripheral TRP channels in the hydrogen sulfide-induced hyperalgesia in diabetic rats.可能涉及外周 TRP 通道在硫化氢诱导的糖尿病大鼠痛觉过敏。
BMC Neurosci. 2019 Jan 3;20(1):1. doi: 10.1186/s12868-018-0483-3.
9
Hydrogen sulfide as a novel mediator for pancreatic pain in rodents.硫化氢作为啮齿动物胰腺疼痛的新型介质。
Gut. 2009 Jun;58(6):762-70. doi: 10.1136/gut.2008.151910. Epub 2009 Feb 6.
10
Hyperalgesia induced by spinal and peripheral hydrogen sulfide: evidence for involvement of Cav3.2 T-type calcium channels.脊髓和外周硫化氢诱导的痛觉过敏:Cav3.2 T型钙通道参与的证据
Pain. 2009 Mar;142(1-2):127-32. doi: 10.1016/j.pain.2008.12.021. Epub 2009 Jan 23.

引用本文的文献

1
Transdermal Hydrogen Sulfide Delivery Enabled by Open-Metal-Site Metal-Organic Frameworks.开放式金属位点金属有机框架实现的经皮硫化氢传递。
J Am Chem Soc. 2024 Jul 17;146(28):18927-18937. doi: 10.1021/jacs.4c00674. Epub 2024 Jul 5.
2
Beneficial Effects of Two Hydrogen Sulfide (HS)-Releasing Derivatives of Dexamethasone with Antioxidant Activity on Atopic Dermatitis in Mice.两种具有抗氧化活性的地塞米松硫化氢(HS)释放衍生物对小鼠特应性皮炎的有益作用。
Pharmaceutics. 2023 Jul 8;15(7):1907. doi: 10.3390/pharmaceutics15071907.
3
Cardiac vagal afferent neurotransmission in health and disease: review and knowledge gaps.

本文引用的文献

1
Chloroquine-induced scratching is mediated by NO/cGMP pathway in mice.氯喹诱导的瘙痒在小鼠中由一氧化氮/环磷酸鸟苷途径介导。
Pharmacol Biochem Behav. 2015 Jul;134:79-84. doi: 10.1016/j.pbb.2015.04.016. Epub 2015 May 6.
2
Involvement of nitric oxide in serotonin-induced scratching in mice.一氧化氮在5-羟色胺诱导的小鼠搔抓行为中的作用
Clin Exp Dermatol. 2015 Aug;40(6):647-52. doi: 10.1111/ced.12605. Epub 2015 Feb 22.
3
The Low-Threshold Calcium Channel Cav3.2 Determines Low-Threshold Mechanoreceptor Function.低阈值钙通道Cav3.2决定低阈值机械感受器功能。
健康与疾病状态下的心脏迷走传入神经传递:综述与知识空白
Front Neurosci. 2023 Jun 7;17:1192188. doi: 10.3389/fnins.2023.1192188. eCollection 2023.
4
Melatonin attenuates acute and chronic itch in mice: the antioxidant and anti-inflammatory effects of melatonin receptors.褪黑素减轻小鼠的急慢性瘙痒:褪黑素受体的抗氧化和抗炎作用。
Ann Transl Med. 2022 Sep;10(18):972. doi: 10.21037/atm-22-3804.
5
Study of the Involvement of the P2Y12 Receptor in Chronic Itching in Type 2 Diabetes Mellitus.研究 P2Y12 受体在 2 型糖尿病慢性瘙痒中的作用。
Mol Neurobiol. 2022 Mar;59(3):1604-1618. doi: 10.1007/s12035-021-02676-4. Epub 2022 Jan 9.
6
Ethosuximide inhibits acute histamine- and chloroquine-induced scratching behavior in mice.依托咪酯抑制小鼠急性组胺和氯喹诱导的搔抓行为。
Mol Brain. 2021 Mar 2;14(1):46. doi: 10.1186/s13041-021-00762-1.
7
Hydrogen sulfide: Recent progress and perspectives for the treatment of dermatological diseases.硫化氢:皮肤病治疗的最新进展与展望
J Adv Res. 2020 Feb 8;27:11-17. doi: 10.1016/j.jare.2020.02.003. eCollection 2021 Jan.
8
Thermal Hyperalgesia and Mechanical Allodynia Elicited by Histamine and Non-histaminergic Itch Mediators: Respective Involvement of TRPV1 and TRPA1.组胺和非组胺能瘙痒介质引发的热痛觉过敏和机械性异常性疼痛:TRPV1和TRPA1的各自作用
Neuroscience. 2020 Nov 21;449:35-45. doi: 10.1016/j.neuroscience.2020.09.048. Epub 2020 Oct 1.
9
Cav3.2 T-type calcium channels control acute itch in mice.Cav3.2T 型钙通道控制小鼠的急性瘙痒。
Mol Brain. 2020 Sep 1;13(1):119. doi: 10.1186/s13041-020-00663-9.
10
New insights into the mechanisms behind mechanical itch.机械性瘙痒背后机制的新见解。
Exp Dermatol. 2020 Aug;29(8):680-686. doi: 10.1111/exd.14143. Epub 2020 Jul 19.
Cell Rep. 2015 Jan 20;10(3):370-382. doi: 10.1016/j.celrep.2014.12.042. Epub 2015 Jan 15.
4
Hydrogen sulfide inhibits Cav3.2 T-type Ca2+ channels.硫化氢抑制Cav3.2 T型钙离子通道。
FASEB J. 2014 Dec;28(12):5376-87. doi: 10.1096/fj.14-257113. Epub 2014 Sep 2.
5
Hydrogen sulfide: physiological properties and therapeutic potential in ischaemia.硫化氢:缺血中的生理特性及治疗潜力
Br J Pharmacol. 2015 Mar;172(6):1479-93. doi: 10.1111/bph.12869.
6
Itch mechanisms and circuits.瘙痒机制与回路。
Annu Rev Biophys. 2014;43:331-55. doi: 10.1146/annurev-biophys-051013-022826.
7
Hydrogen sulfide suppresses oxidized low-density lipoprotein (ox-LDL)-stimulated monocyte chemoattractant protein 1 generation from macrophages via the nuclear factor κB (NF-κB) pathway.硫化氢通过核因子 κB(NF-κB)通路抑制氧化型低密度脂蛋白(ox-LDL)刺激的巨噬细胞单核细胞趋化蛋白 1 的产生。
J Biol Chem. 2014 Apr 4;289(14):9741-53. doi: 10.1074/jbc.M113.517995. Epub 2014 Feb 18.
8
Endogenous and exogenous hydrogen sulfide facilitates T-type calcium channel currents in Cav3.2-expressing HEK293 cells.内源性和外源性硫化氢促进 Cav3.2 表达的 HEK293 细胞中的 T 型钙通道电流。
Biochem Biophys Res Commun. 2014 Feb 28;445(1):225-9. doi: 10.1016/j.bbrc.2014.01.185. Epub 2014 Feb 6.
9
The physiological role of hydrogen sulfide and beyond.硫化氢的生理作用及其他方面。
Nitric Oxide. 2014 Sep 15;41:4-10. doi: 10.1016/j.niox.2014.01.002. Epub 2014 Feb 1.
10
Targeting of CaV3.2 T-type calcium channels in peripheral sensory neurons for the treatment of painful diabetic neuropathy.靶向外周感觉神经元中的CaV3.2 T型钙通道用于治疗疼痛性糖尿病神经病变。
Pflugers Arch. 2014 Apr;466(4):701-6. doi: 10.1007/s00424-014-1452-z. Epub 2014 Jan 31.