Suppr超能文献

长效β受体激动剂会加重过敏性气道疾病。

Long-Acting Beta Agonists Enhance Allergic Airway Disease.

作者信息

Knight John M, Mak Garbo, Shaw Joanne, Porter Paul, McDermott Catherine, Roberts Luz, You Ran, Yuan Xiaoyi, Millien Valentine O, Qian Yuping, Song Li-Zhen, Frazier Vincent, Kim Choel, Kim Jeong Joo, Bond Richard A, Milner Joshua D, Zhang Yuan, Mandal Pijus K, Luong Amber, Kheradmand Farrah, McMurray John S, Corry David B

机构信息

Departments of Pathology & Immunology and Medicine, Baylor College of Medicine, Houston, Texas, United States of America.

Department of Medicine, Baylor College of Medicine, Houston, Texas, United States of America.

出版信息

PLoS One. 2015 Nov 25;10(11):e0142212. doi: 10.1371/journal.pone.0142212. eCollection 2015.

Abstract

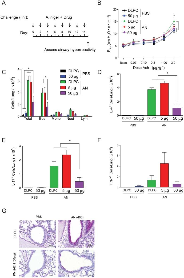
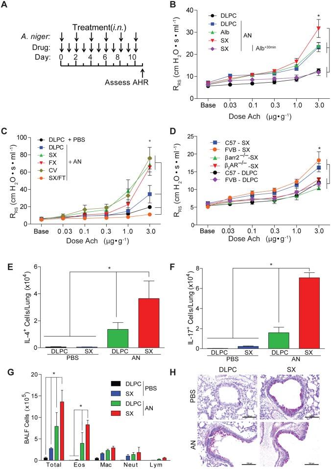
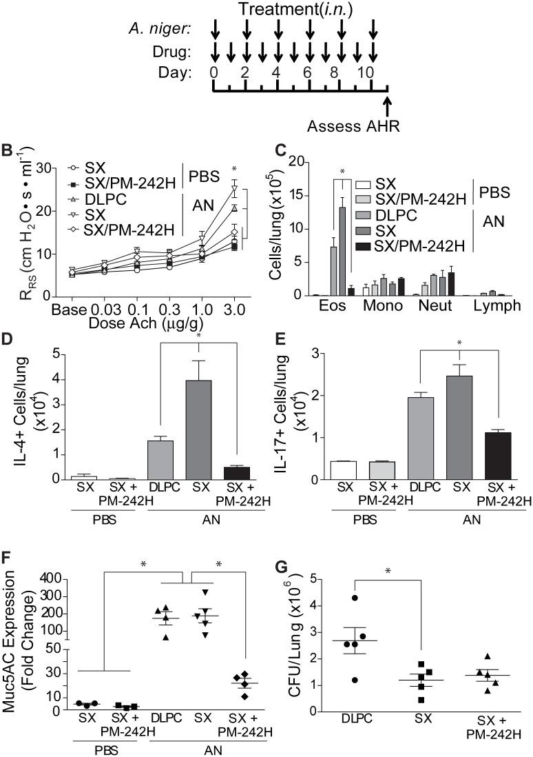
Asthma is one of the most common of medical illnesses and is treated in part by drugs that activate the beta-2-adrenoceptor (β2-AR) to dilate obstructed airways. Such drugs include long acting beta agonists (LABAs) that are paradoxically linked to excess asthma-related mortality. Here we show that LABAs such as salmeterol and structurally related β2-AR drugs such as formoterol and carvedilol, but not short-acting agonists (SABAs) such as albuterol, promote exaggerated asthma-like allergic airway disease and enhanced airway constriction in mice. We demonstrate that salmeterol aberrantly promotes activation of the allergic disease-related transcription factor signal transducer and activator of transcription 6 (STAT6) in multiple mouse and human cells. A novel inhibitor of STAT6, PM-242H, inhibited initiation of allergic disease induced by airway fungal challenge, reversed established allergic airway disease in mice, and blocked salmeterol-dependent enhanced allergic airway disease. Thus, structurally related β2-AR ligands aberrantly activate STAT6 and promote allergic airway disease. This untoward pharmacological property likely explains adverse outcomes observed with LABAs, which may be overcome by agents that antagonize STAT6.

摘要

哮喘是最常见的医学疾病之一,部分治疗方法是使用激活β2 -肾上腺素能受体(β2 -AR)以扩张阻塞气道的药物。这类药物包括长效β激动剂(LABAs),但矛盾的是,它们与哮喘相关的额外死亡率有关。在这里,我们表明,如沙美特罗的LABAs以及结构相关的β2 -AR药物如福莫特罗和卡维地洛,但不是如沙丁胺醇的短效激动剂(SABAs),会促进小鼠出现夸张的哮喘样过敏性气道疾病和增强气道收缩。我们证明,沙美特罗在多种小鼠和人类细胞中异常促进与过敏性疾病相关的转录因子信号转导和转录激活因子6(STAT6)的激活。一种新型的STAT6抑制剂PM - 242H,抑制了气道真菌攻击诱导的过敏性疾病的起始,逆转了小鼠已有的过敏性气道疾病,并阻断了沙美特罗依赖性增强的过敏性气道疾病。因此,结构相关的β2 -AR配体异常激活STAT6并促进过敏性气道疾病。这种不良的药理学特性可能解释了使用LABAs观察到的不良后果,而拮抗STAT6的药物可能会克服这些后果。

https://cdn.ncbi.nlm.nih.gov/pmc/blobs/a67d/4659681/0b7d764fbf87/pone.0142212.g001.jpg

文献AI研究员

20分钟写一篇综述,助力文献阅读效率提升50倍。

立即体验

用中文搜PubMed

大模型驱动的PubMed中文搜索引擎

马上搜索

文档翻译

学术文献翻译模型,支持多种主流文档格式。

立即体验