Suppr超能文献

棕色脂肪细胞蛋白CIDEA通过一个结合磷脂酸的两亲性螺旋促进脂滴融合。

The brown adipocyte protein CIDEA promotes lipid droplet fusion via a phosphatidic acid-binding amphipathic helix.

作者信息

Barneda David, Planas-Iglesias Joan, Gaspar Maria L, Mohammadyani Dariush, Prasannan Sunil, Dormann Dirk, Han Gil-Soo, Jesch Stephen A, Carman George M, Kagan Valerian, Parker Malcolm G, Ktistakis Nicholas T, Klein-Seetharaman Judith, Dixon Ann M, Henry Susan A, Christian Mark

机构信息

Institute of Reproductive and Developmental Biology, Imperial College London, London, United Kingdom.

Warwick Medical School, University of Warwick, Coventry, United Kingdom.

出版信息

Elife. 2015 Nov 26;4:e07485. doi: 10.7554/eLife.07485.

Abstract

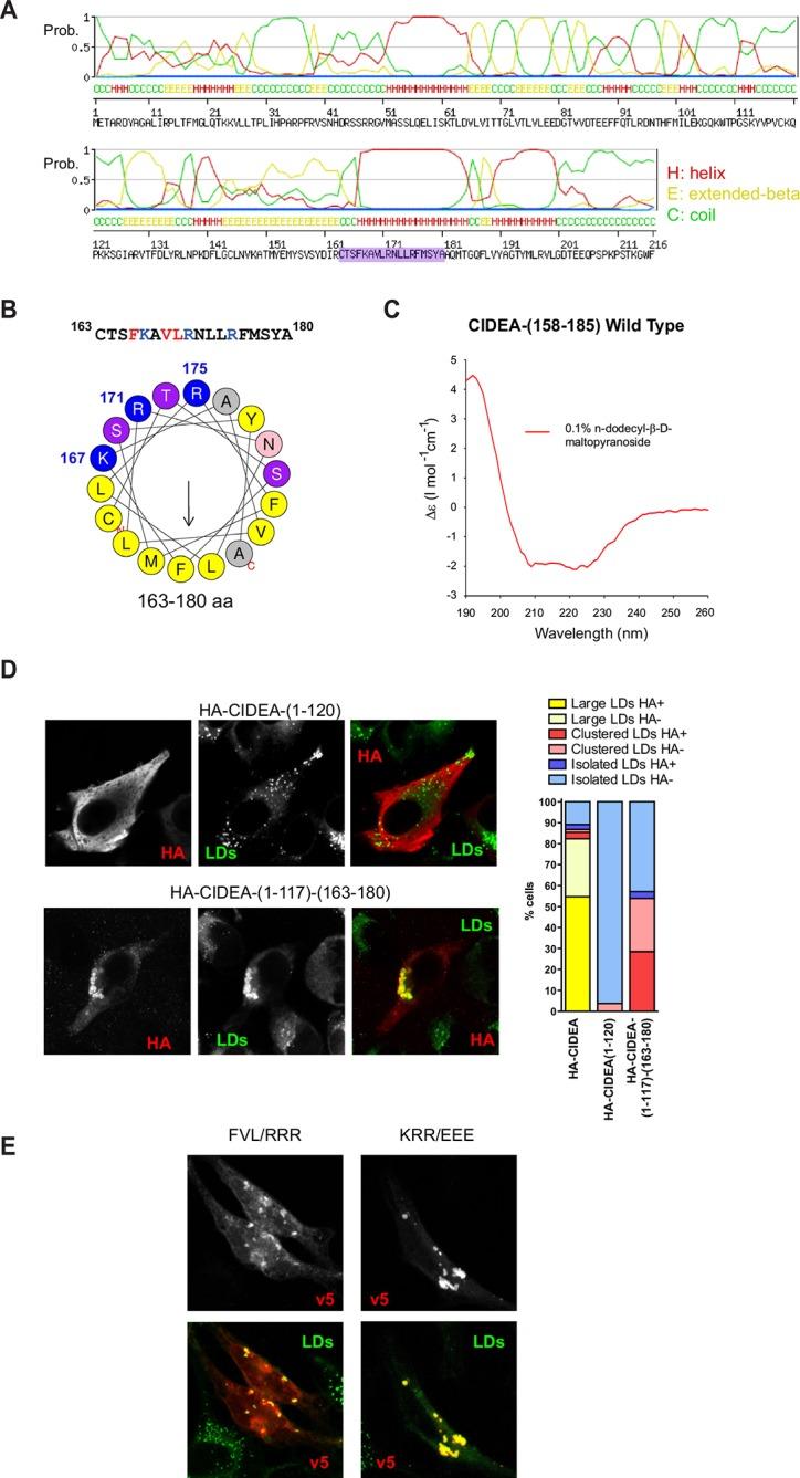
Maintenance of energy homeostasis depends on the highly regulated storage and release of triacylglycerol primarily in adipose tissue, and excessive storage is a feature of common metabolic disorders. CIDEA is a lipid droplet (LD)-protein enriched in brown adipocytes promoting the enlargement of LDs, which are dynamic, ubiquitous organelles specialized for storing neutral lipids. We demonstrate an essential role in this process for an amphipathic helix in CIDEA, which facilitates embedding in the LD phospholipid monolayer and binds phosphatidic acid (PA). LD pairs are docked by CIDEA trans-complexes through contributions of the N-terminal domain and a C-terminal dimerization region. These complexes, enriched at the LD-LD contact site, interact with the cone-shaped phospholipid PA and likely increase phospholipid barrier permeability, promoting LD fusion by transference of lipids. This physiological process is essential in adipocyte differentiation as well as serving to facilitate the tight coupling of lipolysis and lipogenesis in activated brown fat.

摘要

能量稳态的维持主要依赖于脂肪组织中三酰甘油高度调控的储存和释放,而过度储存是常见代谢紊乱的一个特征。CIDEA是一种富含于褐色脂肪细胞中的脂滴(LD)蛋白,可促进脂滴增大,脂滴是专门用于储存中性脂质的动态且普遍存在的细胞器。我们证明了CIDEA中一个两亲性螺旋在此过程中起着至关重要的作用,它有助于嵌入脂滴磷脂单层并结合磷脂酸(PA)。CIDEA反式复合物通过N端结构域和C端二聚化区域的作用使脂滴对停靠在一起。这些复合物富集于脂滴-脂滴接触位点,与锥形磷脂PA相互作用,并可能增加磷脂屏障通透性,通过脂质转移促进脂滴融合。这一生理过程在脂肪细胞分化中至关重要,同时也有助于促进活化褐色脂肪中脂肪分解和脂肪生成的紧密偶联。

https://cdn.ncbi.nlm.nih.gov/pmc/blobs/2d06/4755750/bd05c62774cc/elife-07485-fig1.jpg

文献检索

告别复杂PubMed语法,用中文像聊天一样搜索,搜遍4000万医学文献。AI智能推荐,让科研检索更轻松。

立即免费搜索

文件翻译

保留排版,准确专业,支持PDF/Word/PPT等文件格式,支持 12+语言互译。

免费翻译文档

深度研究

AI帮你快速写综述,25分钟生成高质量综述,智能提取关键信息,辅助科研写作。

立即免费体验