• 文献检索
  • 文档翻译
  • 深度研究
  • 学术资讯
  • Suppr Zotero 插件Zotero 插件
  • 邀请有礼
  • 套餐&价格
  • 历史记录
应用&插件
Suppr Zotero 插件Zotero 插件浏览器插件Mac 客户端Windows 客户端微信小程序
定价
高级版会员购买积分包购买API积分包
服务
文献检索文档翻译深度研究API 文档MCP 服务
关于我们
关于 Suppr公司介绍联系我们用户协议隐私条款
关注我们

Suppr 超能文献

核心技术专利:CN118964589B侵权必究
粤ICP备2023148730 号-1Suppr @ 2026

文献检索

告别复杂PubMed语法,用中文像聊天一样搜索,搜遍4000万医学文献。AI智能推荐,让科研检索更轻松。

立即免费搜索

文件翻译

保留排版,准确专业,支持PDF/Word/PPT等文件格式,支持 12+语言互译。

免费翻译文档

深度研究

AI帮你快速写综述,25分钟生成高质量综述,智能提取关键信息,辅助科研写作。

立即免费体验

天然胃黏液对针对幽门螺杆菌的体内杂交疗法的影响。

Effect of Native Gastric Mucus on in vivo Hybridization Therapies Directed at Helicobacter pylori.

作者信息

Santos Rita S, Dakwar George R, Xiong Ranhua, Forier Katrien, Remaut Katrien, Stremersch Stephan, Guimarães Nuno, Fontenete Sílvia, Wengel Jesper, Leite Marina, Figueiredo Céu, De Smedt Stefaan C, Braeckmans Kevin, Azevedo Nuno F

机构信息

LEPABE, Department of Chemical Engineering, Faculty of Engineering of the University of Porto, Porto, Portugal.

Ghent Research Group on Nanomedicines, Laboratory of General Biochemistry and Physical Pharmacy, Faculty of Pharmaceutical Sciences, Ghent University, Ghent, Belgium.

出版信息

Mol Ther Nucleic Acids. 2015 Dec 8;4(12):e269. doi: 10.1038/mtna.2015.46.

DOI:10.1038/mtna.2015.46
PMID:26645765
原文链接:https://pmc.ncbi.nlm.nih.gov/articles/PMC5014538/
Abstract

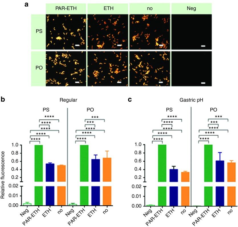
Helicobacter pylori infects more than 50% of the worldwide population. It is mostly found deep in the gastric mucus lining of the stomach, being a major cause of peptic ulcers and gastric adenocarcinoma. To face the increasing resistance of H. pylori to antibiotics, antimicrobial nucleic acid mimics are a promising alternative. In particular, locked nucleic acids (LNA)/2'-OMethyl RNA (2'OMe) have shown to specifically target H. pylori, as evidenced by in situ hybridization. The success of in vivo hybridization depends on the ability of these nucleic acids to penetrate the major physical barriers-the highly viscoelastic gastric mucus and the bacterial cell envelope. We found that LNA/2'OMe is capable of diffusing rapidly through native, undiluted, gastric mucus isolated from porcine stomachs, without degradation. Moreover, although LNA/2'OMe hybridization was still successful without permeabilization and fixation of the bacteria, which is normally part of in vitro studies, the ability of LNA/2'OMe to efficiently hybridize with H. pylori was hampered by the presence of mucus. Future research should focus on developing nanocarriers that shield LNA/2'OMe from components in the gastric mucus, while remaining capable of diffusing through the mucus and delivering these nucleic acid mimics directly into the bacteria.

摘要

幽门螺杆菌感染了全球超过50%的人口。它大多存在于胃的胃黏液深层,是消化性溃疡和胃腺癌的主要病因。为应对幽门螺杆菌对抗生素日益增加的耐药性,抗菌核酸类似物是一种有前景的替代方案。特别是,锁核酸(LNA)/2'-O-甲基核糖核酸(2'OMe)已显示出能特异性靶向幽门螺杆菌,原位杂交证明了这一点。体内杂交的成功取决于这些核酸穿透主要物理屏障——高黏弹性胃黏液和细菌细胞壁的能力。我们发现LNA/2'OMe能够快速扩散穿过从猪胃分离的天然、未稀释的胃黏液,且不会降解。此外,尽管在不进行细菌通透化和固定(这通常是体外研究的一部分)的情况下,LNA/2'OMe杂交仍能成功,但黏液的存在阻碍了LNA/2'OMe与幽门螺杆菌有效杂交。未来的研究应专注于开发纳米载体,该载体能保护LNA/2'OMe免受胃黏液中成分的影响,同时仍能扩散穿过黏液并将这些核酸类似物直接递送至细菌内。

https://cdn.ncbi.nlm.nih.gov/pmc/blobs/3ae1/5014538/c7725be066aa/mtna201546f5.jpg
https://cdn.ncbi.nlm.nih.gov/pmc/blobs/3ae1/5014538/7d1c67edea7a/mtna201546f1.jpg
https://cdn.ncbi.nlm.nih.gov/pmc/blobs/3ae1/5014538/cb8eebe2e88c/mtna201546f2.jpg
https://cdn.ncbi.nlm.nih.gov/pmc/blobs/3ae1/5014538/01be62b1bdba/mtna201546f3.jpg
https://cdn.ncbi.nlm.nih.gov/pmc/blobs/3ae1/5014538/2f898fa1a8d6/mtna201546f4.jpg
https://cdn.ncbi.nlm.nih.gov/pmc/blobs/3ae1/5014538/c7725be066aa/mtna201546f5.jpg
https://cdn.ncbi.nlm.nih.gov/pmc/blobs/3ae1/5014538/7d1c67edea7a/mtna201546f1.jpg
https://cdn.ncbi.nlm.nih.gov/pmc/blobs/3ae1/5014538/cb8eebe2e88c/mtna201546f2.jpg
https://cdn.ncbi.nlm.nih.gov/pmc/blobs/3ae1/5014538/01be62b1bdba/mtna201546f3.jpg
https://cdn.ncbi.nlm.nih.gov/pmc/blobs/3ae1/5014538/2f898fa1a8d6/mtna201546f4.jpg
https://cdn.ncbi.nlm.nih.gov/pmc/blobs/3ae1/5014538/c7725be066aa/mtna201546f5.jpg

相似文献

1
Effect of Native Gastric Mucus on in vivo Hybridization Therapies Directed at Helicobacter pylori.天然胃黏液对针对幽门螺杆菌的体内杂交疗法的影响。
Mol Ther Nucleic Acids. 2015 Dec 8;4(12):e269. doi: 10.1038/mtna.2015.46.
2
Optimizing locked nucleic acid/2'-O-methyl-RNA fluorescence in situ hybridization (LNA/2'OMe-FISH) procedure for bacterial detection.优化用于细菌检测的锁核酸/2'-O-甲基-RNA 荧光原位杂交(LNA/2'OMe-FISH)程序。
PLoS One. 2019 May 31;14(5):e0217689. doi: 10.1371/journal.pone.0217689. eCollection 2019.
3
Hybridization-based detection of Helicobacter pylori at human body temperature using advanced locked nucleic acid (LNA) probes.使用先进的锁核酸(LNA)探针在人体温度下基于杂交法检测幽门螺杆菌。
PLoS One. 2013 Nov 22;8(11):e81230. doi: 10.1371/journal.pone.0081230. eCollection 2013.
4
Mismatch discrimination in fluorescent in situ hybridization using different types of nucleic acids.使用不同类型核酸的荧光原位杂交中的错配鉴别
Appl Microbiol Biotechnol. 2015 May;99(9):3961-9. doi: 10.1007/s00253-015-6389-4. Epub 2015 Jan 21.
5
Intracellular delivery of oligonucleotides in Helicobacter pylori by fusogenic liposomes in the presence of gastric mucus.在胃黏液存在的情况下,融合脂质体将寡核苷酸递送至幽门螺杆菌细胞内。
Biomaterials. 2017 Sep;138:1-12. doi: 10.1016/j.biomaterials.2017.05.029. Epub 2017 May 20.
6
Application of Nucleic Acid Mimics in Fluorescence In Situ Hybridization.核酸模拟物在荧光原位杂交中的应用。
Methods Mol Biol. 2021;2246:69-86. doi: 10.1007/978-1-0716-1115-9_5.
7
Towards Fluorescence In Vivo Hybridization (FIVH) Detection of H. pylori in Gastric Mucosa Using Advanced LNA Probes.使用先进的锁核酸(LNA)探针进行胃黏膜中幽门螺杆菌的荧光体内杂交(FIVH)检测
PLoS One. 2015 Apr 27;10(4):e0125494. doi: 10.1371/journal.pone.0125494. eCollection 2015.
8
Intramuscular Evaluation of Chimeric Locked Nucleic Acid/2'Methyl-Modified Antisense Oligonucleotides for Targeted Exon 23 Skipping in Mdx Mice.嵌合型锁核酸/2'-甲基修饰反义寡核苷酸在mdx小鼠中靶向外显子23跳跃的肌肉内评估
Pharmaceuticals (Basel). 2021 Oct 30;14(11):1113. doi: 10.3390/ph14111113.
9
Systemic Evaluation of Chimeric LNA/2'-O-Methyl Steric Blockers for Myotonic Dystrophy Type 1 Therapy.肌强直性营养不良 1 型治疗的嵌合 LNA/2'-O-甲基位阻物的系统评价。
Nucleic Acid Ther. 2020 Apr;30(2):80-93. doi: 10.1089/nat.2019.0811. Epub 2019 Dec 23.
10
Flow-FISH Using Nucleic Acid Mimic Probes for the Detection of Bacteria.使用核酸模拟探针的流式荧光原位杂交技术检测细菌。
Methods Mol Biol. 2021;2246:263-277. doi: 10.1007/978-1-0716-1115-9_17.

引用本文的文献

1
Opportunities for Eradication beyond Conventional Antibiotics.超越传统抗生素的根除机会。
Microorganisms. 2024 Sep 30;12(10):1986. doi: 10.3390/microorganisms12101986.
2
Association between dietary zinc intake and seropositivity in US adults: National Health and Nutrition Examination Survey.美国成年人饮食锌摄入量与血清阳性之间的关联:国家健康与营养检查调查
Front Nutr. 2023 Sep 21;10:1243908. doi: 10.3389/fnut.2023.1243908. eCollection 2023.
3
Early appropriate diagnostics and treatment of MDR Gram-negative infections.多重耐药革兰氏阴性菌感染的早期适当诊断与治疗。

本文引用的文献

1
Towards Fluorescence In Vivo Hybridization (FIVH) Detection of H. pylori in Gastric Mucosa Using Advanced LNA Probes.使用先进的锁核酸(LNA)探针进行胃黏膜中幽门螺杆菌的荧光体内杂交(FIVH)检测
PLoS One. 2015 Apr 27;10(4):e0125494. doi: 10.1371/journal.pone.0125494. eCollection 2015.
2
Helicobacter pylori Activates and Expands Lgr5(+) Stem Cells Through Direct Colonization of the Gastric Glands.幽门螺旋杆菌通过直接定植于胃组织激活并扩增 Lgr5(+)干细胞。
Gastroenterology. 2015 Jun;148(7):1392-404.e21. doi: 10.1053/j.gastro.2015.02.049. Epub 2015 Feb 26.
3
Methods to determine the interactions of micro- and nanoparticles with mucus.
JAC Antimicrob Resist. 2022 Sep 13;4(5):dlac089. doi: 10.1093/jacamr/dlac089. eCollection 2022 Oct.
4
Optimizing locked nucleic acid/2'-O-methyl-RNA fluorescence in situ hybridization (LNA/2'OMe-FISH) procedure for bacterial detection.优化用于细菌检测的锁核酸/2'-O-甲基-RNA 荧光原位杂交(LNA/2'OMe-FISH)程序。
PLoS One. 2019 May 31;14(5):e0217689. doi: 10.1371/journal.pone.0217689. eCollection 2019.
5
Diffusion of Immunoglobulin G in Shed Vaginal Epithelial Cells and in Cell-Free Regions of Human Cervicovaginal Mucus.免疫球蛋白G在脱落阴道上皮细胞及人宫颈阴道黏液无细胞区域中的扩散
PLoS One. 2016 Jun 30;11(6):e0158338. doi: 10.1371/journal.pone.0158338. eCollection 2016.
确定微米和纳米颗粒与黏液相互作用的方法。
Eur J Pharm Biopharm. 2015 Oct;96:464-76. doi: 10.1016/j.ejpb.2015.01.005. Epub 2015 Jan 29.
4
Helicobacter pylori infection - recent developments in diagnosis.幽门螺杆菌感染——诊断方面的最新进展
World J Gastroenterol. 2014 Jul 28;20(28):9299-313. doi: 10.3748/wjg.v20.i28.9299.
5
Optimization of a peptide nucleic acid fluorescence in situ hybridization (PNA-FISH) method for the detection of bacteria and disclosure of a formamide effect.用于细菌检测的肽核酸荧光原位杂交(PNA-FISH)方法的优化及甲酰胺效应的揭示
J Biotechnol. 2014 Oct 10;187:16-24. doi: 10.1016/j.jbiotec.2014.06.023. Epub 2014 Jul 14.
6
Eradication of Helicobacter pylori: Past, present and future.幽门螺杆菌的根除:过去、现在和未来。
J Control Release. 2014 Sep 10;189:169-86. doi: 10.1016/j.jconrel.2014.06.020. Epub 2014 Jun 23.
7
Factors that mediate colonization of the human stomach by Helicobacter pylori.介导幽门螺杆菌在人胃部定植的因素。
World J Gastroenterol. 2014 May 21;20(19):5610-24. doi: 10.3748/wjg.v20.i19.5610.
8
Lectin-conjugated microspheres for eradication of Helicobacter pylori infection and interaction with mucus.用于根除幽门螺杆菌感染和与黏液相互作用的凝集素偶联微球。
Int J Pharm. 2014 Aug 15;470(1-2):28-40. doi: 10.1016/j.ijpharm.2014.04.070. Epub 2014 May 2.
9
Exploring alternative treatments for Helicobacter pylori infection.探索幽门螺杆菌感染的替代治疗方法。
World J Gastroenterol. 2014 Feb 14;20(6):1450-69. doi: 10.3748/wjg.v20.i6.1450.
10
Species-selective killing of bacteria by antimicrobial peptide-PNAs.抗菌肽-肽核酸对细菌的种属选择性杀伤
PLoS One. 2014 Feb 18;9(2):e89082. doi: 10.1371/journal.pone.0089082. eCollection 2014.