Saunders Janet C, Young Lydia M, Mahood Rachel A, Jackson Matthew P, Revill Charlotte H, Foster Richard J, Smith D Alastair, Ashcroft Alison E, Brockwell David J, Radford Sheena E
Astbury Centre for Structural Molecular Biology, University of Leeds, Leeds, LS2 9JT, UK.
School of Molecular and Cellular Biology, University of Leeds, Leeds, LS2 9JT, UK.
Nat Chem Biol. 2016 Feb;12(2):94-101. doi: 10.1038/nchembio.1988. Epub 2015 Dec 14.
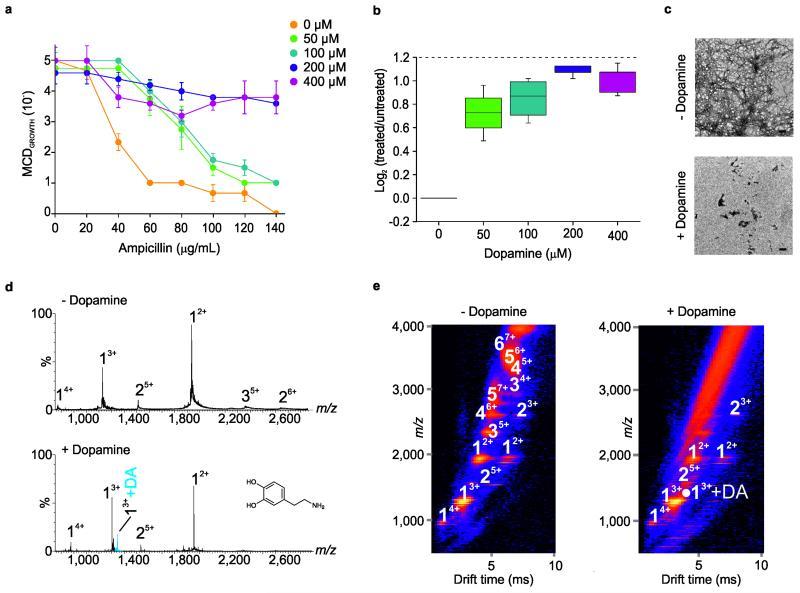
Protein aggregation underlies an array of human diseases, yet only one small-molecule therapeutic targeting this process has been successfully developed to date. Here, we introduce an in vivo system, based on a β-lactamase tripartite fusion construct, that is capable of identifying aggregation-prone sequences in the periplasm of Escherichia coli and inhibitors that prevent their aberrant self-assembly. We demonstrate the power of the system using a range of proteins, from small unstructured peptides (islet amyloid polypeptide and amyloid β) to larger, folded immunoglobulin domains. Configured in a 48-well format, the split β-lactamase sensor readily differentiates between aggregation-prone and soluble sequences. Performing the assay in the presence of 109 compounds enabled a rank ordering of inhibition and revealed a new inhibitor of islet amyloid polypeptide aggregation. This platform can be applied to both amyloidogenic and other aggregation-prone systems, independent of sequence or size, and can identify small molecules or other factors able to ameliorate or inhibit protein aggregation.
蛋白质聚集是一系列人类疾病的根源,但迄今为止,仅有一种针对这一过程的小分子疗法成功研发出来。在此,我们介绍一种基于β-内酰胺酶三方融合构建体的体内系统,该系统能够识别大肠杆菌周质中易于聚集的序列以及防止其异常自组装的抑制剂。我们使用一系列蛋白质展示了该系统的强大功能,这些蛋白质从小的无结构肽(胰岛淀粉样多肽和淀粉样β蛋白)到较大的折叠免疫球蛋白结构域不等。以48孔板形式配置的分裂β-内酰胺酶传感器能够轻松区分易于聚集的序列和可溶性序列。在存在109种化合物的情况下进行测定,能够对抑制作用进行排序,并揭示了一种新的胰岛淀粉样多肽聚集抑制剂。该平台可应用于淀粉样蛋白生成系统和其他易于聚集的系统,不受序列或大小的限制,并且能够识别能够改善或抑制蛋白质聚集的小分子或其他因子。