Yang Y J, Han Y Y, Chen K, Zhang Y, Liu X, Li S, Wang K Q, Ge J B, Liu W, Zuo J
Department of Cellular and Genetic Medicine, School of Basic Medical Sciences, Fudan University, Shanghai, China.
Department of Cardiology, Zhongshan Hospital, Fudan University, Shanghai Institute of Cardiovascular Diseases, Shanghai, China.
Cell Death Dis. 2015 Dec 17;6(12):e2025. doi: 10.1038/cddis.2015.372.
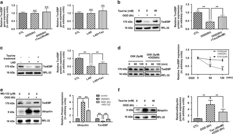
Taurine, which is found at high concentration in the heart, exerts several protective actions on myocardium. Physically, the high level of taurine in heart is maintained by a taurine transporter (TauT), the expression of which is suppressed under ischemic insult. Although taurine supplementation upregulates TauT expression, elevates the intracellular taurine content and ameliorates the ischemic injury of cardiomyocytes (CMs), little is known about the regulatory mechanisms of taurine governing TauT expression under ischemia. In this study, we describe the TonE (tonicity-responsive element)/TonEBP (TonE-binding protein) pathway involved in the taurine-regulated TauT expression in ischemic CMs. Taurine inhibited the ubiquitin-dependent proteasomal degradation of TonEBP, promoted the translocation of TonEBP into the nucleus, enhanced TauT promoter activity and finally upregulated TauT expression in CMs. In addition, we observed that TonEBP had an anti-apoptotic and anti-oxidative role in CMs under ischemia. Moreover, the protective effects of taurine on myocardial ischemia were TonEBP dependent. Collectively, our findings suggest that TonEBP is a core molecule in the protective mechanism of taurine in CMs under ischemic insult.
牛磺酸在心脏中含量很高,对心肌具有多种保护作用。从生理角度来看,心脏中高水平的牛磺酸由牛磺酸转运体(TauT)维持,在缺血损伤时其表达会受到抑制。尽管补充牛磺酸会上调TauT表达、提高细胞内牛磺酸含量并改善心肌细胞(CMs)的缺血损伤,但关于缺血状态下牛磺酸调控TauT表达的机制却知之甚少。在本研究中,我们描述了在缺血性CMs中参与牛磺酸调节TauT表达的渗透压反应元件(TonE)/渗透压反应元件结合蛋白(TonEBP)途径。牛磺酸抑制了TonEBP依赖泛素的蛋白酶体降解,促进TonEBP向细胞核的转位,增强TauT启动子活性,并最终上调CMs中的TauT表达。此外,我们观察到TonEBP在缺血状态下的CMs中具有抗凋亡和抗氧化作用。而且,牛磺酸对心肌缺血的保护作用依赖于TonEBP。总的来说,我们的研究结果表明TonEBP是缺血损伤时牛磺酸对CMs保护机制中的核心分子。