INRA (Institut National de la Recherche Agronomique), UR892, Virologie Immunologie Moléculaires, Jouy-en-Josas, France.
INSERM UMR-S1124, Université Paris Descartes 75006, Paris, France.
Sci Rep. 2015 Dec 18;5:17146. doi: 10.1038/srep17146.
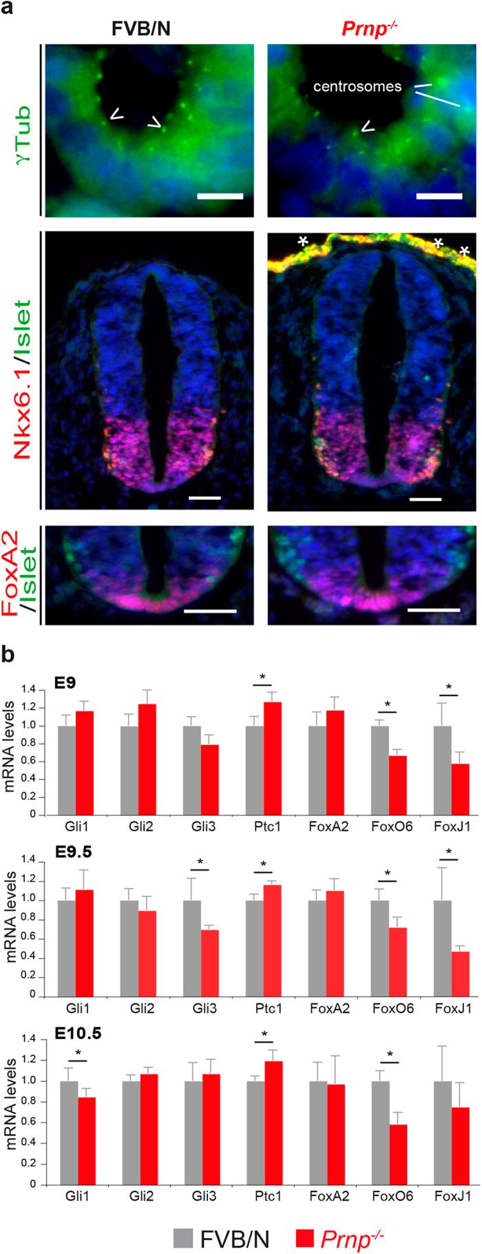
Although conversion of the cellular form of the prion protein (PrP(C)) into a misfolded isoform is the underlying cause of prion diseases, understanding PrP(C) physiological functions has remained challenging. PrP(C) depletion or overexpression alters the proliferation and differentiation properties of various types of stem and progenitor cells in vitro by unknown mechanisms. Such involvement remains uncertain in vivo in the absence of any drastic phenotype of mice lacking PrP(C). Here, we report PrP(C) enrichment at the base of the primary cilium in stem and progenitor cells from the central nervous system and cardiovascular system of developing mouse embryos. PrP(C) depletion in a neuroepithelial cell line dramatically altered key cilium-dependent processes, such as Sonic hedgehog signalling and α-tubulin post-translational modifications. These processes were also affected over a limited time window in PrP(C)-ablated embryos. Thus, our study reveals PrP(C) as a potential actor in the developmental regulation of microtubule dynamics and ciliary functions.
虽然朊病毒蛋白(PrP(C))的细胞形式转化为错误折叠的异构体是朊病毒病的根本原因,但理解 PrP(C) 的生理功能一直具有挑战性。PrP(C)耗竭或过表达通过未知机制改变各种类型的干细胞和祖细胞在体外的增殖和分化特性。在缺乏缺乏 PrP(C) 的小鼠出现任何明显表型的情况下,这种参与在体内仍然不确定。在这里,我们报告了在发育中的小鼠胚胎的中枢神经系统和心血管系统的干细胞和祖细胞的初级纤毛的基部富集 PrP(C)。神经上皮细胞系中 PrP(C) 的耗竭极大地改变了关键的纤毛依赖性过程,如 Sonic hedgehog 信号和α-微管蛋白的翻译后修饰。在 PrP(C) 缺失的胚胎中,这些过程也在有限的时间窗口内受到影响。因此,我们的研究揭示了 PrP(C) 作为微管动力学和纤毛功能发育调节的潜在因素。