Suppr超能文献

风疹病毒感染期间线粒体凋亡信号平台的激活

Activation of the Mitochondrial Apoptotic Signaling Platform during Rubella Virus Infection.

作者信息

Claus Claudia, Manssen Lena, Hübner Denise, Roßmark Sarah, Bothe Viktoria, Petzold Alice, Große Claudia, Reins Mareen, Mankertz Annette, Frey Teryl K, Liebert Uwe G

机构信息

Institute of Virology, University of Leipzig, 04103 Leipzig, Germany.

Division of Clinical Pharmacology, Ludwig-Maximilian University Munich, 80336 Munich, Germany.

出版信息

Viruses. 2015 Nov 26;7(12):6108-26. doi: 10.3390/v7122928.

Abstract

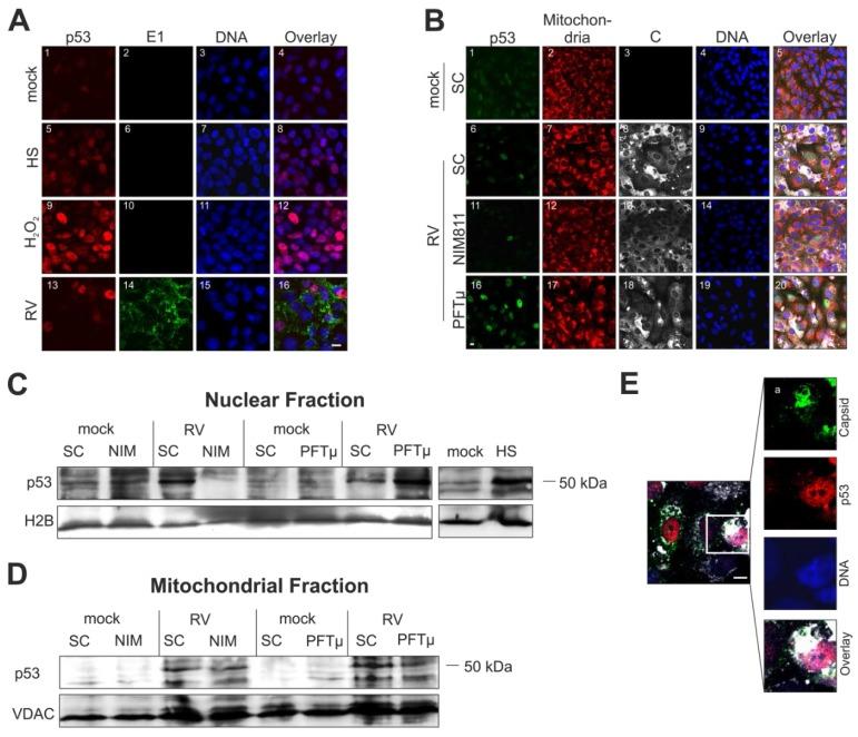
Mitochondria- as well as p53-based signaling pathways are central for the execution of the intrinsic apoptotic cascade. Their contribution to rubella virus (RV)-induced apoptosis was addressed through time-specific evaluation of characteristic parameters such as permeabilization of the mitochondrial membrane and subsequent release of the pro-apoptotic proteins apoptosis-inducing factor (AIF) and cytochrome c from mitochondria. Additionally, expression and localization pattern of p53 and selected members of the multifunctional and stress-inducible cyclophilin family were examined. The application of pifithrin μ as an inhibitor of p53 shuttling to mitochondria reduced RV-induced cell death to an extent similar to that of the broad spectrum caspase inhibitor z-VAD-fmk (benzyloxycarbonyl-V-A-D-(OMe)-fmk). However, RV progeny generation was not altered. This indicates that, despite an increased survival rate of its cellular host, induction of apoptosis neither supports nor restricts RV replication. Moreover, some of the examined apoptotic markers were affected in a strain-specific manner and differed between the cell culture-adapted strains: Therien and the HPV77 vaccine on the one hand, and a clinical isolate on the other. In summary, the results presented indicate that the transcription-independent mitochondrial p53 program contributes to RV-induced apoptosis.

摘要

线粒体以及基于p53的信号通路对于内在凋亡级联反应的执行至关重要。通过对特征参数进行时间特异性评估,如线粒体膜通透性以及随后促凋亡蛋白凋亡诱导因子(AIF)和细胞色素c从线粒体的释放,探讨了它们对风疹病毒(RV)诱导凋亡的作用。此外,还检测了p53以及多功能和应激诱导亲环蛋白家族选定成员的表达和定位模式。应用pifithrin μ作为p53穿梭至线粒体的抑制剂,可将RV诱导的细胞死亡降低至与广谱半胱天冬酶抑制剂z-VAD-fmk(苄氧羰基-V-A-D-(OMe)-fmk)相似的程度。然而,RV子代的产生并未改变。这表明,尽管其细胞宿主的存活率有所提高,但凋亡的诱导既不支持也不限制RV复制。此外,一些检测的凋亡标志物受到毒株特异性影响,并且在细胞培养适应株之间存在差异:一方面是Therien和HPV77疫苗株,另一方面是临床分离株。总之,所呈现的结果表明转录非依赖性线粒体p53程序有助于RV诱导的凋亡。

https://cdn.ncbi.nlm.nih.gov/pmc/blobs/ef16/4690853/7c241bb84369/viruses-07-02928-g001.jpg

文献AI研究员

20分钟写一篇综述,助力文献阅读效率提升50倍。

立即体验

用中文搜PubMed

大模型驱动的PubMed中文搜索引擎

马上搜索

文档翻译

学术文献翻译模型,支持多种主流文档格式。

立即体验