Suppr超能文献

对T细胞具有抑制活性的CD11b(+)Ly6C(++)Ly6G(-)细胞在甲型流感病毒感染小鼠的肺中积聚。

CD11b(+)Ly6C(++)Ly6G(-) Cells with Suppressive Activity Towards T Cells Accumulate in Lungs of Influenza a Virus-Infected Mice.

作者信息

Milanez-Almeida P, Ulas T, Pasztoi M, Glage S, Schughart K, Lutz M B, Schultze J L, Huehn J

机构信息

Department of Experimental Immunology, Helmholtz Centre for Infection Research , Braunschweig, Germany.

Genomics and Immunoregulation, LIMES - Institute, University of Bonn , Bonn, Germany.

出版信息

Eur J Microbiol Immunol (Bp). 2015 Nov 4;5(4):246-55. doi: 10.1556/1886.2015.00038. eCollection 2015 Dec.

Abstract

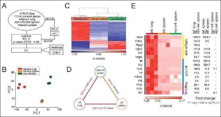
Influenza A virus (IAV) infection causes an acute respiratory disease characterized by a strong inflammatory immune response and severe immunopathology. Proinflammatory mechanisms are well described in the murine IAV infection model, but less is known about the mechanisms leading to the resolution of inflammation. Here, we analyzed the contribution of CD11b(+)Ly6C(++)Ly6G(-) cells to this process. An accumulation of CD11b(+)Ly6C(++)Ly6G(-) cells within the lungs was observed during the course of IAV infection. Phenotypic characterization of these CD11b(+)Ly6C(++)Ly6G(-) cells by flow cytometry and RNA-Seq revealed an activated phenotype showing both pro- and anti-inflammatory features, including the expression of inducible nitric oxide synthase (iNOS) by a fraction of cells in an IFN-γ-dependent manner. Moreover, CD11b(+)Ly6C(++)Ly6G(-) cells isolated from lungs of IAV-infected animals displayed suppressive activity when tested in vitro, and iNOS inhibitors could abrogate this suppressive activity. Collectively, our data suggest that during IAV infection, CD11b(+)Ly6C(++)Ly6G(-) cells acquire immunoregulatory function, which might contribute to the prevention of pathology during this life-threatening disease.

摘要

甲型流感病毒(IAV)感染会引发一种急性呼吸道疾病,其特征为强烈的炎症免疫反应和严重的免疫病理学变化。在小鼠IAV感染模型中,促炎机制已得到充分描述,但对于导致炎症消退的机制了解较少。在此,我们分析了CD11b(+)Ly6C(++)Ly6G(-)细胞在这一过程中的作用。在IAV感染过程中,观察到肺内CD11b(+)Ly6C(++)Ly6G(-)细胞出现积聚。通过流式细胞术和RNA测序对这些CD11b(+)Ly6C(++)Ly6G(-)细胞进行表型特征分析,发现其呈现出一种活化表型,兼具促炎和抗炎特征,包括一部分细胞以IFN-γ依赖的方式表达诱导型一氧化氮合酶(iNOS)。此外,从IAV感染动物的肺中分离出的CD11b(+)Ly6C(++)Ly6G(-)细胞在体外测试时表现出抑制活性,而iNOS抑制剂可消除这种抑制活性。总体而言,我们的数据表明,在IAV感染期间,CD11b(+)Ly6C(++)Ly6G(-)细胞获得免疫调节功能,这可能有助于预防这种危及生命的疾病期间的病理变化。

https://cdn.ncbi.nlm.nih.gov/pmc/blobs/d492/4681352/5d2a43a1eecb/eujmi-05-246-g001.jpg

相似文献

1
CD11b(+)Ly6C(++)Ly6G(-) Cells with Suppressive Activity Towards T Cells Accumulate in Lungs of Influenza a Virus-Infected Mice.
Eur J Microbiol Immunol (Bp). 2015 Nov 4;5(4):246-55. doi: 10.1556/1886.2015.00038. eCollection 2015 Dec.
3
Phenotype and Function of Myeloid-Derived Suppressor Cells Induced by Porphyromonas gingivalis Infection.
Infect Immun. 2017 Jul 19;85(8). doi: 10.1128/IAI.00213-17. Print 2017 Aug.
6
Myeloid-derived suppressor cells infiltrate the heart in acute Trypanosoma cruzi infection.
J Immunol. 2011 Sep 1;187(5):2656-65. doi: 10.4049/jimmunol.1002928. Epub 2011 Jul 29.

本文引用的文献

1
Late engagement of CD86 after influenza virus clearance promotes recovery in a FoxP3+ regulatory T cell dependent manner.
PLoS Pathog. 2014 Aug 21;10(8):e1004315. doi: 10.1371/journal.ppat.1004315. eCollection 2014 Aug.
2
Enrichment Map - a Cytoscape app to visualize and explore OMICs pathway enrichment results.
F1000Res. 2014 Jul 1;3:141. doi: 10.12688/f1000research.4536.1. eCollection 2014.
3
Timed action of IL-27 protects from immunopathology while preserving defense in influenza.
PLoS Pathog. 2014 May 8;10(5):e1004110. doi: 10.1371/journal.ppat.1004110. eCollection 2014 May.
4
Transcriptome-based network analysis reveals a spectrum model of human macrophage activation.
Immunity. 2014 Feb 20;40(2):274-88. doi: 10.1016/j.immuni.2014.01.006. Epub 2014 Feb 13.
7
Division of labor between lung dendritic cells and macrophages in the defense against pulmonary infections.
Mucosal Immunol. 2013 May;6(3):464-73. doi: 10.1038/mi.2013.14. Epub 2013 Apr 3.
8
Antigen-specific memory regulatory CD4+Foxp3+ T cells control memory responses to influenza virus infection.
J Immunol. 2013 Apr 1;190(7):3438-46. doi: 10.4049/jimmunol.1203140. Epub 2013 Mar 6.
10
Inducible nitric oxide contributes to viral pathogenesis following highly pathogenic influenza virus infection in mice.
J Infect Dis. 2013 May 15;207(10):1576-84. doi: 10.1093/infdis/jit062. Epub 2013 Feb 18.

文献AI研究员

20分钟写一篇综述,助力文献阅读效率提升50倍。

立即体验

用中文搜PubMed

大模型驱动的PubMed中文搜索引擎

马上搜索

文档翻译

学术文献翻译模型,支持多种主流文档格式。

立即体验