Suppr超能文献

肺纤维化中c8orf4甲基化对环氧合酶-2的表观遗传调控

Epigenetic regulation of cyclooxygenase-2 by methylation of c8orf4 in pulmonary fibrosis.

作者信息

Evans Iona C, Barnes Josephine L, Garner Ian M, Pearce David R, Maher Toby M, Shiwen Xu, Renzoni Elisabetta A, Wells Athol U, Denton Christopher P, Laurent Geoffrey J, Abraham David J, McAnulty Robin J

机构信息

UCL Respiratory Centre for Inflammation and Tissue Repair, Rayne Building, University College London, London, WC1E 6JF, U.K.

UCL Respiratory Centre for Inflammation and Tissue Repair, Rayne Building, University College London, London, WC1E 6JF, U.K. NIHR Biomedical Research Unit & Interstitial Lung Disease Unit, Royal Brompton Hospital, Sydney Street, London, SW3 6NP, U.K.

出版信息

Clin Sci (Lond). 2016 Apr;130(8):575-86. doi: 10.1042/CS20150697. Epub 2016 Jan 7.

Abstract

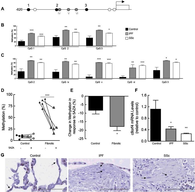
Fibroblasts derived from the lungs of patients with idiopathic pulmonary fibrosis (IPF) and systemic sclerosis (SSc) produce low levels of prostaglandin (PG) E2, due to a limited capacity to up-regulate cyclooxygenase-2 (COX-2). This deficiency contributes functionally to the fibroproliferative state, however the mechanisms responsible are incompletely understood. In the present study, we examined whether the reduced level of COX-2 mRNA expression observed in fibrotic lung fibroblasts is regulated epigenetically. The DNA methylation inhibitor, 5-aza-2'-deoxycytidine (5AZA) restored COX-2 mRNA expression by fibrotic lung fibroblasts dose dependently. Functionally, this resulted in normalization of fibroblast phenotype in terms of PGE2 production, collagen mRNA expression and sensitivity to apoptosis. COX-2 methylation assessed by bisulfite sequencing and methylation microarrays was not different in fibrotic fibroblasts compared with controls. However, further analysis of the methylation array data identified a transcriptional regulator, chromosome 8 open reading frame 4 (thyroid cancer protein 1, TC-1) (c8orf4), which is hypermethylated and down-regulated in fibrotic fibroblasts compared with controls. siRNA knockdown of c8orf4 in control fibroblasts down-regulated COX-2 and PGE2 production generating a phenotype similar to that observed in fibrotic lung fibroblasts. Chromatin immunoprecipitation demonstrated that c8orf4 regulates COX-2 expression in lung fibroblasts through binding of the proximal promoter. We conclude that the decreased capacity of fibrotic lung fibroblasts to up-regulate COX-2 expression and COX-2-derived PGE2 synthesis is due to an indirect epigenetic mechanism involving hypermethylation of the transcriptional regulator, c8orf4.

摘要

特发性肺纤维化(IPF)和系统性硬化症(SSc)患者肺部来源的成纤维细胞产生的前列腺素(PG)E2水平较低,这是由于上调环氧化酶-2(COX-2)的能力有限。这种缺陷在功能上导致了纤维增殖状态,但其相关机制尚未完全明确。在本研究中,我们检测了纤维化肺成纤维细胞中观察到的COX-2 mRNA表达水平降低是否受表观遗传调控。DNA甲基化抑制剂5-氮杂-2'-脱氧胞苷(5AZA)可剂量依赖性地恢复纤维化肺成纤维细胞的COX-2 mRNA表达。在功能上,这导致成纤维细胞表型在PGE2产生、胶原蛋白mRNA表达和对凋亡的敏感性方面恢复正常。通过亚硫酸氢盐测序和甲基化微阵列评估的COX-2甲基化在纤维化成纤维细胞与对照之间没有差异。然而,对甲基化阵列数据的进一步分析确定了一种转录调节因子,即8号染色体开放阅读框4(甲状腺癌蛋白1,TC-1)(c8orf4),与对照相比,其在纤维化成纤维细胞中发生高甲基化且表达下调。在对照成纤维细胞中使用小干扰RNA(siRNA)敲低c8orf4可下调COX-2和PGE2的产生,产生与纤维化肺成纤维细胞中观察到的相似表型。染色质免疫沉淀表明,c8orf4通过结合近端启动子来调节肺成纤维细胞中COX-2的表达。我们得出结论,纤维化肺成纤维细胞上调COX-2表达和COX-2衍生的PGE2合成的能力下降是由于一种间接的表观遗传机制,该机制涉及转录调节因子c8orf发生高甲基化。

https://cdn.ncbi.nlm.nih.gov/pmc/blobs/d33c/4782165/4ccef6554847/cs1300575fig1.jpg

文献AI研究员

20分钟写一篇综述,助力文献阅读效率提升50倍。

立即体验

用中文搜PubMed

大模型驱动的PubMed中文搜索引擎

马上搜索

文档翻译

学术文献翻译模型,支持多种主流文档格式。

立即体验