Suppr超能文献

工业无线传感器网络中替代分布式动态簇形成技术的比较

A Comparison of Alternative Distributed Dynamic Cluster Formation Techniques for Industrial Wireless Sensor Networks.

作者信息

Gholami Mohammad, Brennan Robert W

机构信息

Department of Mechanical and Manufacturing Engineering, Schulich School of Engineering, University of Calgary, Calgary, AB T2N 1N4, Canada.

出版信息

Sensors (Basel). 2016 Jan 6;16(1):65. doi: 10.3390/s16010065.

Abstract

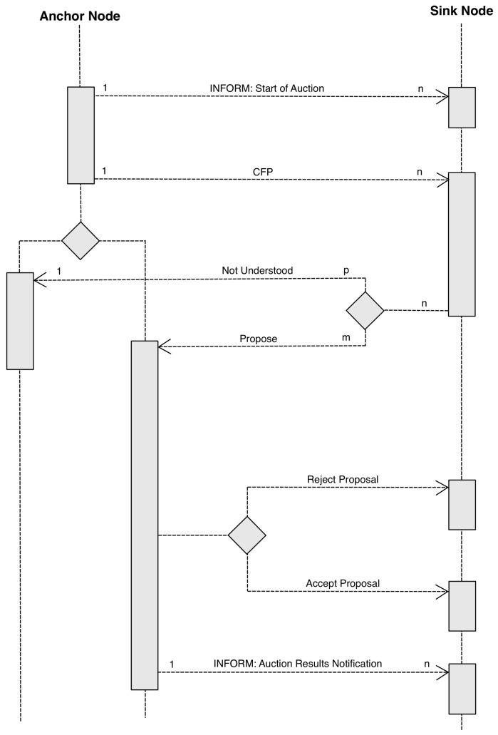
In this paper, we investigate alternative distributed clustering techniques for wireless sensor node tracking in an industrial environment. The research builds on extant work on wireless sensor node clustering by reporting on: (1) the development of a novel distributed management approach for tracking mobile nodes in an industrial wireless sensor network; and (2) an objective comparison of alternative cluster management approaches for wireless sensor networks. To perform this comparison, we focus on two main clustering approaches proposed in the literature: pre-defined clusters and ad hoc clusters. These approaches are compared in the context of their reconfigurability: more specifically, we investigate the trade-off between the cost and the effectiveness of competing strategies aimed at adapting to changes in the sensing environment. To support this work, we introduce three new metrics: a cost/efficiency measure, a performance measure, and a resource consumption measure. The results of our experiments show that ad hoc clusters adapt more readily to changes in the sensing environment, but this higher level of adaptability is at the cost of overall efficiency.

摘要

在本文中,我们研究了用于工业环境中无线传感器节点跟踪的替代分布式聚类技术。该研究基于现有的无线传感器节点聚类工作,报告了以下内容:(1)开发一种用于在工业无线传感器网络中跟踪移动节点的新型分布式管理方法;(2)对无线传感器网络的替代集群管理方法进行客观比较。为了进行这种比较,我们专注于文献中提出的两种主要聚类方法:预定义集群和自组织集群。在它们的可重新配置性背景下对这些方法进行比较:更具体地说,我们研究旨在适应传感环境变化的竞争策略在成本和有效性之间的权衡。为了支持这项工作,我们引入了三个新指标:成本/效率度量、性能度量和资源消耗度量。我们的实验结果表明,自组织集群更容易适应传感环境的变化,但这种更高水平的适应性是以整体效率为代价的。

https://cdn.ncbi.nlm.nih.gov/pmc/blobs/a840/4732098/31cf43b59162/sensors-16-00065-g001.jpg

文献AI研究员

20分钟写一篇综述,助力文献阅读效率提升50倍。

立即体验

用中文搜PubMed

大模型驱动的PubMed中文搜索引擎

马上搜索

文档翻译

学术文献翻译模型,支持多种主流文档格式。

立即体验