Suppr超能文献

人多能干细胞来源的少突胶质细胞的成熟及电生理特性

Maturation and electrophysiological properties of human pluripotent stem cell-derived oligodendrocytes.

作者信息

Livesey Matthew R, Magnani Dario, Cleary Elaine M, Vasistha Navneet A, James Owain T, Selvaraj Bhuvaneish T, Burr Karen, Story David, Shaw Christopher E, Kind Peter C, Hardingham Giles E, Wyllie David J A, Chandran Siddharthan

机构信息

Centre for Integrative Physiology, University of Edinburgh, Edinburgh, United Kingdom.

Euan MacDonald Centre for MND Research, University of Edinburgh, Edinburgh, United Kingdom.

出版信息

Stem Cells. 2016 Apr;34(4):1040-53. doi: 10.1002/stem.2273. Epub 2016 Jan 13.

Abstract

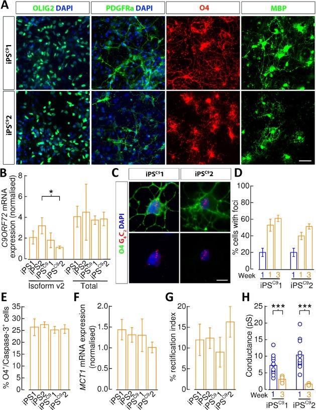
Rodent-based studies have shown that the membrane properties of oligodendrocytes play prominent roles in their physiology and shift markedly during their maturation from the oligodendrocyte precursor cell (OPC) stage. However, the conservation of these properties and maturation processes in human oligodendrocytes remains unknown, despite their dysfunction being implicated in human neurodegenerative diseases such as multiple sclerosis (MS) and amyotrophic lateral sclerosis (ALS). Here, we have defined the membrane properties of human oligodendrocytes derived from pluripotent stem cells as they mature from the OPC stage, and have identified strong conservation of maturation-specific physiological characteristics reported in rodent systems. We find that as human oligodendrocytes develop and express maturation markers, they exhibit a progressive decrease in voltage-gated sodium and potassium channels and a loss of tetrodotoxin-sensitive spiking activity. Concomitant with this is an increase in inwardly rectifying potassium channel activity, as well as a characteristic switch in AMPA receptor composition. All these steps mirror the developmental trajectory observed in rodent systems. Oligodendrocytes derived from mutant C9ORF72-carryng ALS patient induced pluripotent stem cells did not exhibit impairment to maturation and maintain viability with respect to control lines despite the presence of RNA foci, suggesting that maturation defects may not be a primary feature of this mutation. Thus, we have established that the development of human oligodendroglia membrane properties closely resemble those found in rodent cells and have generated a platform to enable the impact of human neurodegenerative disease-causing mutations on oligodendrocyte maturation to be studied.

摘要

基于啮齿动物的研究表明,少突胶质细胞的膜特性在其生理学中起着重要作用,并且在从少突胶质前体细胞(OPC)阶段成熟的过程中会发生显著变化。然而,尽管人类少突胶质细胞功能障碍与多发性硬化症(MS)和肌萎缩侧索硬化症(ALS)等人类神经退行性疾病有关,但其这些特性和成熟过程的保守性仍不清楚。在这里,我们定义了源自多能干细胞的人类少突胶质细胞从OPC阶段成熟过程中的膜特性,并确定了在啮齿动物系统中报道的成熟特异性生理特征的高度保守性。我们发现,随着人类少突胶质细胞的发育并表达成熟标志物,它们的电压门控钠通道和钾通道逐渐减少,对河豚毒素敏感的锋电位活动丧失。与此同时,内向整流钾通道活性增加,以及AMPA受体组成发生特征性转变。所有这些步骤都反映了在啮齿动物系统中观察到的发育轨迹。源自携带突变C9ORF72的ALS患者诱导多能干细胞的少突胶质细胞尽管存在RNA病灶,但相对于对照系而言,在成熟方面未表现出受损,并且保持了活力,这表明成熟缺陷可能不是该突变的主要特征。因此,我们已经确定人类少突胶质细胞膜特性的发育与啮齿动物细胞中的膜特性非常相似,并创建了一个平台,以研究人类神经退行性疾病致病突变对少突胶质细胞成熟的影响。

https://cdn.ncbi.nlm.nih.gov/pmc/blobs/480a/4840312/b7ceec599872/STEM-34-1040-g001.jpg

文献AI研究员

20分钟写一篇综述,助力文献阅读效率提升50倍。

立即体验

用中文搜PubMed

大模型驱动的PubMed中文搜索引擎

马上搜索

文档翻译

学术文献翻译模型,支持多种主流文档格式。

立即体验