Suppr超能文献

作为一种肿瘤抑制因子的微小RNA-29a通过靶向c-Myc介导PRIMA-1Met诱导的抗骨髓瘤活性。

MiRNA-29a as a tumor suppressor mediates PRIMA-1Met-induced anti-myeloma activity by targeting c-Myc.

作者信息

Saha Manujendra N, Abdi Jahangir, Yang Yijun, Chang Hong

机构信息

Division of Molecular and Cellular Biology, Toronto General Research Institute, Toronto, Ontario, Canada.

Department of Laboratory Medicine & Pathobiology, University of Toronto, Toronto, Ontario, Canada.

出版信息

Oncotarget. 2016 Feb 9;7(6):7149-60. doi: 10.18632/oncotarget.6880.

Abstract

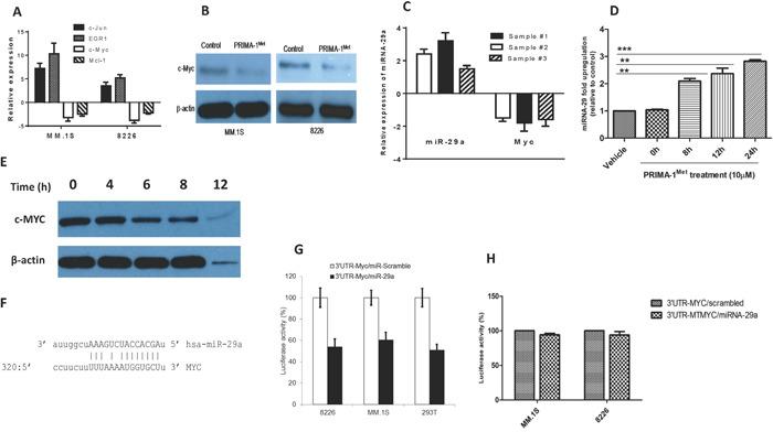
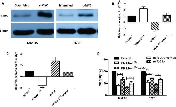
The proto-oncogene c-Myc plays substantial role in multiple myeloma (MM) pathogenesis and is considered a potential drug target. Here we provide evidence of a novel mechanism for PRIMA-1Met, a small molecule with anti-tumor activity in phase I/II clinical trial, showing that PRIMA-1Met induces apoptosis in MM cells by suppressing c-Myc and upregulating miRNA-29a. Our study further demonstrates that miRNA-29a functions as a tumor suppressor which targets c-Myc. The baseline expression of miR-29a was significantly lower in MM cell lines and MM patient samples compared to normal hematopoietic cells. In addition, ectopic expression of miRNA-29a or exposure to PRIMA-1Met reduced cell proliferation and induced apoptosis in MM cells. On the other hand, overexpression of c-Myc at least partially reverted the inhibitory effects of PRIMA-1Met or miRNA-29a overexpression suggesting the miRNA-29a/c-Myc axis mediates anti-myeloma effects of PRIMA-1Met. Importantly, intratumor delivery of miRNA-29a mimics induced regression of tumors in mouse xenograft model of MM and this effect synergized with PRIMA-1Met. Our study indicates that miRNA-29a is a tumor suppressor that plays an important role during PRIMA-1Met-induced apoptotic signaling by targeting c-Myc and provides the basis for novel therapeutic strategies using miRNA-29a mimics combined with PRIMA-1Met in MM.

摘要

原癌基因c-Myc在多发性骨髓瘤(MM)发病机制中发挥重要作用,被认为是一个潜在的药物靶点。在此,我们提供了关于PRIMA-1Met(一种在I/II期临床试验中具有抗肿瘤活性的小分子)新机制的证据,表明PRIMA-1Met通过抑制c-Myc和上调miRNA-29a诱导MM细胞凋亡。我们的研究进一步证明miRNA-29a作为一种靶向c-Myc的肿瘤抑制因子发挥作用。与正常造血细胞相比,miR-29a在MM细胞系和MM患者样本中的基线表达显著降低。此外,miRNA-29a的异位表达或暴露于PRIMA-1Met可降低MM细胞的增殖并诱导其凋亡。另一方面,c-Myc的过表达至少部分逆转了PRIMA-1Met或miRNA-29a过表达的抑制作用,表明miRNA-29a/c-Myc轴介导了PRIMA-1Met的抗骨髓瘤作用。重要的是,在MM小鼠异种移植模型中,瘤内递送miRNA-29a模拟物可诱导肿瘤消退,且这种效应与PRIMA-1Met协同。我们的研究表明,miRNA-29a是一种肿瘤抑制因子,通过靶向c-Myc在PRIMA-1Met诱导的凋亡信号传导中发挥重要作用,并为在MM中使用miRNA-29a模拟物与PRIMA-1Met联合的新型治疗策略提供了依据。

https://cdn.ncbi.nlm.nih.gov/pmc/blobs/a82e/4872775/662c4a5226dd/oncotarget-07-7149-g001.jpg

文献AI研究员

20分钟写一篇综述,助力文献阅读效率提升50倍。

立即体验

用中文搜PubMed

大模型驱动的PubMed中文搜索引擎

马上搜索

文档翻译

学术文献翻译模型,支持多种主流文档格式。

立即体验