Suppr超能文献

缺氧导致的YAP核转位和激活有助于肝癌细胞对SN38产生化学抗性。

Nuclear translocation and activation of YAP by hypoxia contributes to the chemoresistance of SN38 in hepatocellular carcinoma cells.

作者信息

Dai Xiao-Yang, Zhuang Lin-Han, Wang Dan-Dan, Zhou Tian-Yi, Chang Lin-Lin, Gai Ren-Hua, Zhu Di-Feng, Yang Bo, Zhu Hong, He Qiao-Jun

机构信息

Zhejiang Province Key Laboratory of Anti-Cancer Drug Research, College of Pharmaceutical Sciences, Zhejiang University, Hangzhou 310058, China.

Center for Drug Safety Evaluation and Research of Zhejiang University, Hangzhou 310058, China.

出版信息

Oncotarget. 2016 Feb 9;7(6):6933-47. doi: 10.18632/oncotarget.6903.

Abstract

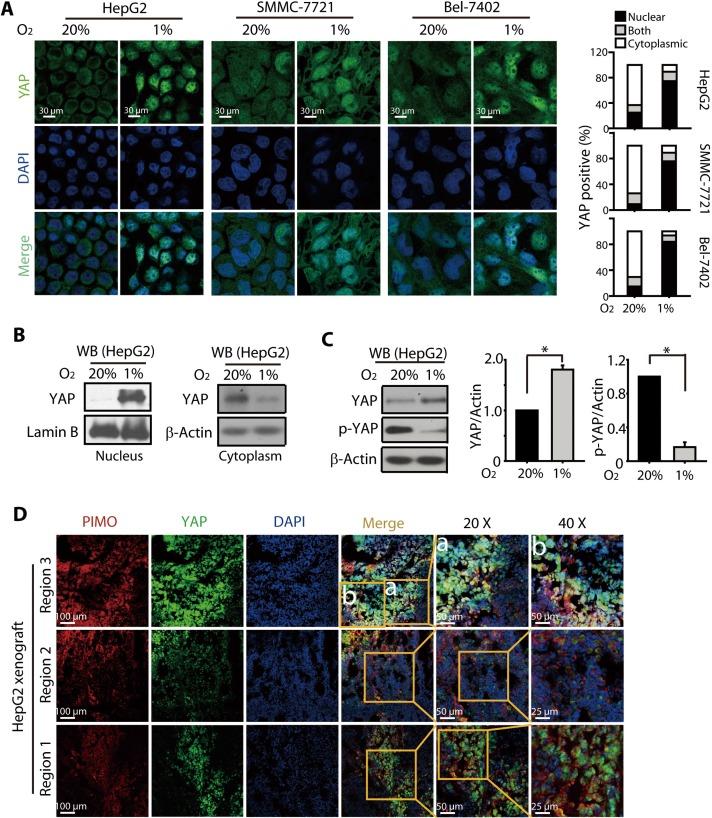
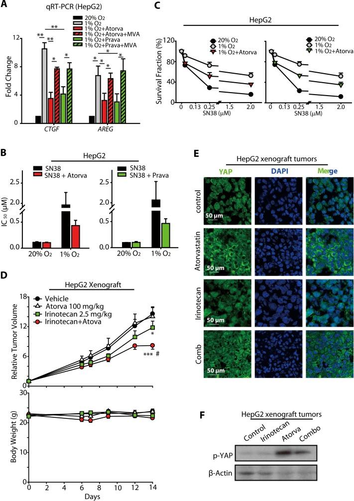
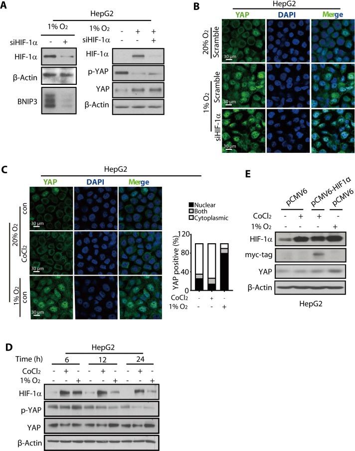
Although hypoxia is a prominent feature contributing to the therapeutic resistance of hepatocellular carcinoma cells (HCC) against chemotherapeutic agents, including the Topoisomerase I inhibitor SN38, the underlying mechanism is not fully understood and its understanding remains a major clinical challenge. In the present study, we found that hypoxia-induced nuclear translocation and accumulation of YAP acted as a survival input to promote resistance to SN38 in HCC. The induction of YAP by hypoxia was not mediated by HIF-1α because manipulating the abundance of HIF-1α with CoCl2, exogenous expression, and RNA interference had no effect on the phosphorylation or total levels of YAP. The mevalonate-HMG-CoA reductase (HMGCR) pathway may modulate the YAP activation under hypoxia. Combined YAP inhibition using either siRNA or the HMGCR inhibitor statins together with SN38 treatment produced improved anti-cancer effects in HCC cells. The increased anti-cancer effect of the combined treatment with statins and irinotecan (the prodrug of SN-38) was further validated in a human HepG2 xenograft model of HCC in nude mice. Taken together, our findings identify YAP as a novel mediator of hypoxic-resistance to SN38. These results suggest that the administration of SN28 together with the suppression of YAP using statins is a promising strategy for enhancing the treatment response in HCC patients, particularly in advanced stage HCC cases presenting hypoxic resistance.

摘要

尽管缺氧是导致肝细胞癌细胞(HCC)对包括拓扑异构酶I抑制剂SN38在内的化疗药物产生治疗抗性的一个突出特征,但其潜在机制尚未完全明确,对其的了解仍然是一项重大的临床挑战。在本研究中,我们发现缺氧诱导的YAP核转位和积累作为一种存活信号输入,促进了HCC对SN38的抗性。缺氧对YAP的诱导不是由HIF-1α介导的,因为用CoCl2、外源性表达和RNA干扰来调控HIF-1α的丰度对YAP的磷酸化水平或总水平没有影响。甲羟戊酸-HMG-CoA还原酶(HMGCR)途径可能在缺氧条件下调节YAP的激活。使用siRNA或HMGCR抑制剂他汀类药物联合抑制YAP并同时进行SN38治疗,可增强对HCC细胞的抗癌效果。他汀类药物与伊立替康(SN-38的前体药物)联合治疗增强抗癌效果的作用在人HepG2肝癌裸鼠异种移植模型中得到了进一步验证。综上所述,我们的研究结果确定YAP是对SN38缺氧抗性的一种新型介质。这些结果表明,将SN28与使用他汀类药物抑制YAP联合给药,是增强HCC患者治疗反应的一种有前景的策略,特别是对于呈现缺氧抗性的晚期HCC病例。

https://cdn.ncbi.nlm.nih.gov/pmc/blobs/ba46/4872759/740421530660/oncotarget-07-6933-g001.jpg

文献AI研究员

20分钟写一篇综述,助力文献阅读效率提升50倍。

立即体验

用中文搜PubMed

大模型驱动的PubMed中文搜索引擎

马上搜索

文档翻译

学术文献翻译模型,支持多种主流文档格式。

立即体验