Zhou Tian-Yi, Zhuang Lin-Han, Hu Yan, Zhou Yu-Lu, Lin Wen-Kai, Wang Dan-Dan, Wan Zi-Qian, Chang Lin-Lin, Chen Ying, Ying Mei-Dan, Chen Zi-Bo, Ye Song, Lou Jian-Shu, He Qiao-Jun, Zhu Hong, Yang Bo
Zhejiang Province Key Laboratory of anti-cancer Drug Research, Institute of Pharmacology and Toxicology, College of Pharmaceutical sciences, Zhejiang University, Hangzhou, China.
First Affiliated Hospital, School of Medicine, Zhejiang University, Hangzhou, China.
Sci Rep. 2016 Aug 1;6:30483. doi: 10.1038/srep30483.
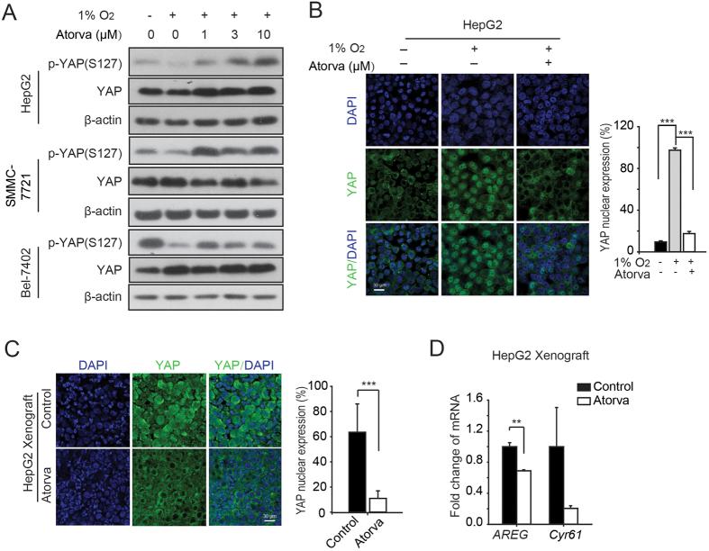
Sorafenib is a multikinase inhibitor used as a first-line treatment for advanced hepatocellular carcinoma (HCC), but it has shown modest to low response rates. The characteristic tumour hypoxia of advanced HCC maybe a major factor underlying hypoxia-mediated treatment failure. Thus, it is urgent to elucidate the mechanisms of hypoxia-mediated sorafenib resistance in HCC. In this study, we found that hypoxia induced the nuclear translocation of Yes associate-Protein (YAP) and the subsequent transactivation of target genes that promote cell survival and escape apoptosis, thereby leading to sorafenib resistance. Statins, the inhibitors of hydroxymethylglutaryl-CoA reductase, could ameliorate hypoxia-induced nuclear translocation of YAP and suppress mRNA levels of YAP target genes both in vivo and in vitro. Combined treatment of statins with sorafenib greatly rescued the loss of anti-proliferative effects of sorafenib under hypoxia and improved the inhibitory effects on HepG2 xenograft tumour growth, accompanied by enhanced apoptosis as evidenced by the increased sub-G1 population and PARP cleavage. The expression levels of YAP and its target genes were highly correlated with poor prognosis and predicted a high risk of HCC patients. These findings collectively suggest that statins utilization maybe a promising new strategy to counteract hypoxia-mediated resistance to sorafenib in HCC patients.
索拉非尼是一种多激酶抑制剂,用作晚期肝细胞癌(HCC)的一线治疗药物,但它的有效率显示为中低水平。晚期HCC特有的肿瘤缺氧可能是缺氧介导的治疗失败的主要因素。因此,迫切需要阐明HCC中缺氧介导的索拉非尼耐药机制。在本研究中,我们发现缺氧诱导Yes相关蛋白(YAP)的核转位以及随后促进细胞存活和逃避凋亡的靶基因的反式激活,从而导致索拉非尼耐药。他汀类药物是羟甲基戊二酰辅酶A还原酶的抑制剂,在体内和体外均可改善缺氧诱导的YAP核转位,并抑制YAP靶基因的mRNA水平。他汀类药物与索拉非尼联合治疗极大地挽救了缺氧条件下索拉非尼抗增殖作用的丧失,并改善了对HepG2异种移植肿瘤生长的抑制作用,伴随着亚G1期细胞群增加和PARP裂解所证明的凋亡增强。YAP及其靶基因的表达水平与预后不良高度相关,并预测HCC患者的高风险。这些发现共同表明,使用他汀类药物可能是对抗HCC患者缺氧介导的索拉非尼耐药的一种有前景的新策略。