Suppr超能文献

延伸因子2激酶通过抑制蛋白质合成促进细胞存活而不诱导自噬。

Elongation factor 2 kinase promotes cell survival by inhibiting protein synthesis without inducing autophagy.

作者信息

Moore Claire E J, Wang Xuemin, Xie Jianling, Pickford Jo, Barron John, Regufe da Mota Sergio, Versele Matthias, Proud Christopher G

机构信息

Centre for Biological Sciences, University of Southampton, Southampton, SO17 1BJ, United Kingdom; South Australian Health & Medical Research Institute, North Terrace, Adelaide, SA5000, Australia.

Centre for Biological Sciences, University of Southampton, Southampton, SO17 1BJ, United Kingdom; South Australian Health & Medical Research Institute, North Terrace, Adelaide, SA5000, Australia; School of Biological Sciences, University of Adelaide, Adelaide SA5005, Australia.

出版信息

Cell Signal. 2016 Apr;28(4):284-93. doi: 10.1016/j.cellsig.2016.01.005. Epub 2016 Jan 18.

Abstract

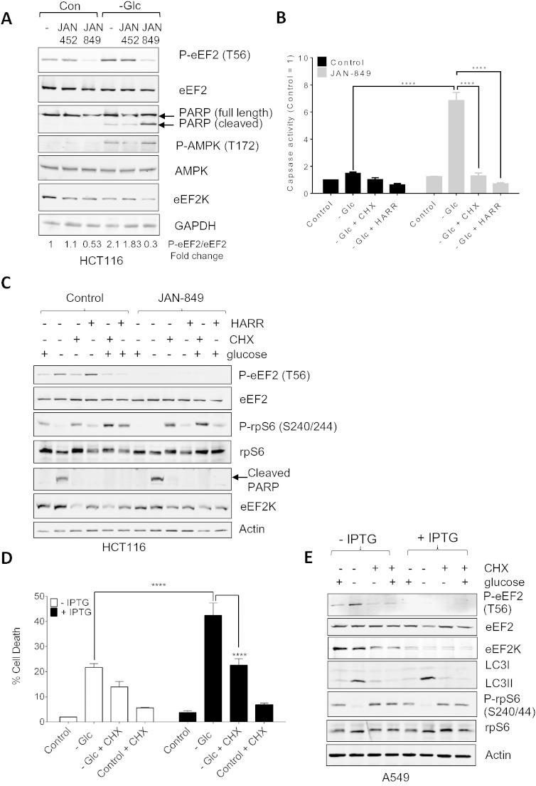
Eukaryotic elongation factor 2 kinase (eEF2K) inhibits the elongation stage of protein synthesis by phosphorylating its only known substrate, eEF2. eEF2K is tightly regulated by nutrient-sensitive signalling pathways. For example, it is inhibited by signalling through mammalian target of rapamycin complex 1 (mTORC1). It is therefore activated under conditions of nutrient deficiency. Here we show that inhibiting eEF2K or knocking down its expression renders cancer cells sensitive to death under nutrient-starved conditions, and that this is rescued by compounds that block protein synthesis. This implies that eEF2K protects nutrient-deprived cells by inhibiting protein synthesis. Cells in which signalling through mTORC1 is highly active are very sensitive to nutrient withdrawal. Inhibiting mTORC1 protects them. Our data reveal that eEF2K makes a substantial contribution to the cytoprotective effect of mTORC1 inhibition. eEF2K is also reported to promote another potentially cytoprotective process, autophagy. We have used several approaches to test whether inhibition or loss of eEF2K affects autophagy under a variety of conditions. We find no evidence that eEF2K is involved in the activation of autophagy in the cell types we have studied. We conclude that eEF2K protects cancer cells against nutrient starvation by inhibiting protein synthesis rather than by activating autophagy.

摘要

真核生物延伸因子2激酶(eEF2K)通过磷酸化其唯一已知的底物eEF2来抑制蛋白质合成的延伸阶段。eEF2K受到营养敏感信号通路的严格调控。例如,它受到雷帕霉素复合物1(mTORC1)的哺乳动物靶点信号传导的抑制。因此,在营养缺乏的条件下它会被激活。在这里,我们表明抑制eEF2K或敲低其表达会使癌细胞在营养饥饿条件下对死亡敏感,并且这种情况可被阻断蛋白质合成的化合物挽救。这意味着eEF2K通过抑制蛋白质合成来保护营养缺乏的细胞。mTORC1信号传导高度活跃的细胞对营养物质剥夺非常敏感。抑制mTORC1可保护它们。我们的数据表明,eEF2K对mTORC1抑制的细胞保护作用有很大贡献。据报道,eEF2K还可促进另一个潜在的细胞保护过程——自噬。我们已经使用了几种方法来测试在各种条件下抑制或缺失eEF2K是否会影响自噬。我们没有发现证据表明eEF2K参与了我们所研究细胞类型中的自噬激活。我们得出结论,eEF2K通过抑制蛋白质合成而不是激活自噬来保护癌细胞免受营养饥饿。

https://cdn.ncbi.nlm.nih.gov/pmc/blobs/9a7b/4760274/314bfffdc1b2/gr1.jpg

文献AI研究员

20分钟写一篇综述,助力文献阅读效率提升50倍。

立即体验

用中文搜PubMed

大模型驱动的PubMed中文搜索引擎

马上搜索

文档翻译

学术文献翻译模型,支持多种主流文档格式。

立即体验