Department of Bioengineering and the McGowan Institute for Regenerative Medicine, University of Pittsburgh, Pittsburgh, PA 15219, USA;
Department of Bioengineering and the McGowan Institute for Regenerative Medicine, University of Pittsburgh, Pittsburgh, PA 15219, USA;; Department of Surgery, University of Pittsburgh, Pittsburgh, PA 15260, USA;; Department of Chemical and Petroleum Engineering, Swanson School of Engineering, University of Pittsburgh, Pittsburgh, PA 15261, USA;; Department of Mechanical Engineering and Materials Science, University of Pittsburgh, Pittsburgh, PA 15261, USA;; Clinical Translational Science Institute, University of Pittsburgh School of Medicine, Pittsburgh, PA 15261, USA and; The McGowan Institute for Regenerative Medicine, University of Pittsburgh School of Medicine, Pittsburgh, PA 15261, USA.
Regen Biomater. 2015 Sep;2(3):177-85. doi: 10.1093/rb/rbv009. Epub 2015 Aug 20.
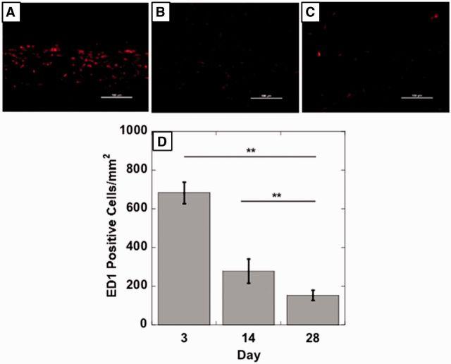
Injectable thermal gels are a useful tool for drug delivery and tissue engineering. However, most thermal gels do not solidify rapidly at body temperature (37°C). We addressed this by synthesizing a thermo-sensitive, rapidly biodegrading hydrogel. Our hydrogel, poly(ethylene glycol)-co-poly(propanol serinate hexamethylene urethane) (EPSHU), is an ABA block copolymer comprising A, methoxy poly ethylene glycol group and B, poly (propanol L-serinate hexamethylene urethane). EPSHU was characterized by gel permeation chromatography for molecular weight and (1)H NMR and Fourier transformed infrared for structure. Rheological studies measured the phase transition temperature. In vitro degradation in cholesterol esterase and in Dulbecco's phosphate buffered saline (DPBS) was tracked using the average molecular weight measured by gel permeation chromatography. LIVE/DEAD and resazurin reduction assays performed on NIH 3T3 fibroblasts exposed to EPSHU extracts demonstrated no cytotoxicity. Subcutaneous implantation into BALB/cJ mice indicated good biocompatibility in vivo. The biodegradability and biocompatibility of EPSHU together make it a promising candidate for drug delivery applications that demand carrier gel degradation within months.
可注射热凝胶是药物传递和组织工程的有用工具。然而,大多数热凝胶在体温(37°C)下不能快速固化。我们通过合成一种热敏、快速生物降解的水凝胶来解决这个问题。我们的水凝胶,聚乙二醇-共-聚(丙醇 L-丝氨酸六亚甲基尿烷)(EPSHU),是一种 ABA 嵌段共聚物,由 A、甲氧基聚乙二醇基团和 B、聚(丙醇 L-丝氨酸六亚甲基尿烷)组成。EPSHU 的分子量通过凝胶渗透色谱进行了表征,结构通过(1)H NMR 和傅里叶变换红外光谱进行了表征。流变学研究测量了相转变温度。在胆固醇酯酶和 Dulbecco 磷酸盐缓冲盐水(DPBS)中的体外降解通过凝胶渗透色谱测量的平均分子量进行跟踪。暴露于 EPSHU 提取物的 NIH 3T3 成纤维细胞进行的 LIVE/DEAD 和 Resazurin 还原测定表明没有细胞毒性。皮下植入 BALB/cJ 小鼠表明其在体内具有良好的生物相容性。EPSHU 的可生物降解性和生物相容性使其成为一种很有前途的候选药物输送应用,该应用要求载体凝胶在几个月内降解。