McCouch Susan R, Wright Mark H, Tung Chih-Wei, Maron Lyza G, McNally Kenneth L, Fitzgerald Melissa, Singh Namrata, DeClerck Genevieve, Agosto-Perez Francisco, Korniliev Pavel, Greenberg Anthony J, Naredo Ma Elizabeth B, Mercado Sheila Mae Q, Harrington Sandra E, Shi Yuxin, Branchini Darcy A, Kuser-Falcão Paula R, Leung Hei, Ebana Kowaru, Yano Masahiro, Eizenga Georgia, McClung Anna, Mezey Jason
School of Integrative Plant Sciences, Plant Breeding and Genetics section, Cornell University, Ithaca, 14850 New York, USA.
Department of Biological Statistics and Computational Biology, Cornell University, Ithaca, 14850 New York, USA.
Nat Commun. 2016 Feb 4;7:10532. doi: 10.1038/ncomms10532.
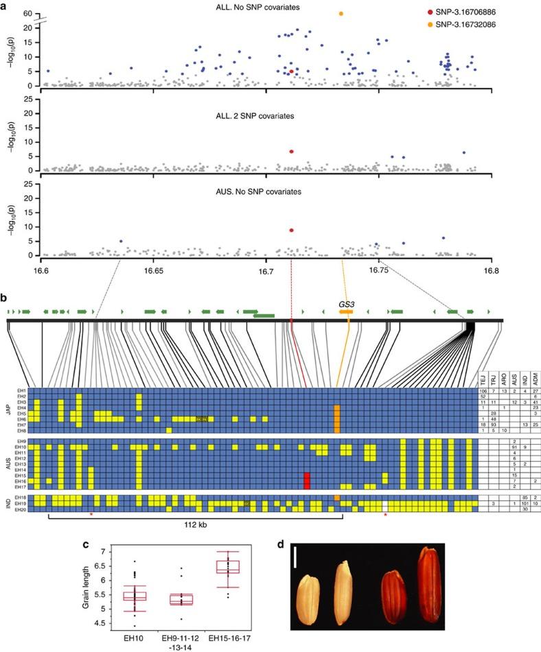
Increasing food production is essential to meet the demands of a growing human population, with its rising income levels and nutritional expectations. To address the demand, plant breeders seek new sources of genetic variation to enhance the productivity, sustainability and resilience of crop varieties. Here we launch a high-resolution, open-access research platform to facilitate genome-wide association mapping in rice, a staple food crop. The platform provides an immortal collection of diverse germplasm, a high-density single-nucleotide polymorphism data set tailored for gene discovery, well-documented analytical strategies, and a suite of bioinformatics resources to facilitate biological interpretation. Using grain length, we demonstrate the power and resolution of our new high-density rice array, the accompanying genotypic data set, and an expanded diversity panel for detecting major and minor effect QTLs and subpopulation-specific alleles, with immediate implications for rice improvement.
随着人口增长、收入水平提高以及营养期望不断变化,增加粮食产量对于满足日益增长的人类需求至关重要。为满足这一需求,植物育种者寻求新的遗传变异来源,以提高作物品种的生产力、可持续性和抗逆性。在此,我们推出了一个高分辨率、开放获取的研究平台,以促进在主要粮食作物水稻中进行全基因组关联作图。该平台提供了一个多样化种质的永久收集库、一个为基因发现量身定制的高密度单核苷酸多态性数据集、记录完备的分析策略以及一套生物信息学资源,以促进生物学解释。我们以粒长为例,展示了我们新的高密度水稻芯片、配套的基因型数据集以及一个扩展的多样性群体在检测主效和微效数量性状基因座以及亚群体特异性等位基因方面的能力和分辨率,这对水稻改良具有直接意义。